文 | 雷报 段轻
编辑 | 努尔哈哈赤
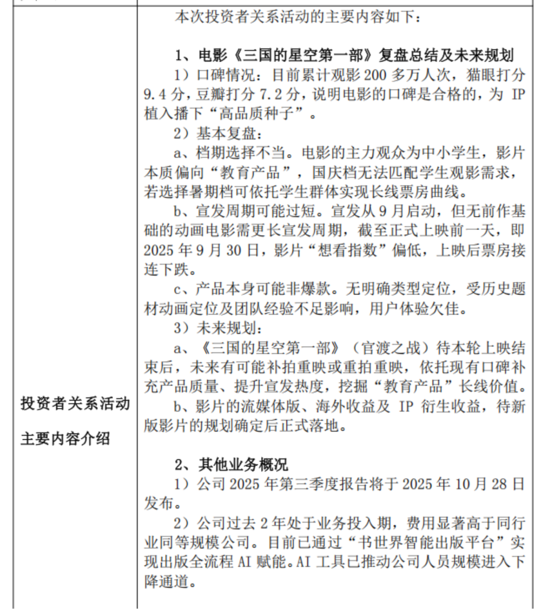
2025年国庆档,原本预期电影院会迎来一波观影人潮,怎知市场表现却不及预期。据国家电影局统计,今年国庆档(10月1日至10月8日)电影总票房为18.35亿元,观影人次5007万,两项数据同比均出现下滑。更值得关注的是,今年国庆档成为近五年来首个“无单片票房突破5亿元”的档期,整体热度明显回落。
曾被寄予厚望的动画电影板块同样未能延续热度。今年暑期《罗小黑战记2》《浪浪山小妖怪》等作品带动动画类型热度攀升,但时间来到国庆档,《三国的星空第一部》《猪猪侠:一只老猪的逆袭》及延长上映的《浪浪山小妖怪》三部动画电影合计档期票房仅收1.6亿元。
其中,备受行业关注的《三国的星空第一部》(光线影业、果麦文化等出品)上映11天票房才突破8000万元,截至发稿,猫眼专业版对其最终票房的预测仅有8783.7万元,难以覆盖制作与宣发成本。

《三国的星空第一部》IP衍生开发同样遇冷。在影片上映同期,该IP已展开10+项授权联名项目,反响均不如人意。例如其在众筹平台上线了三类官方衍生品项目,截至发稿日12时,总筹资金额仅7000元,与近年来动画电影通过衍生品拉动IP溢价的常见路径形成鲜明对比。
市场表现背后,一系列问题值得深思:《三国的星空第一部》为何未能延续“三国”题材的观众基础?在已开展10余项联名授权的情况下,为何消费者仍不买账?动画电影是否应在尚未夯实内容口碑之时,过早推进IP授权?
本文,雷报将结合影片内容策略、受众反馈、衍生品市场反应展开分析,并补充梳理2025年迄今已备案的动画电影项目,探讨哪些IP仍具市场潜力。
内容失衡、资本退场:《三国的星空》为何两头不讨好?
影片的市场遇冷直接反映在资本市场上。作为《三国的星空第一部》的主控方,果麦文化的股价自9月24日触及97.5元的高点后便急速下挫,一周内近乎腰斩。

与此同时,公司大股东与管理层近两月密集减持。高管刘方减持5.05万股套现约300万元,董秘兼财务负责人蔡钰如减持8000股后终止计划,第二大股东嘉利恩更计划减持不超过50万股,预估套现约3800万元。这一系列动作发生在影片上映前后,市场解读难免与影片票房不及预期相关联。

同时,监制兼编剧易中天也在近期直播中坦言,以目前成绩推算,项目大概率面临亏损。

那么,这部集结了光线影业、易中天、韩寒等知名力量,并邀请檀健次等明星配音的影片,为何未能赢得观众?
果麦文化在后续的机构调研复盘中将原因归结于三点:档期选择不当、宣发周期过短以及产品本身非爆款。公司认为,影片本质是面向中小学生的“教育产品”,国庆档并非其最佳上映时机,若放在暑期档或能依托长线放映获得更好收益。同时,果麦也透露了未来通过补拍重映、流媒体发行及IP衍生开发来挖掘长线价值的可能性。

然而,来自观众的真实反馈却揭示了更深层次的内容危机。许多三国爱好者指出,影片在处理核心人物曹操时,陷入了“改编的困境”:既未采纳《三国演义》中富有戏剧张力的枭雄形象,也未能还原史籍中其复杂多面的本性,而是将其塑造成一位近乎“完美”的正面人物,这种“洗白”反而消解了角色魅力,显得扁平单薄。
这种处理导致影片在演义粉丝和历史考据派之间两头不讨好。而对于更广泛的普通观众而言,影片的叙事节奏和人物行为逻辑也存在问题,有并非历史迷的网友评论称“故事没写好,看完很懵逼”,认为其作为一部电影的基本叙事功架有所欠缺。

综合来看,《三国的星空第一部》的票房失利是一场由“内容定位模糊”引发的连锁反应。它试图在历史、教育、商业娱乐之间找到平衡点,结果却未能深刻满足任何一类核心受众的期待。当内容本身无法建立起坚实的口碑基础时,无论是对票房的长线期望,还是IP衍生价值的挖掘,都如同空中楼阁。
市场的反应和出品方的复盘,都再次印证了一个核心原则:在动画电影乃至所有内容领域,扎实的故事与清晰的人物塑造,永远是赢得市场的第一前提。
10+衍生品项目卖了3万块,“丑”是原罪?
《三国的星空》在票房上遭遇寒流,其IP衍生开发同样未能点燃火花。
据雷报不完全统计,目前该影片推出了至少10个衍生品项目,但市场反应极为冷淡,全部衍生品总销售额粗略估算仅不到4万元,这一数字,在今年动辄创造成百上千万销售额的动画电影衍生市场中,几乎可以忽略不计。

如此惨淡的成绩,根源仍需回到内容本身。灯塔专业版报告显示,该片受众偏向成年女性。其中,根据市场反馈,对该片周边消费最为敏感的群体主要是为男主角曹操配音的檀健次的粉丝,以及核心的“史同女”(历史同人女)群体。

然而,这两大潜在消费力量均未有效转化。檀健次粉丝的兴趣点更集中于演员本人的形象衍生品,如纪念票根、小卡等;而更为关键的“史同女”们,则对影片的周边设计表达了强烈不满,直言“丑是原罪”。
在她们看来,影片的人物建模缺乏美感与特色,设计粗糙如“批发水平”,与她们日常消费的《三国志》《三国无双》《摩登三国》或同人创作者“为爱发电”推出的精致周边相比,毫无竞争力。一句“三国圈史同女吃的好东西太多了,这玩意根本没有市场”的锐评,道出了衍生品失败的审美根源。

这背后揭示出一个核心问题:IP衍生品的成功,极度依赖于作品内容所构建的情感连接与审美认同。当影片本身的人物塑造和故事未能深入人心,无法让观众产生强烈的喜爱与共情时,衍生品便成了无源之水。网友们一针见血地指出,“很多人是看完电影就拉倒,不是很喜欢的IP,根本不会买所谓周边”。换言之,消费行为源于情感驱动,而非单纯的IP符号曝光。《三国的星空》在内容上未能夯实粉丝基础,却急于推出大量设计缺乏吸引力的衍生品,其结果自然是无人问津。
这一案例迫使行业重新审视动画电影的IP开发路径。它尖锐地提出一个问题:动画电影强推IP授权是否“本末倒置”?当一部电影的核心叙事羸弱、人物魅力不足时,任何后续的授权与衍生开发都像是搭建在流沙之上的城堡。成功的IP运营必然遵循“内容为王”的法则——先是打造出令人沉醉的故事与令人钟爱的角色,由此自然孕育出强烈的收藏需求,进而催生健康的衍生品市场。
《三国的星空》衍生品的惨败,与其说是运营失策,不如说是内容短板延伸到商业链条上的必然反馈。它提醒所有入局者,在梦想构建庞大IP宇宙之前,最先需要投入所有精力打磨的,依然是那个能真正打动人心的大银幕故事。
浪潮下的希望与挑战:8个月已有102部动画电影备案,未来之路何在?
尽管《三国的星空》在商业与口碑上遭遇挫折,但这并未阻挡中国动画电影市场前进的步伐。相反,行业备案数量持续高企,显示出内容供给端的旺盛活力。据国家电影局公开信息,2025年1至8月备案的动画电影已达102部,逼近2024年全年的127部。

从题材分布看,奇幻冒险(20部)、未来科幻(12部)、神话经典(11部)仍是主流,历史故事(12部)也占据相当比重,反映出传统文化与幻想题材持续受到青睐。
在众多备案项目中,具备粉丝基础的IP剧场版依旧引人关注。除了已上映的《喜羊羊与灰太狼之异国破晓》(最终票房6217.1万),还有《奶龙·异次元危机》与《熊出没·年年有熊》等成熟IP备案,将继续稳固其家庭观影市场。
此外,一批由知名IP改编的动画电影也崭露头角。
例如,天下霸唱(代表作《鬼吹灯》)的小说《窦占龙憋宝》改编的动画电影《财神窦占龙》备案通过,备受粉丝期待。2025年爱奇艺世界大会上,爱奇艺已官宣了改编自该IP的动画番剧《财神窦占龙》,据悉将由爱奇艺与中影年年联合制作。

华谊兄弟备案的《我家大师兄脑子有坑》则改编自同名人气漫画,该IP的动画番剧已播出三季正片及一部特别篇,自播出以来,在B站已积累播放量5.85亿,追番人数超472万,具备良好的粉丝转化基础。
同样,《百妖谱》动画电影由哔哩哔哩影业等备案,其同名动画系列已播出五季,累计播放量达6.48亿,追番人数近795万,证明了该IP在古风奇幻赛道上的持久吸引力。


追光、光线的新片计划同样勾勒出未来的竞争图景。
追光动画今年年初备案的《聊斋:兰若寺》目前已上映,取得了2.43亿票房,据公开信息,其后续还有《三国第一部:争洛阳》《水浒1:风雪山神庙》《朝花·夕拾》等重磅项目,继续深耕经典文学改编。

今年截至目前,光线备案了《奔波儿灞和灞波儿奔》,其通过彩条屋间接持股30%的成都魔之法备案了《青蛇传》。
根据光线半年报,其动画电影项目储备极为丰富,《去你的岛》《罗刹海市》《大鱼海棠 2》《相思》《朔风》《外婆,我的耳朵里有条鱼》在制作中,《姜子牙 2》《茶啊二中 2》《昨日青空 2》《大鱼海棠 3》《大理寺日志》《最后的魁拔》《涿鹿》《妲己》《二郎神》《陆判》等等众多续作与新IP动画电影项目在推进中。同时光线透露,公司动画团队规模计划在明后年扩张至300人以上,以期为公司“神话宇宙”系列作品的持续生产提供稳定保障。


此外,其他值得关注的备案单位方面,传统大厂、互联网大厂参投的文化公司的身影均有出现。中国电影备案了《消失的仙人》,博纳影视备案了《三星堆:未来往事》,华映星球备案了《苏武传奇:北海牧歌》,花果山文化(B站持股5%)备案了《苏东坡:明月几时有》,左袋文化(阿里持股15%)备案了《艾米咕噜之秘境星尘》。这些片目题材多样,共同丰富了市场选择。
纵观这份充满希望的片单,一个核心问题依然悬而未决:数量的增长能否必然换来质量的突破与市场的成功?类似《三国的星空》的案例已然警示,在宏大IP与备案数字背后,决定一部作品命运的,终究是其核心的故事魅力、人物塑造与情感共鸣。
未来,谁能真正洞察观众需求,沉下心来打磨剧本,在创新与传承之间找到平衡,谁才有可能在激烈的竞争中脱颖而出,为中国动画电影市场开辟一条可持续的“钱途”与艺术之路。


评论