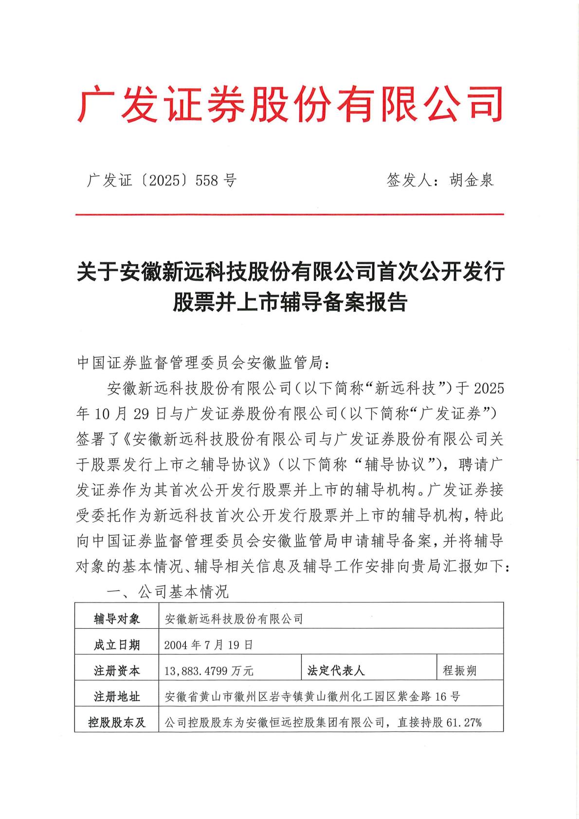
据中国证券监督管理委员会安徽监管局11月7日消息,日前,安徽新远科技股份有限公司(以下简称“新远科技”)于2025年10月29日与广发证券股份有限公司(以下简称“广发证券”)签署了《安徽新远科技股份有限公司与广发证券股份有限公司关于股票发行上市之辅导协议》(以下简称“辅导协议”),聘请广发证券作为其首次公开发行股票并上市的辅导机构。
辅导备案报告显示,新远科技归属C26化学原料和化学制品制造业,其曾于2022年11月向中国证券监督管理委员会报送首次公开发行股票并在主板上市的申请材料,于2023年3月平移至上海证券交易所审核,于2024年6月主动撤回上市申请。
公开资料显示,安徽新远科技股份有限公司成立于2004年7月,总部位于安徽省黄山市徽州区,是一家专业研发生产环氧树脂活性稀释剂系列产品的国家高新技术企业。公司具备年产5万吨环氧树脂活性稀释剂的生产能力,是全球生产规模最大、产品品种最丰富的行业龙头企业之一,全球市场占有率超过20%。产品广泛应用于风电、航空航天、汽车、建筑等领域,并拓展至3D打印、可降解塑料等新兴行业。公司拥有75项专利,建有省级工程技术研究中心,主持制定5项行业标准。2024年12月,公司特种树脂及其衍生新材料项目获安徽省发改委批准,总投资11.55亿元。
来源:中国证券监督管理委员会安徽监管局
原标题:皖企新远科技重启IPO!


评论