文 | 迈点
一、景区市场动态
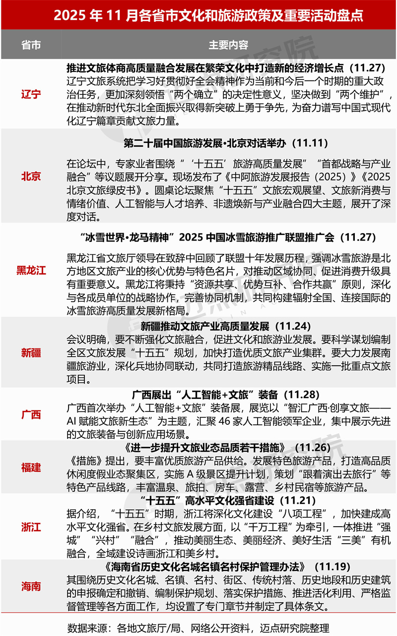
1、政策盘点
2025年11月,各省市文旅政策紧扣高质量发展核心,以供给侧结构性改革为抓手,呈现精准化、融合化、可持续化发展特征。产业提质方面,辽宁在推动文旅体商各业态深度融合、激发文化消费活力、培育新增长点上持续发力,为谱写中国式现代化辽宁篇章注入强劲文旅动能,福建以“旅游+”逻辑丰富多元产品供给、提升业态品质;战略布局上,北京围绕“十五五”旅游高质量发展、首都战略与产业融合两大议题展开专题分享,黑龙江借冰雪旅游联盟构建区域协同发展模式,浙江以“千万工程”推动乡村文旅“三美融合”,赋能乡村振兴;创新与保护领域,广西积极推动“人工智能+文旅”的深度融合,新疆强化“十五五”规划引领与兵地协同,海南通过专项办法构建历史文化遗产全链条保护利用机制。各省市立足地域禀赋,以机制创新、科技赋能、区域协同为支撑,推动文旅产业向品质化、数字化、生态化、国际化纵深发展,为“十五五”产业高质量发展筑牢政策根基。

2、新增4A级景区
11月27日,河南省文化和旅游厅发布公示公告,依据《旅游景区质量等级管理办法》《旅游景区质量等级划分》(GB/T 17775-2024)及评分细则、《河南省旅游景区质量等级管理实施办法(修订版)》相关要求,通过“自愿申报、逐级推荐、景观评审、现场检查、党组研究”等工作程序,拟认定郑州市香堤湾·奥帕拉拉水公园等16家旅游景区为国家4A级旅游景区。

3、4A级景区动态
随着2025年冬季旅游市场升温,“南北互换”过冬趋势凸显,全国4A级景区纷纷发力惠民举措与联动创新,以丰富的文旅供给点燃冬春出游热情。11月起,多地4A景区密集推出门票减免、跨界联动、消费让利等特色活动,既涵盖道教名山、森林秘境等自然人文景观,也包含区域景区联盟的创新玩法,为游客带来高性价比的出游选择,助力冬季文旅市场持续繁荣。

二、月度200强榜单
以下是迈点研究院独家发布的“2025年11月4A级景区品牌传播力200强榜单”。本月,四川广汉三星堆博物馆、上海博物馆、湖南省博物馆、南京博物院、成都大熊猫繁育研究基地、广安华蓥山旅游区、西江千户苗寨、西夏陵、酒泉卫星发射中心(东风航天城)、陕西历史博物馆进入榜单前十。200强榜单中,共有74个品牌排名环比上升,66个品牌排名环比下降,3个品牌排名环比没有变化,57个新入榜品牌。

11月,所有4A级景区品牌指数为151.85,环比下降2.75%,同比上升5.90%;其中200强4A级景区品牌指数为313.71,环比下降7.37%,同比上升16.29%。本月即便环比有所回调,仍彰显出优质景区的品牌凝聚力与市场竞争力。

三、景区分布与细分榜单
1、景区类型分布与细分榜单
(1)景区类型分布
从品牌上榜数量来看,人文景观类景区以112家的上榜规模占据主导地位,占比达56%,但数量相较于上月有所减少;自然景观类与现代娱乐类景区合计上榜78 家,占比39%,成为市场的重要组成部分;乡村田园类与综合吸引类景区上榜数量均为5 家,合计占比5%,在细分赛道中保持稳定布局。
在品牌指数表现上,乡村田园类景区以354.12的指数值稳居首位,凸显出乡村文旅消费的强劲热度;人文景观类、现代娱乐类景区指数处于280-330区间,市场竞争力较为均衡;自然景观类、综合吸引类景区指数分别为318.48、260.79,展现出差异化的品牌价值。从整体情况来看,不同类型景区依托自身特色形成互补发展格局,有效适配了当前文旅消费市场的多元化需求,共同筑牢行业品牌价值根基。

细分类型景区中,科普型景区上榜数量居于首位,达57家;历史遗址型、主题公园型、山岳型及小镇型景区依次位列其后,上榜数量分别为30家、29家、15 家、10 家,共同构成细分赛道的头部梯队。
本月细分类型景区品牌指数虽有小幅回落,但整体仍保持较高水平。其中,村落型、文化演艺型、海滨型、草原型、特色街区型及湿地型6类景区指数突破 350,展现出强劲的品牌竞争力;科普型等8类景区指数处于300-350区间,品牌价值稳步释放;主题公园型等其余8类景区指数则在300以下,后续仍有较大提升空间。

(2)景区类型细分榜单

2、景区区域分布与细分榜单
(1)景区区域分布
从七大区域上榜格局来看,华东、华北、华南三大区域景区上榜数量与上月持平,分别为 59家、35家、20家;西南地区以42家的上榜规模位居第二位,较上月新增 1 家;华中、西北地区上榜数量较上月有所回落,分别减少1家、4家;东北地区则实现显著增长,上榜数量增加4家。
指数表现上,西北地区以368的品牌指数居于七大区域首位,且环比增幅达到3.28%,增长势头亮眼。这一表现主要得益于酒泉卫星发射中心(东风航天城)、西夏陵等核心景区的热度带动,区域文旅品牌影响力进一步提升。

从景区省份分布个数来看,四川省以20家的上榜规模位居全国首位;北京市、江苏省紧随其后,上榜数量分别为18家、14家;上榜数量在10-13家区间的省份共计5个;其余21个省份的上榜景区数量相对较少,均在10家以下。从景区省份分布指数来看,宁夏回族自治区以499.12的品牌指数领跑全国,其典型代表景区西夏陵同步以499.12的指数位列榜单第一位;贵州省、甘肃省等3个省份的品牌指数处于360-499区间,品牌竞争力较为突出;剩余25个省份的品牌指数则集中在260-350区间,整体呈现出稳步发展的态势。

(2)景区区域细分榜单

四、榜单数据说明
“2025年11月4A级景区品牌传播力200强榜单”数据来源于迈点品牌指数MBI,根据迈点品牌指数MBI的3845家景区数据汇总统计而成。具体说明如下:
1.迈点品牌指数 MBI(景区品牌部分)说明
迈点品牌指数 MBI(景区乐园品牌部分)主要从搜索指数、点评指数、运营指数、媒体指数 4个维度分析品牌在互联网和移动互联网的传播力。这是迈点研究院自主开发的“迈点品牌指数监测系统” Meadin Brand Index Monitoring System(MBIMS)提供的一项免费数据分析服务。
计算公式:MBI=a*SI+b*CI+c*OI+d*MI
注:MBI,指某品牌的迈点品牌指数MBI数据;a、b、c、d,指系统中的加权系数;SI(search Index),指搜索指数;CI(Comment Index),指点评指数;OI(OperationIndex),指运营指数;MI(Media Index),指媒体指数。
注意:企业或个人可参照品牌指数数据对品牌发展进行监测和预测,但迈点品牌指数 MBI不能与其品牌发展完全等同。
(1)搜索指数(SI):一段时期内,品牌关键词在主流搜索引擎中用户正面搜索频次的加权和,具体渠道包括百度指数、巨量算数、360趋势等。
(2)点评指数(CI):一段时期内,用户对于该品牌在各大OTA网站的点评累计情况,具体渠道包括携程、去哪儿、美团、大众点评、同程、飞猪、途牛、马蜂窝等。
(3)运营指数(OI):一段时期内,该品牌在互联网和移动互联网的用户运营情况,具体渠道包括抖音、快手、小红书、视频号等。
(4)媒体指数(MI):一段时期内,主流媒体、大众媒体、行业媒体和自媒体中与品牌关键词相关的正面新闻数量,具体渠道包括人民日报、新华社、央视网、腾讯、新浪、网易、搜狐、凤凰、迈点、中国旅游报、微信、微博等。
2. 统计时间:2025年11月1日 – 11月30日
3. 监测范围:国内4A级景区


评论