文 | 经济导报 刘勇
刚刚在新三板挂牌的山东一诺生物质材料股份有限公司(证券简称“一诺生物”,证券代码:875019.NQ),正加速开启资本进阶之路。
一诺生物12月25日公告称,山东证监局于12月25日受理公司的辅导备案申请,辅导机构为国投证券。
经济导报记者注意到,一诺生物12月22日刚与国投证券签订《关于向不特定合格投资者公开发行股票并上市之辅导协议》,并于12月23日向山东证监局提交辅导备案材料。
资本市场动作频频
今年以来,一诺生物在资本市场动作频频、提速明显。
9月30日,公司披露公开转让说明书,新三板挂牌材料获正式受理;历经三个月筹备,一诺生物于12月22日正式登陆全国股转系统,开启挂牌公开转让之路。值得关注的是,在新三板挂牌当天,一诺生物便火速启动北交所上市冲刺,资本进阶步伐紧凑。

根据辅导安排,一诺生物上市辅导将分为三个阶段推进:第一阶段开展全面的尽职调查工作;第二阶段集中学习与培训;第三阶段完成辅导计划,进行考核评估及辅导验收,准备提交上市申请。
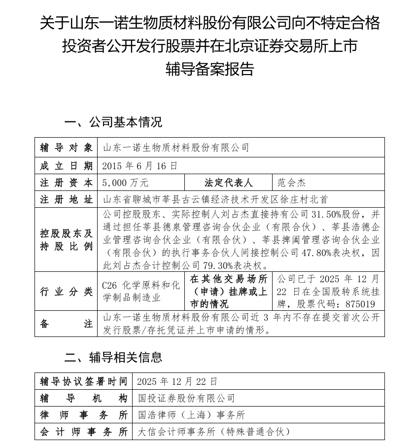
一诺生物成立于2015年,注册资本5000万元,注册地为山东省聊城市,法定代表人范会杰。是一家专注于生物基呋喃系列及生物基多元醇系列等化工产品研发、生产与销售的高新技术企业。
公司控股股东、实际控制人刘占杰直接持有公司31.50%股份,并通过担任莘县德泉管理咨询合伙企业(有限合伙)、莘县浩德企业管理咨询合伙企业(有限合伙)、莘县捭阖管理咨询合伙企业(有限合伙)的执行事务合伙人间接控制公司47.80%表决权,因此刘占杰合计控制公司79.30%表决权。
公开信息显示,一诺生物通过对糠醇的研发,成功打通了“玉米芯—糠醛—糠醇—呋喃”的产业链。糠醇的应用广泛,涵盖合成树脂、合成纤维等多个领域,在铸造、医药中间体、新材料、化工助剂、农药、合成香料及化妆品等行业应用广泛。公司与多家海内外知名企业如日本花王株式会社、江苏扬农化工股份有限公司、圣泉集团(605589.SH)、普洛药业(000739.SZ)、苏州兴业材料科技股份有限公司等建立了长期稳定的合作关系。
“国家级+省级”双冠军

一诺生物官网显示,在山东省工业和信息化厅公布的第九批山东省制造业单项冠军企业拟认定名单中,公司核心产品“2-甲基四氢呋喃(2-MeTHF)”成功入选,这标志着继糠醇荣获国家级制造业单项冠军之后,公司在生物质化工领域再度获得权威认可,实现了“国家级+省级”双冠军的联动格局。此外,一诺生物核心产品2-甲基四氢呋喃入选2025年度“山东制造·鲁链优品”产品名录。
在“补链”高端化工方面,作为国家鼓励发展的生物基材料,2-甲基四氢呋喃是医药、农药、高端涂料等领域不可或缺的高性能绿色溶剂。一诺生物通过自主研发,实现了该产品的高纯度规模化生产。相较于传统石油基产品,以玉米芯为原料的2-甲基四氢呋喃协助下游客户在供应链碳足迹核算范围三中实现实质性减排,有效补强了山东省高端化工产业链中绿色、低碳的关键材料环节。在“强链”循环内核方面,一诺生物通过将玉米芯完全资源化利用,并结合生产过程的工艺优化与能源回收,构建了贯穿始终的循环经济体系。这种全链条资源高效利用模式,为生物基材料产业的可持续发展提供了可借鉴的实践路径。
作为一家创新型企业,一诺生物重视技术创新和项目研发,与中科院、上海交大、华东理工大学、北京石油化工学院等高校科研院所开展紧密产学研合作,并与郑州大学化学院联合成立了“生物质呋喃系列产品研发中心”。
来源:山东财经报道


评论