近日,合肥高科(920718)发布发布股东减持预披露公告,公司董事王跃峰及两家员工持股平台计划在未来3个月内通过集中竞价或大宗交易方式减持股份,合计减持数量不超过144.32万股,占公司总股本的1.5882%。

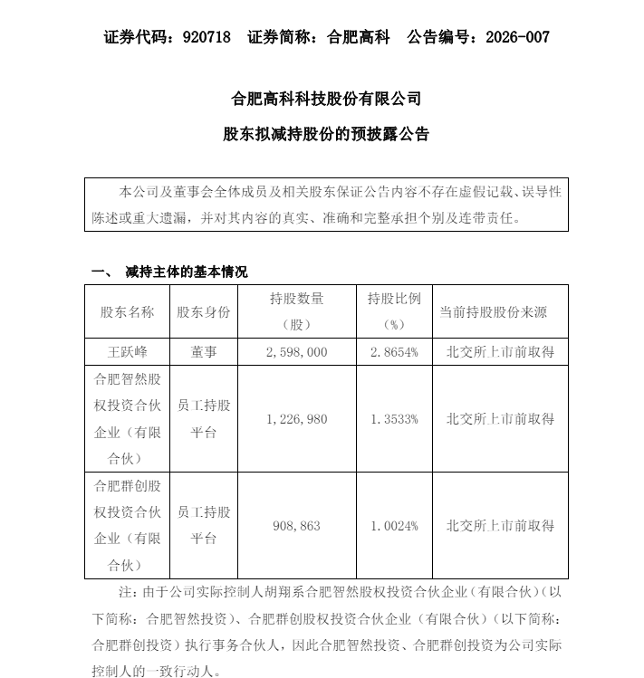
公告显示,本次减持涉及三名主体,分别为公司董事王跃峰、员工持股平台合肥智然股权投资合伙企业(有限合伙)(以下简称“合肥智然投资”)及合肥群创股权投资合伙企业(有限合伙)(以下简称“合肥群创投资”)。
其中,合肥智然投资与合肥群创投资为公司实际控制人胡翔的一致行动人,因其执行事务合伙人均为胡翔。
从减持规模看,董事王跃峰减持力度最大,计划减持不超过64.95万股,占公司总股本的0.7164%,其当前持股全部为北交所上市前取得的股份。两家员工持股平台中,合肥群创投资计划减持比例最高,达0.6234%,对应减持数量约56.85万股;合肥智然投资计划减持22.52万股,占总股本0.2484%。
公告强调,本次减持主体不存在法律法规及相关规定的不得减持情形,亦未违背此前作出的减持承诺。经核查,公司近20个交易日内股票收盘价未低于发行价格及最近一期每股净资产,且最近一期经审计净利润为正,符合减持条件。
公司同时明确,本次减持不会导致控股股东及实际控制人发生变化,未来12个月内亦无控制权变动安排,不会对生产经营产生不利影响。


评论