文 | 迈点
一、景区市场动态
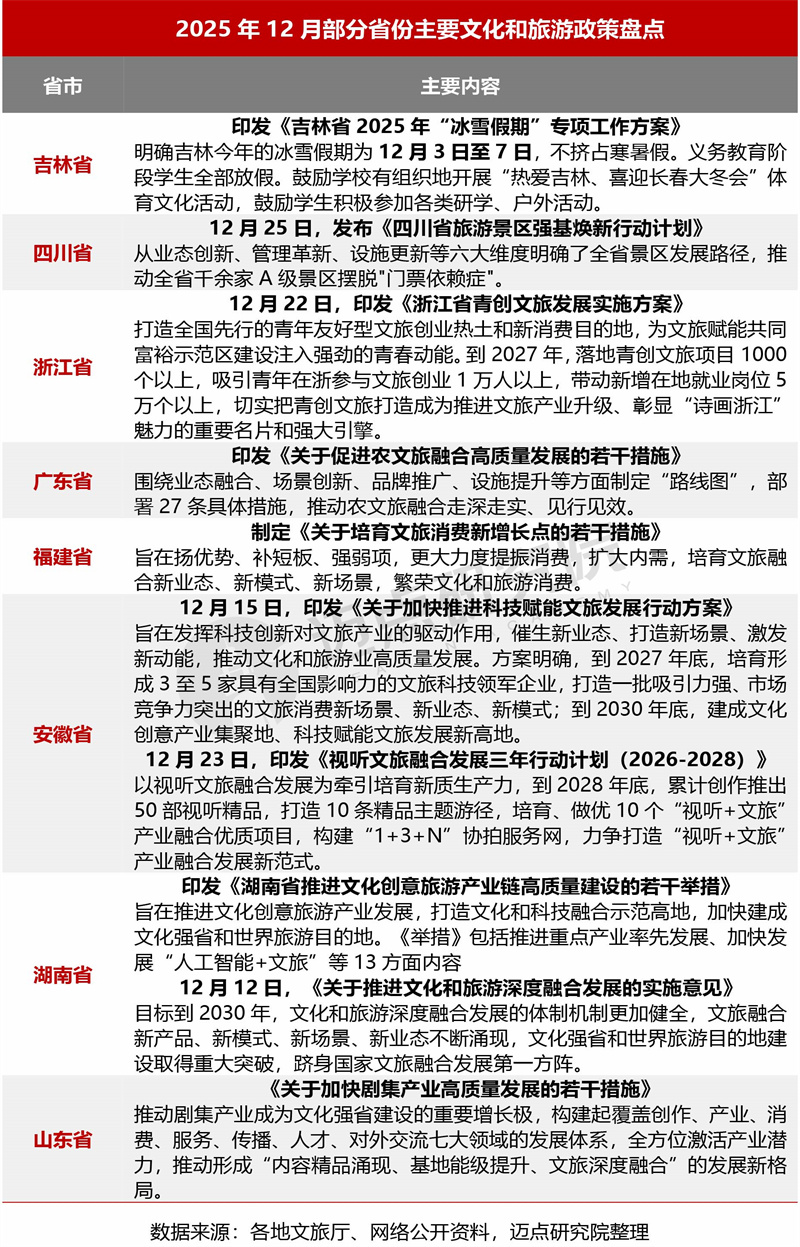
1、政策盘点
2025年12月,以吉林、四川、浙江、广东等省为代表,各地立足本省文旅发展基础与特色,密集出台系列重磅政策,以促进文旅消费增长、景区焕新升级、文旅领域创业、农文旅融合、科技赋能文旅、视听文旅融合、文旅创意产业链建设等。例如,吉林省针对义务教育阶段学生推出“冰雪假期”;四川省发布景区强基焕新行动计划,从业态创新、设施更新等六大维度助力景区从“量的积累”到“质的跃升”;浙江省聚焦“青创文旅”、广东省针对农文旅融合制定“路线图”、福建省着力培育文旅消费新增长点、安徽省制定科技赋能文旅发展行动方案、湖南省加快文化创意旅游产业发展等。

2、新增4A级景区
12月,全国多省市新增一批4A级景区,据迈点研究院统计,新疆、吉林、山东、河北、湖北、山西、贵州、甘肃、重庆等12个省(直辖市)文化和旅游部门综合评定与公示4A级景区共123家。这些景区涵盖文博场馆、边境口岸、红色旅游、古镇文化、自然峡谷、草原秘境、历史遗迹、滑雪运动、温泉度假等多种类型,将进一步丰富各省高品质旅游供给、激活区域文旅消费潜力。

3、4A级景区动态
12月,代表性4A级景区的运营与优惠活动,聚焦冬春旅游淡季及元旦、跨年节点,通过门票减免、业态(住宿、餐饮、文创)折扣、主题节庆活动等降低游客出游门槛与成本、增强游客体验感与吸引力,有效助力各景区冬春季文旅市场的客流回暖与消费转化。

二、月度200强榜单
以下是迈点研究院独家发布的“2025年12月4A级景区品牌传播力200强榜单”。本月,成都大熊猫繁育研究基地、上海博物馆、南京博物院、四川广汉三星堆博物馆、陕西历史博物馆、西江千户苗寨、南澳岛、大理古城、杭州野生动物世界、酒泉卫星发射中心(东风航天城)进入榜单前十。
200强榜单中,共有83个品牌排名环比上升,51个品牌排名环比下降,1个品牌排名环比没有变化,65个新入榜品牌。

12月,所有4A级景区品牌指数为143.01,环比下降6.41%,同比略降(-0.62%);其中200强4A级景区品牌指数为274.99,环比下降约20%,同比下降约9%。因旅游市场淡季影响,各4A级景区的品牌指数均出现一定下滑。

三、景区分布与细分榜单
1、景区类型分布与细分榜单
(1)景区类型分布
从品牌上榜数量来看,人文景观类景区89家,占据主导地位;现代娱乐类景区55家,环比增加16家;自然景观类46家,占比23%;乡村田园类与综合吸引类景区上榜数量均为5 家,相对稳定。
品牌指数表现,乡村田园类景区处于引领地位,以西江千户苗寨、云南民族村为典型代表,其独特的民俗风情、非物质遗产文化等具有较高的吸引力;其次为人文景观类,品牌指数262.34,位列第二;自然景观类、综合吸引类、现代娱乐类品牌指数基本相当,但环比方面,综合吸引类指数波动相对较小,彰显出该类景区的运营韧性、持续稳定的吸引价值。

细分类型景区中,科普型和主题公园型景区品牌数量最多,二者合计91家,约占一半;其次为山岳型、历史遗址型、山水型、度假(村)型,均在10家以上,共计60家,亦为两百强榜单的重要组成部分。
本月细分类型景区品牌指数表现:海滨型景区品牌指数42.59,位列各类型首位;其次为村落型景区,品牌指数354.78;再次为科普型、草原型、历史遗址型和特色街区型,品牌指数在250-280之间,处于中等偏上水平;比较而言,河川型、农业景观型这两类景区品牌指数相对较低,品牌培育和推广工作有待进一步强化。

(2)景区类型细分榜单

2、景区区域分布与细分榜单
(1)景区区域分布
从七大区域上榜格局来看,华东地区64家,环比增加5家,在各区域中绝对领先;其次是西南和华北地区,分别为36家、32家;再次为华中和华南地区,均在20家以上,处于第三层级;最后为东北和西北地区,各12家。
品牌指数层面,西北地区和西南地区品牌指数相当(分别为269.59、268.07),领跑各区域,得益于两地富集且独特的自然与文化资源禀赋,资源吸引力上形成天然优势;叠加区域内各景区的深度运营与市场热度攀升,智慧旅游升级、特色体验创新及区域政策扶持等进一步放大品牌效应。

从景区省份分布个数来看,四川省以17家的上榜规模位居全国首位;浙江省紧随其后,上榜数量15家;广东和江苏各14家;上榜数量在10-13家区间的省份共计5个,包括山东、北京、上海、河南和山西;其余20个省份的上榜景区数量相对较少,均在10家以下。
从各省份4A级景区品牌指数来看,宁夏回族自治区品牌指数(352.88)遥遥领先,系西夏王陵这一世界级文化遗产IP品牌带动;其次为贵州省(317.75),以西江千户苗寨、肇兴侗寨等景区为支撑;甘肃省位列第三,酒泉卫星发射中心为其4A景区头部,本月排名位居全国第十;江西、上海、北京、四川、湖北、
陕西6省(直辖市)品牌指数处于250-280区间,整体位居各省份前列;黑龙江、江苏、青海等9个省份品牌指数处于240-250之间,为中间水平;其余11个省份品牌指数低于240,相对较低。

(3)景区区域细分榜单

四、榜单数据说明
“2025年12月4A级景区品牌传播力200强榜单”数据来源于迈点品牌指数MBI,根据迈点品牌指数MBI的3989家景区数据汇总统计而成。具体说明如下:
1.迈点品牌指数 MBI(景区品牌部分)说明
迈点品牌指数 MBI(景区乐园品牌部分)主要从搜索指数、点评指数、运营指数、媒体指数 4个维度分析品牌在互联网和移动互联网的传播力。这是迈点研究院自主开发的“迈点品牌指数监测系统” Meadin Brand Index Monitoring System(MBIMS)提供的一项免费数据分析服务。
计算公式:MBI=a*SI+b*CI+c*OI+d*MI
注:MBI,指某品牌的迈点品牌指数MBI数据;a、b、c、d,指系统中的加权系数;SI(search Index),指搜索指数;CI(Comment Index),指点评指数;OI(OperationIndex),指运营指数;MI(Media Index),指媒体指数。
注意:企业或个人可参照品牌指数数据对品牌发展进行监测和预测,但迈点品牌指数 MBI不能与其品牌发展完全等同。
(1)搜索指数(SI):一段时期内,品牌关键词在主流搜索引擎中用户正面搜索频次的加权和,具体渠道包括百度指数、抖音指数、360趋势等。
(2)点评指数(CI):一段时期内,用户对于该品牌在各大OTA网站的点评累计情况,具体渠道包括携程、去哪儿、美团、大众点评、同程、飞猪、途牛、马蜂窝等。
(3)运营指数(OI):一段时期内,该品牌在互联网和移动互联网的用户运营情况,具体渠道包括抖音、快手、小红书、视频号等。
(4)媒体指数(MI):一段时期内,主流媒体、大众媒体、行业媒体和自媒体中与品牌关键词相关的正面新闻数量,具体渠道包括人民日报、新华社、央视网、腾讯、新浪、网易、搜狐、凤凰、迈点、中国旅游报、微信、微博等。
2. 统计时间:2025年12月1日 – 12月31日
3. 监测范围:国内4A级景区


评论