文 | 迈点
一、景区市场动态
1.文旅景区促消费政策:加大文旅活动与产品供给,推出一系列惠民举措,激发假日文旅消费潜能
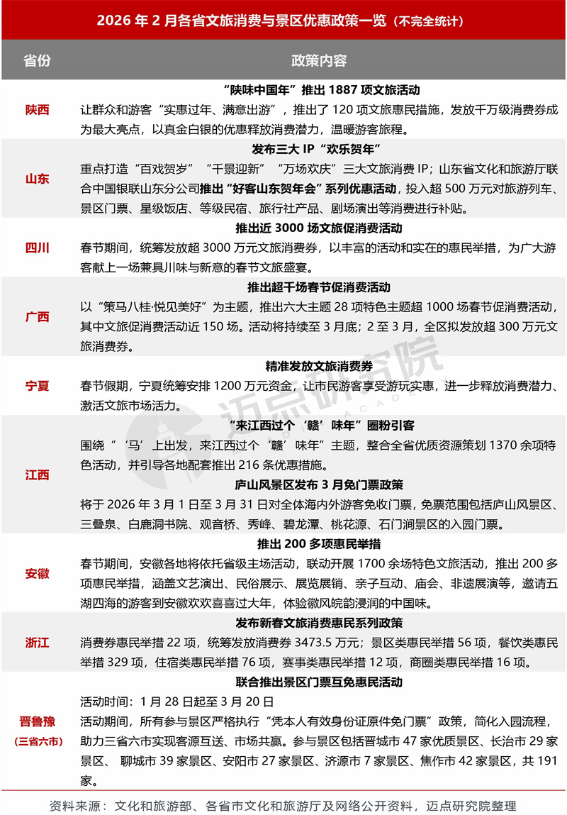
2月,恰逢中国农历新年,迎来超长春节假期,以陕西、山东、四川、广西等多个省份为代表,各地推出文旅促消费活动、精准发放文旅消费券与消费补贴、策划主题特色活动、发布跨区域联动景区互免政策等,加大优质文旅供给,激发假日文旅消费潜能,以实现“人气流量”与“经济收入”的量质齐升,为 2026年文旅产业高质量发展奠定坚实开局。如春节假期,浙江全域累计接待游客4604.3万人次,同比增长24.7%;实现全域旅游综合收入679.5亿元,同比增长26.5%;游客人均花费1475.8元,同比增长1.4%,创假日旅游抽样调查(2021年)以来同期新高。

2.文旅景区运营
1)新开业景区项目:春节集中投放,精准抢占市场先机与对接消费高峰
基于政策驱动与消费复苏下企业抢占市场的需求,2026年2月新开业景区项目呈现“华东领跑、业态多元、春节集中投放”的特征:区域上以江苏、浙江、安徽等华东省份为主,中西部亦有布局;业态上以主题乐园、沉浸式文旅商街区、特色游乐(室内滑雪、海洋馆、摩天轮等)为核心,强调体验与综合消费;开业节奏集中于春节前后,精准对接消费高峰。

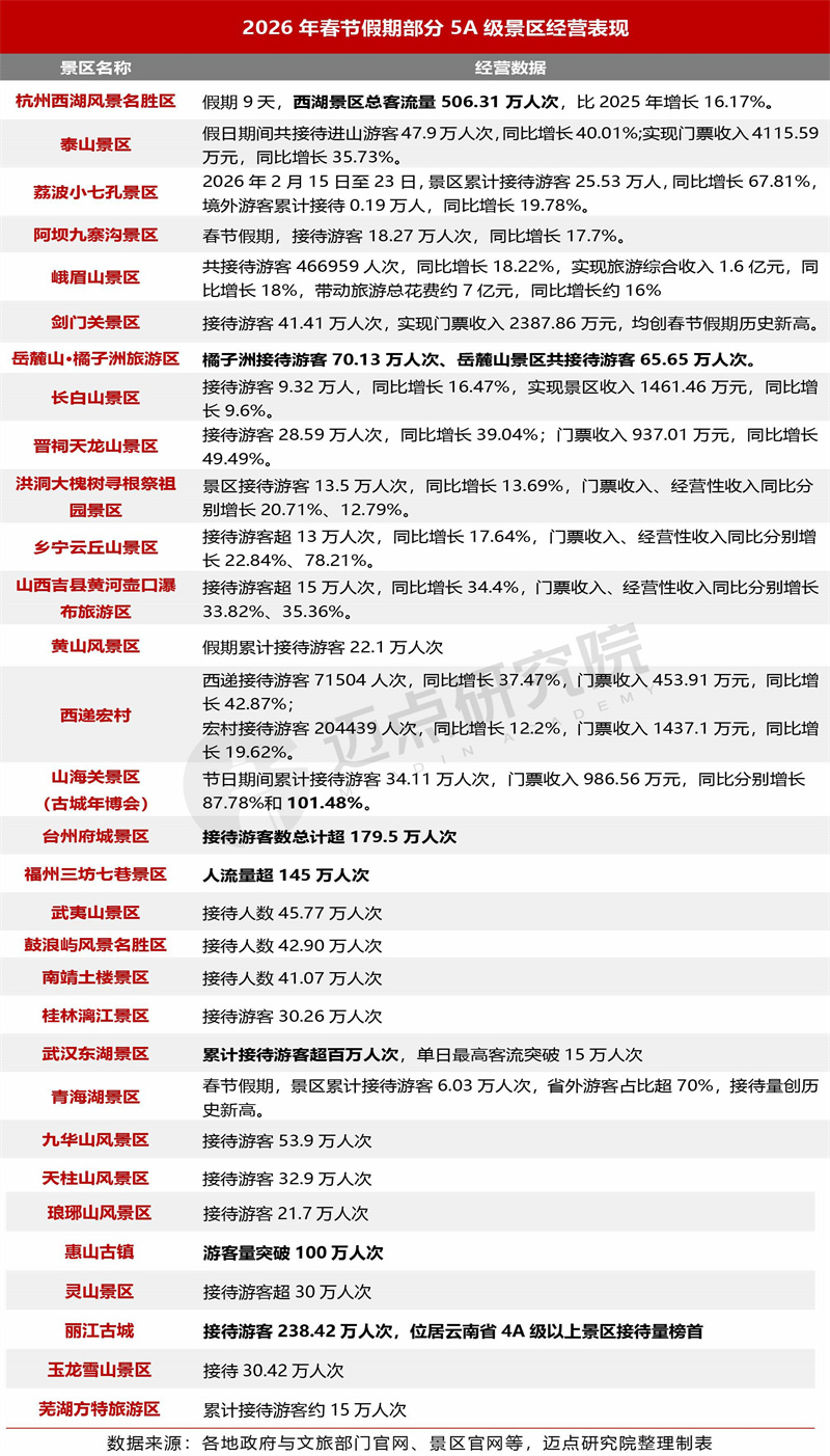
2)春节假期代表性5A级景区经营表现:充分发挥龙头标杆效应,杭州西湖、岳麓山·橘子洲、台州府城、丽江古城等景区游客量超百万人次,山海关景区门票收入实现同比倍增
2026年春节被誉为“史上最长春节假期”,共放假9天,“旅游过年”成为新风尚。全国各地景区通过免票与优惠折扣、精彩纷呈的非遗年俗活动、沉浸式演艺体验、细致周到的服务等方式引客流、促消费,多个景区客流规模创纪录、同比增速亮眼,市场复苏强劲。例如,以杭州西湖、岳麓山·橘子洲、台州府城、福州三坊七巷、武汉东湖、惠山古镇、丽江古城等为代表的5A级景区接待量突破百万,以杭州西湖、泰山、荔波小七孔、阿坝九寨沟、峨眉山、长白山、晋祠天龙山、洪洞大槐树寻根祭祖园、乡宁云丘山、西递宏村、山海关等为代表的十余家5A级景区游客接待量同比呈“双位数”增长。此外,景区客流结构优化,如青海湖景区省外游客占比超 70%,显示出长线出游需求与目的地吸引力增强。
同时,与景区人气旺盛相对应,以泰山、峨眉山、长白山、晋祠天龙山、洪洞大槐树寻根祭祖园、乡宁云丘山、吉县黄河壶口瀑布旅游区、西递宏村、山海关等为代表的5A级景区门票收入或旅游综合收入(经营性收入)实现同步增长,且景区消费结构亦不断优化,从 “门票经济” 向综合消费转型,如峨眉山景区带动旅游总花费约7亿元。

二、百强榜单
以下是迈点研究院独家发布“2026年2月5A级景区品牌传播力(MBI)100强榜单”。2月,故宫博物院、颐和园、浙江省台州市台州府城文化旅游区、黄山市黄山风景区、长白山景区、江西省庐山风景名胜区、乐山市峨眉山景区、上海科技馆、山西省临汾市洪洞大槐树寻根祭祖园景区、丽江市丽江古城景区位列榜单前十。本月百强景区中,排名环比上升47家、环比下降33家、排名保持不变的4家、新上榜16家。
2月,16家新晋百强景区分别为:江西省上饶市篁岭景区、南京市夫子庙-秦淮风光带景区、江西省上饶市三清山旅游景区、济宁市曲阜明故城(三孔)旅游区、丽江市玉龙雪山景区、镇江市句容茅山景区、江苏省连云港市连岛景区、杭州市千岛湖风景名胜区、湖南省湘西土家族苗族自治州凤凰古城旅游区、河南省新乡市八里沟景区、广西壮族自治区贺州市黄姚古镇景区、厦门市鼓浪屿风景名胜区、无锡市鼋头渚景区、安徽省芜湖市方特旅游区、敦煌鸣沙山月牙泉景区、重庆市万盛经开区黑山谷景区。新晋百强景区整体分布于百强榜的中尾部,彰显出国内优质文旅资源多点开花、均衡发展的良好态势。其中,环比上升相对突出的为丽江市玉龙雪山景区(上月排168名、本月排75名,上升93位次)。2月,景区推出多重门票优惠福利,持续放送新春惊喜如2月1日至2月28日开展“大玉龙”景区联票优惠活动、“印象丽江”大型实景演出优惠;开展“雪映新春 乐游雪山”系列文旅活动如“听民谣·游雪山”、“勒巴舞·贺新春”等,带动景区热度和品牌声量显著提升。

经迈点研究院监测,2月所有5A级景区的品牌指数均值为208.81,环比下降5.06%;100强5A级景区MBI品牌指数均值为275.29,环比下滑9.26%。指数回落主要受春节假期景区营销投放与传播延迟、市场注意力向城市休闲与新兴目的地分流等因素影响;展望后续,随着天气回暖,春季踏青、赏花游等相继到来,叠加多地景区推出免票、优惠等引流举措,头部与优质5A级区品牌指数有望逐步企稳回升。

三、景区分布与细分榜单
1.5A级景区品牌类型分布
1)5A级景区类型分布
百强景区各类型景区数量环比变动分析:2月,人文景观类和现代娱乐类各增1席,自然景观类减少2席,综合吸引与田园类数量未变动。受自然气候、传统春节习俗与文化等影响,人文景观与现代娱乐类景区在市场中更具吸引力与传播优势,自然景观类则因季节因素暂时承压。
百强景区各类型景区品牌指数环比分析:2月,各类型5A级景区品牌指数环比均有一定下滑,其中降幅最小的为乡村田园类,基数较低、受假期客流波动影响相对温和,整体品牌表现相对平稳。

2026年2月,百强5A级景区细分类型品牌指数位列前五的依次为文化场馆型景区、文化园型景区、文化演艺型景区、历史遗址型景区、山岳型景区,其中,文化园型景区、文化演艺型景区品牌指数环比增长相对突出,凭借游客互动体验、浓厚节庆氛围、年俗活动的创新呈现等,进一步放大该类景区品牌的传播力与吸引力。

2)5A级景区4大类型榜单

2.5A级景区品牌区域分布
1)5A级景区7个区域分布
2026年2月,5A级景区各区域百强品牌数量环比变动:华东地区增4席、华中地区增2席、西南地区增1席,华北地区数量未变动,东北地区减4席、西北地区减2席、华南地区减1席,总体变动较明显,全国各区域景区竞争激烈,华东地区凭借优质资源与营销发力持续领跑。
品牌指数环比变动,除东北地区上升外,其余各区域品牌指数环比呈不同程度的下滑。东北地区百强景区仅长白山1家,且长白山景区在全国的品牌知名度高(本月品牌指数372.32、稳居全国第五),单景区强势拉动使得区域品牌指数逆势上涨,凸显出该区域景区品牌头部效应显著的特点。

2)5A级景区7个区域细分榜单

四、品牌指数分析

1.搜索指数
2月整体5A级景区品牌搜索指数均值3.93,环比增长4.8%;TOP100 5A级景区品牌搜索指数均值10.02,环比增长7.74%;春节假期游客出游需求集中释放,随之带动5A级景区搜索量的平稳增长。本月,5A级景区中搜索热度前十分别为:颐和园、长白山景区、安顺市黄果树大瀑布景区、承德避暑山庄及周围寺庙景区、故宫博物院、青海省青海湖景区、乐山市峨眉山景区、湖南省湘西土家族苗族自治州凤凰古城旅游区、晋中市平遥古城景区、丽江市丽江古城景区。其中,本月搜索指数环比增幅最突出的颐和园,环比增长161%。2月,颐和园冰场提前关闭、推出“新春踏红途 颐和忆峥嵘”红色文化系列活动、 举办第十五届“傲骨幽香”梅花、蜡梅迎春文化展等,引发游客搜索关注。

2.点评指数
2月整体5A级景区品牌点评指数均值为167.4,环比基本持平;TOP100 5A级景区品牌点评指数均值为180.97,环比微增(0.59%)。本月,5A级景区中点评指数前十分别为:武汉市黄鹤楼公园、乐山市峨眉山景区、无锡市鼋头渚景区、苏州园林(拙政园、虎丘山、留园)、无锡市灵山景区、扬州市瘦西湖风景区、西安市秦始皇兵马俑博物馆、上海野生动物园、上海东方明珠广播电视塔、故宫博物院。本月,各景区的点评环比波动较小,整体相对平稳。故宫博物院作为全国5A级顶流,点评指数稳居首位,以携程平台为例,累计点评数达19万条,点评分4.8分。

3.运营指数
2月整体5A级景区品牌运营指数均值为17.82,环比小幅下降(-0.83%);TOP100 5A级景区品牌运营指数均值为33.25,环比增长5.15%。本月,5A级景区中运营指数前十依次为:长白山景区、吉安市井冈山风景旅游区、浙江省嘉兴市西塘古镇旅游景区、河南省新乡市宝泉旅游区、河南开封清明上河园、安徽省安庆市天柱山风景区、浙江省台州市台州府城文化旅游区、台州市神仙居景区、黄山市黄山风景区、故宫博物院。其中,环比增幅相对凸显的为安庆天柱山风景区(+3.22%),以小红书平台为例,“天柱山保安天团”话题关注较高。保安团是景区打造的特色NPC活动,核心目的是增加与游客的互动,为景区增添人文亮色,带来更多客流。此外,2月底,景区发布《2026天柱山抖音推广奖励通知》,有利于进一步做强“皖源仙境 诗画天柱”品牌。

4.媒体指数
2月整体5A级景区品牌媒体指数均值19.65,环比下降约36%;TOP100 5A级景区品牌媒体指数均值为51.06,环比下降约38%;2月各大景区侧重春节假期活动策划与服务工作筹备,品牌营销与宣推工作相应延迟,媒体指数相对下滑。本月,5A级景区中媒体指数前十分别为:颐和园、故宫博物院、上海科技馆、浙江省台州市台州府城文化旅游区、江西省庐山风景名胜区、山西省临汾市洪洞大槐树寻根祭祖园景区、丽江市丽江古城景区、合肥市三河古镇景区、杭州市西湖风景名胜区、湖南省长沙市岳麓山·橘子洲旅游区。其中,本月媒体指数环比增幅显著的为合肥三河古镇景区,具体为79.2%。马年除夕夜,三河古镇“闪耀”央视春晚合肥分会场,引爆景区文旅人潮,“千鱼跃三河”非遗鱼灯游园会、沉浸式巡游等广受游客好评,安徽省人民政府官网、大皖新闻、安徽日报、合肥在线等媒体纷纷报道宣传。

五、榜单数据说明
“2026年2月5A级景区品牌传播力100强榜单”数据来源于迈点品牌指数MBI,根据2月迈点品牌指数MBI的358家景区数据汇总统计而成。具体说明如下:
1.迈点品牌指数 MBI(景区品牌部分)说明
迈点品牌指数 MBI(景区乐园品牌部分)主要从搜索指数、点评指数、运营指数、媒体指数 4个维度分析品牌在互联网和移动互联网的传播力。这是迈点研究院自主开发的“迈点品牌指数监测系统” Meadin Brand Index Monitoring System(MBIMS)提供的一项免费数据分析服务。
计算公式:MBI=a*SI+b*CI+c*OI+d*MI
注:MBI,指某品牌的迈点品牌指数MBI数据;a、b、c、d,指系统中的加权系数;SI(search Index),指搜索指数;CI(Comment Index),指点评指数;OI(OperationIndex),指运营指数;MI(Media Index),指媒体指数。注意:企业或个人可参照品牌指数数据对品牌发展进行监测和预测,但迈点品牌指数 MBI不能与其品牌发展完全等同。
(1)搜索指数(SI):一段时期内,品牌关键词在主流搜索引擎中用户正面搜索频次的加权和,具体渠道包括百度指数、抖音指数、360趋势等。
(2)点评指数(CI):一段时期内,用户对于该品牌在各大OTA网站的点评累计情况,具体渠道包括携程、去哪儿、美团、大众点评、同程、飞猪、途牛、马蜂窝等。
(3)运营指数(OI):一段时期内,该品牌在互联网和移动互联网的用户运营情况,具体渠道包括抖音、快手、小红书、视频号等。
(4)媒体指数(MI):一段时期内,主流媒体、大众媒体、行业媒体和自媒体中与品牌关键词相关的正面新闻数量,具体渠道包括人民日报、新华社、央视网、腾讯、新浪、网易、搜狐、凤凰、迈点、中国旅游报、微信、微博等。
2. 统计时间:2025年2月1日 –2月28日
3. 监测范围:国内5A级景区


评论