2025 年尼康持续丰富影像产品矩阵,多款全新及升级机型、镜头相继面市,凭借贴合创作需求的功能设计与硬核产品实力收获市场广泛好评。随着2025年度国内、外影像及科技类媒体年度评选结果陆续发布。尼康多款相机与镜头凭借出色实力接连登榜,彰显其深耕影像领域的技术积淀与完善的产品布局,备受市场关注。
国际评选传捷报,产品力再获印证
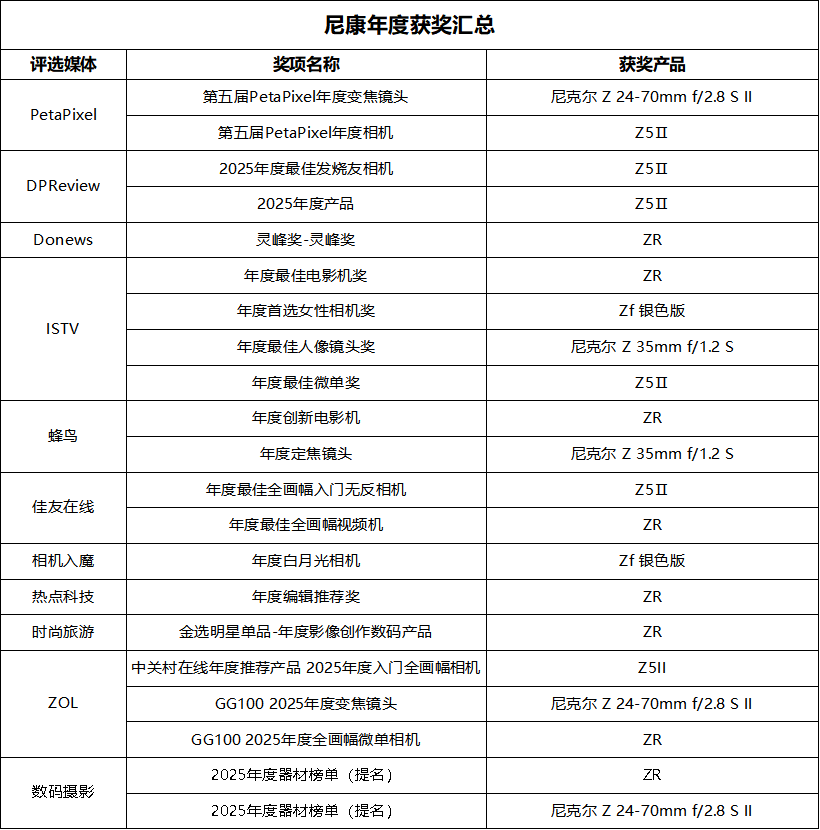
尼康Z5Ⅱ、尼克尔Z 24-70mm f/2.8 S Ⅱ等实力产品成功入选PetaPixel年度最佳榜单,尼康Z5Ⅱ获评DPReview“2025年度最佳发烧友相机”及“2025年度产品”。一系列国际认可,充分彰显了尼康产品的研发水准与市场竞争力。

国内年度评选表现亮眼,本土创作适配性获肯定
聚焦国内市场,尼康多款产品同样凭借贴合本土创作需求的功能设计与硬核产品实力,在各大专业影像及科技媒体的年度评选中表现抢眼,成为国内创作者心中的优质影像装备之选。
多款机身强势登榜,全场景创作需求精准适配
在视频与专业创作领域,尼康ZR获得蜂鸟网“年度创新电影机”、热点科技“年度编辑推荐奖”、科技视讯“年度最佳电影机奖”、佳友在线“年度最佳全画幅视频机”等认可。作为尼康面向高规格视频创作打造的专业机型,ZR集成先进影像处理能力与完善的视频功能配置,兼顾画质表现与系统稳定性,在多个媒体年度榜单中的持续入选。

尼康Z5Ⅱ搭载约2450万像素全画幅CMOS传感器与EXPEED 7影像处理器,支持4K视频录制与多种对象侦测自动对焦功能,在画质表现、对焦速度与视频规格之间实现了均衡配置。其在性能、操控与系统稳定性方面的综合表现,能够满足进阶创作者与影像爱好者的多场景拍摄需求。自上市以来,产品口碑与用户反馈持续向好,多项年度榜单的入选亦从侧面印证了其在入门级全画幅市场中的竞争力与认可度。

尼康Zf银色版则以经典胶片时代相机的设计语言为灵感,将金属机身质感与现代影像技术相融合,获得了相机入魔“年度白月光”及科技视讯“年度首选女性相机奖”等奖项。

尼克尔镜头实力出圈,光学精艺尽显锋芒
镜头产品作为影像创作的核心装备,尼康Z卡口光学产品2025年依旧表现亮眼,多款镜头在行业年度器材推荐榜单中崭露头角。尼克尔 Z 24-70mm f/2.8 S Ⅱ作为尼康2025年度重磅推出的大三元镜头力作,凭借创新内变焦设计,实现实用性与光学性能的兼顾, 成为年度器材榜单 “座上宾”。

此外,尼克尔 Z 35mm f/1.2 大光圈定焦镜头,以极致的背景虚化效果、细腻的画质表现与精准的对焦性能,成为人像创作的利器。不仅丰富了尼康 Z 卡口专业光学生态,还一举斩获科技视讯“年度最佳人像镜头奖”、蜂鸟网“年度定焦镜头奖”。

多款产品在行业2025年度评选中获得认可,体现了市场与专业领域对尼康产品表现的肯定。未来,尼康将继续聚焦核心技术研发与系统生态完善,围绕多元创作需求提供更具针对性的影像解决方案,与创作者共同探索影像表达的更多可能。

(免责声明:本文为本网站出于传播商业信息之目的进行转载发布,不代表本网站的观点及立场。本文所涉文、图、音视频等资料之一切权力和法律责任归材料提供方所有和承担。本网站对此咨询文字、图片等所有信息的真实性不作任何保证或承诺,亦不构成任何购买、投资等建议,据此操作者风险自担。)
评论