文 | 星船知造 唐晓园
编辑 | 王动
一个问题在今天常常被提起:中国工业还能走多远?毫无疑问,仍有歧路要攀。但如果你对未来尚有疑虑,不妨看看煤化工崛起的来时路。
《星船知造》在调研写作我国煤化工产业时,有一种强烈的感受:
中国煤化工本质上是一场人的胜利。它走过的每一步路都在诉说——先发优势、资源禀赋,这些固然重要,但它们都不是决定一场长期战役的核心因素。
在这条看似笨拙的能源路上,我们以一种近乎执拗的自信走了下来。
霍尔木兹海峡的风浪席卷全球,煤制氮肥让我国农民春耕如常;煤制烯烃则撑起了多个工业领域的日常生产;国际油价飙升,我国却拥有一个独一无二的“煤制议价底牌”。
中国煤化工今天终于成为了一门很不错的生意。
但如果仅仅是“生意”,它走不到今天,也绝做不到今天的程度。
01 海峡的风
海峡的冲击波,被一道煤的防线拦住了。
农业领域——
北半球已陆续进入春耕。
庄稼一枝花,全靠肥当家。春耕用肥量可以占到农民全年用肥的六成。
但全球约30%的海运化肥和化肥上游原料天然气都要经过霍尔木兹海峡——肥料价格在中东战事的几个月内翻着跟头往上涨。
美国,伊利诺伊州,“玉米带”的核心腹地,尿素价格涨得老农都快买不起了。印度、日本则面临一肥难求。
日本农业用肥走的其实是双保险路线:
一部分从中东进口天然气,作为生产化肥的原料。
一部分从中国直接进口尿素。到了3月,我国优先保障国内的春耕用肥,暂停了对日本的磷酸铵和氮钾复合肥出口,并重申了尿素出口限制。
日本的“双保险”就都断了。
在中国,海峡的冲击波呈现了完全不同的画风。
我国春耕由南向北如常展开。
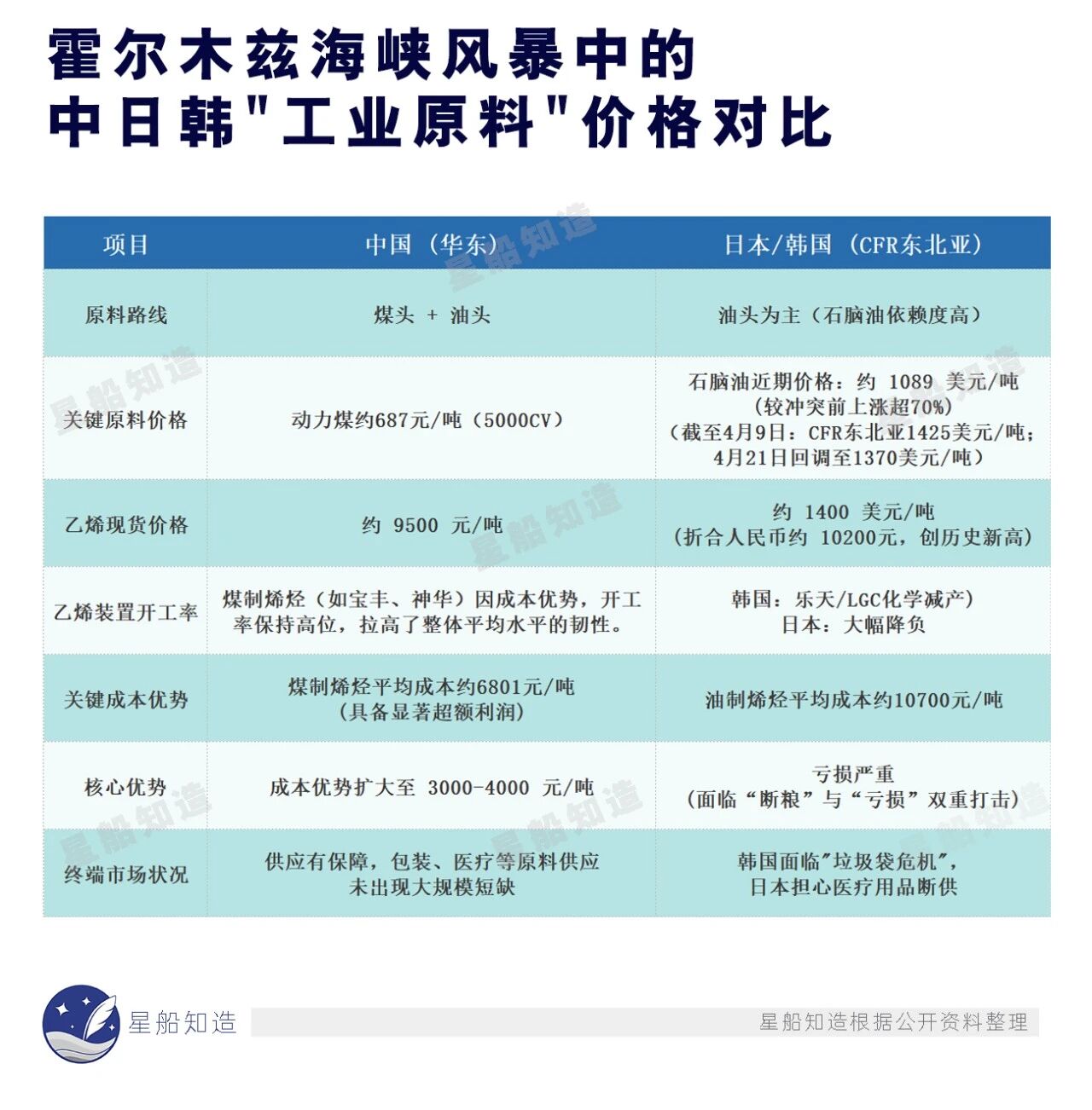
当国际尿素价格不断飙升,从每吨500-600美元、再涨到每吨850美元左右时(尿素是全世界使用最广的固体氮肥),中国尿素价格依然基本稳定在每吨1900元人民币以下——远低于国际价格。
工业领域——
2026年3月。深夜,韩国首尔。
有人蹲在居民区的垃圾堆放处,把垃圾从袋子里倒出,再把空垃圾袋一个个折好揣进怀里。
不远处,一名留学生如获至宝地捧着一捆垃圾袋。
他们在夜色中交换了一下眼色——都是趁天黑出来碰运气的。
霍尔木兹海峡自今年2月底开始封锁,韩国垃圾袋则自3月开始限购。白天,任何可能买到垃圾袋的地方,五分钟内便排起长龙。
工业领域,中东战事向亚洲的传导链条是这样的:
韩国约45%的石脑油依赖进口,其中七成来自中东,超过一半经霍尔木兹海峡运输。
石脑油是石油产品之一,普通消费者几乎不会直接接触这种无色液体。但经高温裂解后,这种石油产品会变成乙烯(烯烃的一种)等基础化工原料,这些原料再往下游走,就进入了日常生活的方方面面。点击下图可放大

日本的传导链一路到了医院。肾病患者面临透析管短缺。印度则从输液袋到瓶装水,方方面面都在涨价。印度市场份额第一的瓶装水公司Bisleri近期已将瓶装水价格上调了11%。
韩国Yeochun NCC近期已关闭了两套石脑油裂解装置,乙烯产能缩减约60%。日本12家乙烯工厂中更已有6家下调产能——导致终端缺货。
相比之下,中国终端各类产品没有缺货、没有限购。同时中国“煤头”乙烯价格显著低于东北亚和东南亚的“油头”乙烯。
东北亚/东南亚(油头路线):价格持续飙升。:CFR东北亚乙烯从2月底约800美元/吨飙升至4月中旬1450美元/吨,涨幅超80%。韩日乙烯几乎只有“高价接货”这一条路——不买就停工。
中国(煤头路线):价格相对平稳。同期中国对进口乙烯的可接受美金价格区间在1200—1250美元/吨。一定程度上,正是因为我们手握煤头产能,中国进口乙烯的价格低于亚洲市场高位。
能源结构的不同,也让中日韩在今年走出了迥异的价格曲线。具体见下图:

再看国际油价市场——
3月初,布伦特原油价格迅速突破120美元/桶;之后在100-110美元/桶区间内波动。4月下旬油价再次飙升。
中国大幅增加了从俄罗斯的石油进口。俄油价格在浮动挂钩国际油价的基础上,固定享有每桶10至15美元的折扣。
《星船知造》看来,这一价格优势的背后,既有双方长期协议锁定了价格的原因、地缘的原因——同样重要的,是我国全球领先的煤化工产业,正以前所未有的竞争力,让我们拥有更高的石油议价权。
它赋予了我们在国际谈判桌上的底气。
国信证券相关数据,截至2026年3月27日,煤制烯烃平均成本约6801元/吨,油制烯烃平均成本约10700元/吨,煤制成本优势扩大至3899元/吨。
煤化工,即用煤做原料,变化出万物。
我们一般把以石油为原料生产化工品称为走“油头路线”。
以天然气为原料是“气头路线”。
以煤为原料自然就是“煤头路线”。
我国多年来再苦再难,从未放弃过的“煤头”路线,此刻正发挥着压舱石的作用
煤炭制作尿素。保障农业用肥。
富煤、贫油、少气是我们的资源禀赋。好比一个家庭,煤仓存粮充足,但油罐子浅、气罐子瘪。
如果我国的氮肥像印度、欧洲一样,也走“气头”路线——那么,霍尔木兹海峡封锁 → 天然气运输受阻 + 尿素出口中断(包括伊朗在内的中东多国都是尿素出口大国) → 尿素\氮肥价格飙升。
田间地头走“气头”,就像端着别人的碗等吃饭。
但中国尿素早已修炼成“煤头”路线。氮肥原料用的是国产煤,国内价格不受国际影响。
目前我国3/4以上的氮肥都是用煤做出来的。外部风雨动荡,饭碗端在自己手里。
煤炭制作烯烃、乙二醇。保障现代工业。
烯烃(xi ting)是塑料、化纤、橡胶的起点。
现在国内每5套烯烃生产线里就有一套是用煤做出来的。中国煤制烯烃、煤制乙烯的产量已分别占到总产量的27%和28%。
这些数据意味着,工业的原料结构已被改变。“油头”、“煤头”多管齐下——每一吨国产煤,都可以随时化作抵御外部冲击的铠甲。也可以给更大范围内的供应链兜底。
如果说,最开始做煤化工,是我们在“富煤、贫油、少气”的先天禀赋下不得不做得一项超级兜底工程。那么今天,霍尔木兹海峡危机已经证明——中国煤化工产业成长为一门既能保障国家供应链韧性、又能在市场进行充分竞争的产业。
从产能看,中国煤化工在农业命脉(煤制合成氨\氮肥)、工业粮食(烯烃、乙二醇等)上都已稳居全球领先地位。点击下图可放大

中国也是全球唯一在煤化工领域全链条自主可控的国家。

今天的领先,怎么来的?
实际上,论资源,美国比我们强——“富煤”的中国还挤不进前三。
中国煤炭已探明储量在1,390 - 1,730亿吨,位列全球第四,远少于美国约2,500亿吨。
且中国多数煤炭储量埋藏较深,可采成本高。中国煤化工从一开始就不是在“资源红利”的温室中成长起来的。

论技术先发,欧洲、南非都比我们早。煤加氢裂解由德国突破,全球首座煤制油厂也在德国。1985年到2005年的20年里,我国引进煤气化技术的专利实施许可费就高达2亿多美元。
更雪上加霜的是,很长一段时间里,煤化工的商业逻辑是脆弱的:回报率低,无法创造超额利润。它意味着产业缺乏资本的热钱,也鲜有外部的掌声。
《星船知造》在调研写作我国煤化工产业时,有一种强烈的感受:
这门产业的崛起,依靠的是另一种东西。它走过的每一步路,远比想象得艰难。
如果对未来仍有疑虑,那么,不妨看看煤化工崛起的来时路。
路的起点,什么都没有,只有一双手。
02 第一个馒头
煤化工的产业发展,和今日的半导体突围有相似遭遇:都面临外部的技术封锁和设备禁运。
但从绝对难度看,煤化工起步时的内忧外患远比今日严重。
外部是高悬的封锁铁幕——还是全方位的,比如巴统。
巴黎统筹委员会是西方资本主义国家限制向社会主义国家出口技术、产品的组织。1949年在美国的提议下成立。1994年宣告解散。
建设大型氮肥装置所需的特殊钢材、大型压缩机、催化剂配方等核心装备和技术一度对华全面禁运——上海锅炉厂、哈尔滨锅炉厂等企业用了数年时间,攻克了高温高压废热锅炉、大型离心式压缩机等关键设备。
相比之下,日本在战后引进欧美技术(包括美国孟山都、德国巴斯夫等),1970年代,日本就拥有了单套产能最大的化肥生产装置。并向中国大量出口化肥。
说起来,五十年前,中日的农业用肥和今天“攻守互易”。今天,日本40%的尿素要从中国进口;但70年代,日本对华出口化肥占同期中国化肥总进口量的50%-70%。日本一度是我国最大的化肥供应国,没有之一。
进口肥料用完了,袋子也舍不得扔,要洗干净做成裤子——“公社大干部,上街买条裤,前面写化肥,后面写尿素。裤裆写含氮,净重四十五。”
顺口溜背后,就要说到当时的“内忧”了:工业底子弱、穷、粮食安全命悬一线。
因为“化肥裤”的本质,是轻重工的双重短缺——尿素的包装袋就成了服装的副产品。它同时为两个隐患敲了警钟:
一是当时我们有多个产业环节要追赶,人民生活要保障——到处都是花钱的地方。向日本买化肥的钱,是一分分抠出来的。外汇不够用。
二是粮食要增产,化肥是命根子。我们要用仅占世界7%的土地养活全球22%人口。根子不能握在别人手里。
不能再等了。必须靠自己完成大化肥的生产。
路倒有三条:化肥必需的合成氨,其原料可以是天然气、石脑油或煤炭。即“气头”、“油头”、“煤头”。
我国“贫油、少气”,但我们的“富煤”也是相对的。与美国的露天大矿、煤层浅、煤质好不同,中国煤炭埋藏深、地质条件复杂、开采成本高。
●埋藏深
美澳等国的煤炭资源多埋藏较浅,可露天开采(如美国粉河盆地露天矿成本约15-20美元/吨)。而中国煤炭储量大头在山西、内蒙古、陕西、贵州等地,普遍埋藏深、地质条件复杂,需井下开采。
●煤质差
中国优质无烟煤稀缺。中国煤化工从一开始就要面对“劣质煤”的净化难题。
但正是在这种外部铁幕高悬、内部工业落后,各方嗷嗷待哺、看似丰饶的煤炭资源又面临极高开采成本的极端情况下,几代产业人薪火相传,在上世纪90年代之前完成了我国煤化工重要的产业奠基:
1, 建成“煤头”氮肥产业链;
2, 验证“煤制油”工业化的可行性;
3, 摸清国产煤的家底,完成了煤质标准体系的建设。
煤制烯烃等前沿技术也同步开启超前布局。
这些分散在不同战线上的突破,共同构成了中国煤化工产业的第一层地基。
它同时留下了无形的宝贵传承:始终看向更远的未来。
走“煤头”路线,算的不是短期经济账,而是国家安全账。再苦再难都要坚持“自主可控”的战略意志。更为日后我国多门产业写下了必胜的注脚:我过来了。你也可以。
“第一馒头”,往往看起来土里吧唧,其貌不扬。
“煤头”路线,就从“土法上马”的小氮肥开始。
“土洋结合”的路线是这么走的:
1970年代我国启动“四三方案”,核心目标是解决“吃穿”问题。其中,重金引进13套大型合成氨/尿素装置是重头戏中的重头戏。
这些装置全是“气头”和“油头”,走的是洋气的大厂路线,剑指我国化肥产业的引进、消化、吸收。
土里吧唧的“油头”小氮肥运动也同步展开。各县自己动手,发展煤制肥。到1979年,我国已陆续建起1500多家小氮肥厂,几乎每个县都有一家。以1970年代一个典型的小氮肥厂为例,产业环节如下:
“煤→合成氨→尿素→复合肥”
发动群众走“煤头”路线,不是因为先进,恰恰是因为它够土:
这些小氮肥厂分散在县域,规模小、人员少,但它们有两个无可替代的优势:绝对忠诚——原料是中国煤,不依赖进口油。是当时我们唯一能自给自足的技术路线。足够灵活——小氮肥厂投资小,能快速铺开,让“县县有肥、村村可用”得以实现。
1973年第一次石油危机爆发,暴露了我国化肥工业对外部石油的依赖,也为“以煤代油”埋下更高一级的战略伏笔。
1979年第二次石油危机前后,我国煤头根基继续壮大,形成“大中小结合、煤油气并举”的氮肥工业格局。之后随着国产化大型煤制氨装置落地,更坚定地走上了以煤为主的氮肥道路。
1990年第三次石油危机后——我国氮肥产量在1991年跃居世界第一。直至今天。
欧美多国则在石油危机结束、油价回落后迅速彻底转向更经济的石油路线。难以连续的政策让其煤化工技术、人才掉队成为一种必然
南非:1950年代因种族隔离政策遭国际制裁,重重压力下启动煤化工战略。但制裁解除后,南非煤化工的经济性优势开始减弱;之后又随着全球天然气价格走低,引入天然气补充能源结构——逐渐失掉全球煤化工的标杆位置。
美国:在1980年代油价回落、2000年代页岩气革命后,逐渐将煤化工边缘化。这让2026年2月,特朗普将煤炭定性为美国“关键战略矿产”的行为成为无根之木。
欧洲:德国、荷兰也曾拥有成熟的煤焦化与煤气化技术,但出于经济考量,巴斯夫等企业将相关研发重心转向。
而“土法上马”的小氮肥是一颗不断被浇灌的种子。2000年后,我国大型煤制合成氨技术成熟,小氮肥厂被逐步淘汰。但那些在广袤县城普及过的煤气化技术、在简陋条件下摸爬滚打的工程师和产业工人——不断为中国现代煤化工产业输送着人才。
之后,产能开始向内蒙古、山西、新疆等煤炭富集区集中。并最终形成了今天占全国总产量八成的“煤头”尿素体系。让我们在霍尔木兹海峡动荡下,国内尿素价格仍能稳定在国际价格的一半——不仅保障了国内用肥,也为全球化肥供应链的稳定提供了支撑。
我国煤质标准体系的建设同样在上世纪完成。
新中国首位煤化学研究所所长汪寅人,带领团队从1955年起编写《中国煤质资料汇编》,基本摸清了中国煤炭资源的家底。到了80年代,汪寅人又推动建立“中国煤种资源数据库”——规模仅次于当时的人口与农业数据库。
精准浩大的工程,为一代代中国工程师照亮了奔赴矿井的路。
和所有产业一样,中国煤化工也并非孤立发展。
夯实“煤制肥”(农业)的同时,我国“煤制烯烃”(工业原料)、“煤制油”等多个领域的布局和探索也在起步阶段一并进行。
“人造石油”专家赵宗燠带领团队于1951年2月生产出新中国第一桶煤制油,让“煤变油”从理论走向了车间。到1955年,该厂年产量几乎与当时全国最大的玉门油田产量相当。它证明了一种底线思维——如果有一天,一滴油也进不来,我们也有能力通过煤炭保障国家能源底线。
工业领域,“煤制烯烃”的产业大爆发将在21世纪到来——而它的关键转折点,同样远在商业化之前。
03 英雄没有暮年
2008年盛夏,上海。
一份合同在逐页签署。一方是美国瓦莱罗能源公司——北美最大的炼油企业。另一方是中国华东理工大学洁净煤技术研究所(以下简称“洁净煤所”)。
根据条款,美国瓦莱罗今后必须使用洁净煤所的煤气化专利技术来建造气化炉。如果扩建,美国人还得继续付专利费。这是中国大型化工技术第一次向美国出口。
合同谈定了。没有人欢呼。有人望向了一把空椅子。
一个月前,一手创建了洁净煤所、把一生奉献给中国煤化工事业的于遵宏教授,因病离开了这个世界。
我国现代煤化工的产业大爆发,通常被认为是2004-2008年。
这几年,我们突破了三大核心技术——煤直接液化、煤制烯烃、煤制乙二醇。它意味着,中国煤化工产业从“小氮肥”时代,跃升到了现代煤化工的新阶段。
从这一刻起,工农两开花:
煤制合成氨(化肥)技术保障我国农业用肥的稳定。煤制烯烃、煤制乙二醇保障了工业领域的供应链韧性。
到2025年,国内每5套烯烃生产线里就有1套是用煤做出来的。煤制烯烃占全国总产能的27%-28%,成为与“油头”并行的原料主力军。具体见下图

但产业的突围,从来是一场多个环节协作的群戏。就像芯片:
你以为卡在芯片,其实是还卡在光刻机;
你以为卡在光刻机,其实还卡在机床;
你以为卡在机床,其实还卡在材料……
我国之所以到2004年之后,逐步用国产煤实现了“煤→乙烯/丙烯”的工业化突破,也正是因为套娃型的卡脖子被一代代产业人逐一攻破。
“煤制烯烃”中游的主角是气化炉与催化剂。前者是现代煤化工的心脏,决定生产的效率和成本。后者决定着煤炭分子如何排列组合。
从1990年开始,华东理工大学洁净煤技术研究所创始人于遵宏教授带领团队进行煤气化技术的国产突围。
2000年夏天,鲁南化肥厂酷热的中试现场,60多岁的于遵宏连续数日每天只在车间的木板床睡2小时,一直怀揣着降压药守在装置旁。2003年,高血压威胁到了于遵宏的脑血管。2004年中秋,为了调试喷嘴,于遵宏在工作现场几十米高的框架上爬上爬下。
2005年,我国第一套具有自主知识产权的大型煤气化装置在兖矿集团一次投料成功,各项指标超越引进的国外技术。三年后,72岁的于遵宏因病逝世。去世前3天,他还在关心学生的开题报告。
教授走了。一代代师生接过了老师手中的图纸——于遵宏指导毕业的16名博士中,有1人成为国家“973”首席科学家,2人成为长江学者,2人成为国家万人计划科技领军人才,10人成为博士生导师。
《星船知造》综合相关统计,我国多喷嘴对置式气化技术今天已推广至超过70个项目。中国煤化工的“发动机”,不仅彻底国产化,更向世界输出。
催化剂的故事,要从更早说起。
多年来,“石油→石脑油→乙烯”是唯一的工业化路线。1981年,面对石油短缺,中科院大连化物所的两位研究员牵头,将“甲醇制烯烃催化剂研制”列为重大课题。剑指“煤→甲醇→乙烯/丙烯”的工业化零的突破。
1995年,最好也最糟的时刻——大连化物所年轻的课题组组长刘中民从前辈手中接过了“催化剂研制”的接力棒。
好,好在此时第一代DMTO技术(甲醇制烯烃)完成了万吨级工业性试验。糟,糟在当时国际油价跌至谷底,虽然之后油价逐步回升,但仍在20-30美元/桶的区间徘徊。它意味着煤制烯烃的经济性荡然无存。
搞技术突围,设备、人才,处处都要花钱。但此时的“煤制烯烃”技术上证明可行,市场上无人问津。向上级部门要钱——又谈何容易。
这种“穷得只剩精神”的阶段,歼10团队也遇到过。最穷的时候,歼10总师宋文骢倒是没有卖过面条和板鸭——但造过干洗机、搞过摩托车。有钱赚,鸡笼子也做。
究其原因,无他——国家也有困难。
艰难的爬坡期,国家财政的每一分钱都要掰成几瓣花:
《星船知造》查阅中国交通年鉴,1990年全国高速公路仅522公里。到1999年突破1万公里。按每公里造价约3000-5000万元算,仅高速公路建设,国家每年就要投入数百亿元。
1994年,三峡开工,动态总投资超2000亿元。
1998年,我国启动农村电网改造。到2010年,农村电网改造花了4622亿。
高速公路要建、农村电网要改、三峡工程“砸锅卖铁也要上”——因为它们关系到人民的防洪安全,也因为我们要把高原、边疆、海岛、把最偏远的村庄都一并拉进现代化的版图。
这一切都意味着,前沿技术攻关不可能总是排到第一排。仅科研领域,花钱的地方也好多:航天、核潜艇……哪个不是吞金兽?
但这恰恰是刘中民们做到了的事:国家暂时顾不上你,就自己先攒技术。90年代也是“出国热”最盛时,刘中民拒绝了欧洲抛来的橄榄枝,用不多的经费维持研究。
宋文骢说过,我们不能永远没有自己的航空产品。如果哪天人家不卖给你了,那是上天无路,入地无门。
支撑刘中民的,是同一种紧迫感:在我国的资源禀赋下,煤制烯烃一定要做。油价今天10美元,明天就可能100美元。到那时候再开始研究,就来不及了。
眨眼就到了2004年。这一年发生了几件事。
一是国际油价开始飙升,从40美元到60美元,再到80美元。
同时国家发改委将现代煤化工(煤制油、煤制烯烃、煤制天然气)上升到国家能源安全战略高度。《煤化工产业中长期发展规划征求意见稿》透露,未来十三年中国规划投资逾一万亿元大力发展煤化工产业。
此时,刘中民和他的团队已经站在了那里——技术、人才,全都准备好了。同年,神华内蒙古鄂尔多斯百万吨级煤直接液化项目开工。
2006年,陕西。全球首套万吨级甲醇制烯烃工业试验装置建成。第一股乙烯从分离塔中流出时,现场落针可闻。1981年立项,到2006年工业性试验成功——二十五年,弹指一挥间。
之后,DMTO技术开上了快车道:
●第一代DMTO(2010年):吨烯烃甲醇单耗约3.0吨,奠定了产业化的基础。
●第二代DMTO-II(2014年):将未反应的甲醇和二甲醚进行循环利用,单耗降至约2.8吨,成本进一步下降。
●第三代DMTO-Ⅲ(2020年):单耗降至2.66吨,处于国际领先水平。
每一次迭代的背后,都是催化剂的升级。中科催化新技术(大连)股份有限公司,是唯一指定的新一代DMTO催化剂生产商。全球任何想要使用DMTO技术的企业,都必须向中国购买催化剂。
它再次证明了——中国煤化工,是一场人的胜利。
油价的周期不以我们的意志为转移,但技术的积累可以。当国际油价在2008年冲上147美元/桶的时候,中国煤化工完成了三大核心技术的工业化突破——这是几代人在低谷期咬牙坚持的结果。
2026年,日韩的石化企业因石脑油断供而被迫降负、停产时,我们的煤制烯烃装置在稳定运行。国产催化剂,是这一切的前提。
科研人的坚守,需要产业上下的胆识和远见来兑现。
2006年,在全球没有任何商业化先例的情况下,神华集团(现国家能源集团)决定在包头直接上马百万吨级项目。
《星船知造》查阅相关信息,神华包头项目试车成功后也的确没有马上盈利,项目经历了漫长的盈亏平衡期。
中国央企的国家队担当再一次展现——把一条背负着国家能源安全的技术路线跑通。
宁夏,民营企业上演“逆周期”的豪赌。
宝丰能源的老板党彦宝早年做煤炭贸易起家。2005年,宝丰能源押注宁东能源化工基地。在其内蒙古项目全面达产前,巨额开支让企业承受了巨大压力。
在这段产业起步期,包括延长石油等多家企业也都经历了漫长的投入期。
企业的坚持,带来了产业的春天。神华集团从包头项目起步,逐步在新疆、榆林复制扩张,最终形成了全国最大的煤化工产业集群,用真金白银的投入,验证了煤制烯烃技术的工业化可行性。而民企宝丰能源不仅活了下来,更将单厂规模做到了全球最大。
这些企业伴随着中国煤化工一路成长,而其之所以是今日“龙头”——不仅仅因为它们成就了自己,也因为带动了上下游一大批企业的成长。
神华包头的世界首套装置,为中国整个煤化工装备和工程行业提供了一个实景试验场。
在此之前,大型压缩机基本依赖西门子、GE等国外厂商。神华给沈鼓集团提供了工业应用的机会,如今沈鼓已成为世界级的压缩机巨头,其大型机组在煤化工领域已实现全面国产替代。
杭氧集团的大型空分设备也在神华项目中完成了十万等级特大型空分设备的国产化突破。
中石化虽然主业是石油化工,但在煤化工领域,利用其庞大的化工销售网络和技术积累,带动了下游新材料企业的发展——下属的石科院和上海石油化工研究院的技术突破,形成了与大连化物所良性竞争的局面。
宝丰由于体量巨大,其仪表、阀门的采购量惊人。宁夏的一批阀门维修、电气仪表服务商,形成了围绕一个核心工厂的“卫星企业群”。
这就是“大河有水小河满”的产业逻辑。
就这样,从50年代开拓了煤制油的工业化路径开始——多条战线各自推进,终于在新世纪胜利会师:现代煤化工集中爆发。
中国“富煤”的资源禀赋,走出一条完全自主可控的技术路线。
但故事还远没结束。
04 煤的马拉松,我们还在跑
拥抱绿色的未来,也从未放弃黑色的底线。
2026全球油价应声突破100美元大关。当亚洲多国因原料短缺陷入焦虑时,我们展现出了惊人的供应链韧性。
它即得益于未雨绸缪的家底:
储备上,我国已建成全球规模领先的三级石油储备体系。截至2025年底,中国的原油总储备能力接近20亿桶,总储备已远超国际能源署规定的安全红线。
产量上,2025年,中国原油产量达到2.16亿吨,创历史新高,连续四年站稳2亿吨台阶;天然气产量超2600亿立方米。
勘探的脚步从未停顿。在塔里木盆地“死亡之海”深处、在渤海湾复杂破碎地质条件之下——中国石油、中国石化、中国海油等正深入无人区找寻石油。
石油储备是盾,那新能源就是矛。
《星船知造》查阅国家能源局等相关数据,中国在可再生能源领域的领先是断层式的:
●装机规模:截至2025年底,中国可再生能源装机达到23.4亿千瓦,占比提升至60%左右。其中,风电、太阳能发电装机合计18.4亿千瓦,历史性超越火电。
●全球对比:中国的风能和太阳能综合运营容量约为1.6太瓦,是美国和印度两者总和的三倍。
●终端替代:2025年中国新能源汽车保有量约4300万辆,每年可节约大量原油。
然而,在光伏板铺满戈壁、电动车穿梭街头、石油大力储备的同时——煤的马拉松,我们仍在跑。
我国能源禀赋在短期内无法改变。极端地缘政治环境下,“煤制油”的战略价值仍无可估量。

我国“煤制氮肥”的比例已高达3/4。煤制烯烃的产量也占到了总产量的1/4以上。相比之下,我国煤制油的年产量目前占原油产量的比例要低得多。
那是因为“煤制油”的目标从来就不是替代石油。它是一个昂贵的“保险”:可以不用,但“有”和“没有”天差地别——进可“压低”进口油价,退可守护极端情况下燃料安全。
作为全球领先的煤化工大国,我们已走过了被动依赖油价波动来决定盈亏的阶段,迈进技术新叙事。
以下四个技术领域,一旦实现突破,将可能从根本上改变煤化工的未来
绿氢注入技术:将绿氢直接注入煤化工系统,替代部分煤制氢,可大幅降低碳排放。
榆林等地正依托丰富的风光资源和煤化工副产氢,构建“制、储、运、用”一体化的氢能全产业链。2025年11月,中国大唐多伦15万千瓦风光储制氢一体化示范项目全面进入市场化运营,这是国内首个绿氢耦合煤化工示范项目。
绿氢耦合让煤化工的碳排放强度有望下降30%以上。
CCUS,给碳排放装上“回收阀”:集合碳捕集、封存的技术,被称为CCS(Carbon Capture and Storage);如果加上“碳转粉”之类的应用环节,就成了CCUS(Carbon Capture,Utilizationand Storage)碳捕集、利用与封存。
煤化工排放的二氧化碳纯度高、捕集成本低,是应用CCUS的理想场景。
2025年12月,延长石油千万吨老油田配套百万吨CCUS全流程项目完成全国首例备案,年捕集CO₂约90万吨,输往3个区块驱油,实现煤化工低碳发展与老油田增产双赢。
生物基融合:生物质气化耦合煤化工是当前技术条件下实现系统降碳的另一条可行路径。该技术通过“生物质头”与“煤头”的有机结合——产出性能更优的产品。
国家能源集团榆林化工已实现世界首套煤制聚乙醇酸(PGA)可降解材料的工业化生产。
AI+DCS:DCS(分布式控制系统)每秒采集数万参数,AI模型则通过强化学习,实时调整气化炉的氧煤比、合成塔的压力,成为控制室的“第二工程师”。
中控技术获陕煤榆林化学1.31亿元订单,共同打造全球最大煤炭清洁转化智能工厂。中控将依托自主研发的“1+2+N”工业智能化体系推进1500万吨/年煤炭分质清洁高效转化示范项目。
尾声
中国从来就有埋头苦干的人、拼命硬干的人。任何时候,都有从不失掉自信力的人——中国煤化工,就是在这份自信下,埋头走过了大半个世纪。
这份自信,来自长周期的工业理性。既然脚下土地的资源禀赋在短期内无法改变,它意味着“油”和“气”的潮汐不由我们掌控——那就用煤炭把能源安全的山脊垒起。
支撑这种自信的,还有最浓烈的情感。不以自己有生之年为时间维度来全情投入——一些产业可能永远不会被“重用”,但在这片土地上,它绝不能缺席。
一代代产业人点燃的火种,此刻已经燎原。煤制氮肥养活了十几亿人的饭碗、煤制烯烃撑起了工业日常、煤制油化作能源安全的最后防线。
光伏板铺满戈壁,电动车穿梭街头,油轮在远洋航线上昼夜不息——它们背后,煤的马拉松,我们还在跑。
它将继续撑起大国能源安全最笨拙、也最坚硬的底盘。
主要参考资料:
[1] 《煤化工产业中长期发展规划》.国家发改委
[2] 《中国交通运输年鉴》
[3] 国家发展改革委等部门关于推动现代煤化工产业健康发展的通知.发改产业〔2023〕773号
[4]这个团队为什么能.人民日报
[5]咬定“煤制烯烃”不放松.人民日报
[6]历经几十年,“煤代油”团队为何要坚持做下去.中国科学报
[7]不惜一生 升华黑尘——于遵宏.洁净煤技术研究所
[8]刘中民院士:油醇融合,保障我国石化产业链稳定.江苏省科协
[9]DMTO甲醇制烯烃背后的艰辛故事. 中科院大连化物所
[10]地缘局势推动原油加速上涨,石化化工影响程度分化.国信证券
[11]原材料短缺,韩国商店限购垃圾袋.环球时报
[12]中东局势紧张,为什么多国塑料袋先受影响?.人民日报


评论