2026年4月,上海腾道信息技术有限公司重磅宣布,腾道外贸通V6.0正式上线!作为搭载自研腾道AI的新一代外贸智能服务平台,V6.0在V5.0全球外贸大数据底座与全流程业务能力基础上,完成从“AI+大数据”的辅助应用到“AI驱动”的全链路智能决策的跨越式进化。作为外贸垂直AI专家,平台以外贸大数据+AI双轮驱动,为外贸企业提供市场洞察、客户开发、营销转化、智能决策全链路提效方案,重塑外贸数字化服务标准。
一、功能迭代升级:新增腾道AI,实现从功能整合到AI驱动的核心突破
腾道外贸通V5.0已构建数据通、商情发现、商情洞察、T-CRM、云邮通五大核心模块,覆盖228+国家和地区贸易数据、230+细分行业商业数据、8.5亿+企业联系人数据,实现外贸业务全流程数字化覆盖。此次V6.0以腾道AI为核心引擎,实现三大革命性突破:
1、全面打通底层外贸大数据:全面打通底层228+国家和地区贸易数据、230+细分行业商业数据、8.5亿+企业联系人数据,以及产品、知识产权、舆情、展会等海量多维数据,并通过AI自动化清洗、标准化处理海量非标准化数据,保障数据精准高效,全量数据库贯通,形成完整企业业务视图,彻底消除数据孤岛,筑牢外贸行业深度问答基石。服务企业覆盖了大中型企业,均可以利用腾道外贸大数据分析全球市场、开发全球客户。

(图源:腾道)
2、全系产品深度融合:AI技术深度渗透商情洞察、商情发现、数据通、云邮通、T-CRM等全系核心产品,实现一体化打通与协同。从获客引流、营销转化到客户管理,全链路覆盖外贸业务全流程,打破各环节数据与功能壁垒,无需跨平台操作即可完成全流程业务处理,大幅降低企业人力与时间成本,驱动业务高效增长,实现外贸业务全链路效率质变。

(图源:腾道)
3、AI能力垂直进化:自研外贸专属大模型,联合行业专家打造「对话+专家」双模式,支持灵活问答与深度分析,输出可落地执行的深度报告,并预设多种外贸场景模板,覆盖市场分析、客户背调、营销生成、竞争突围、智能决策等外贸全场景,实现从低效重复到全链路提效的质变。
二、核心能力:AI赋能,让每一位外贸人拥有7×24小时专家团队
1、双模式驱动,全场景智能响应
• 对话模式:自然语言交互,一键完成市场分析、客户筛选、商机挖掘等需求,新手也能快速获取专业解答;

(图源:腾道外贸通V6.0-腾道AI)
• 专家模式:行业专家深度赋能,输出定制化研究报告,为企业战略决策提供权威支撑。

(图源:腾道外贸通V6.0-腾道AI)
2、外贸真实业务场景深度应用,智能科学决策
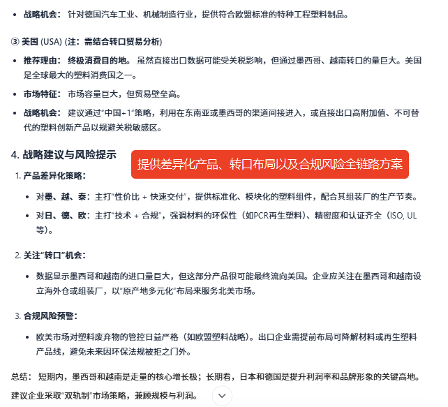
• 深度市场分析:精准锁定高价值市场,定制专属进入策略,规避贸易风险,抢占蓝海赛道;


(图源:腾道外贸通V6.0-腾道AI)
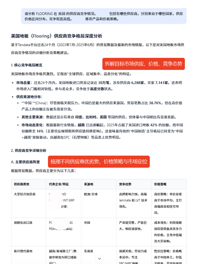
• 多维客户背调:基于基本信息、采购规模、供应链结构等多维背调,自动评估客户实力与采购潜力,生成精准开发策略,精准切入易成交客户;


(图源:腾道外贸通V6.0-腾道AI)
• 差异化竞争突围:产品+价格双维分析,提供功能创新、成本优化、定价策略等可执行方案,轻松超越同行;

(图源:腾道外贸通V6.0-腾道AI)
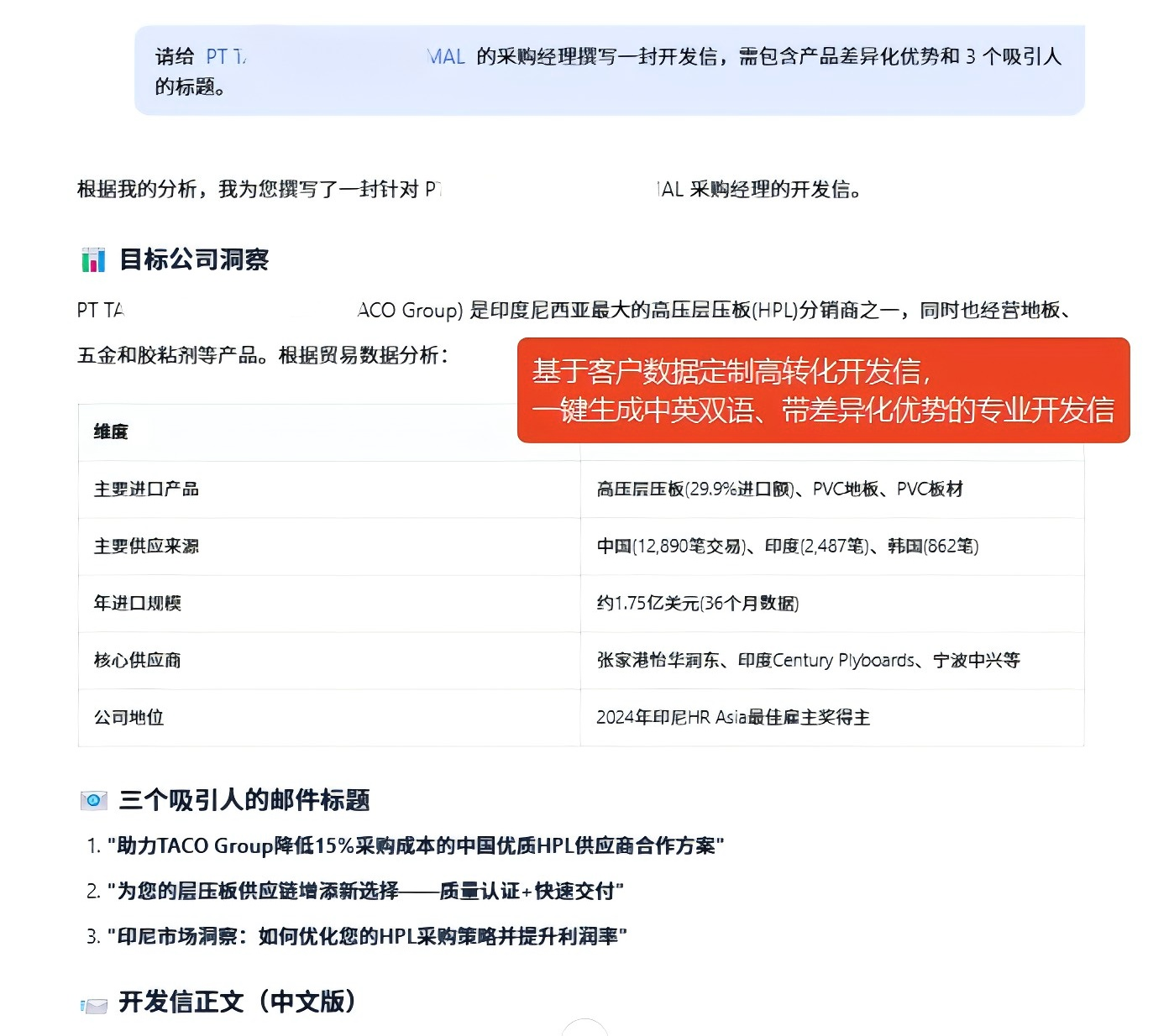
• 全渠道营销生成:一个指令即可产出高转化邮件、社媒内容,覆盖海外主流获客渠道,提升转化效率。


(图源:腾道外贸通V6.0-腾道AI)
三、行业领跑:腾道AI重构外贸服务核心优势
对比行业同类产品,腾道外贸通V6.0凭借腾道AI形成绝对壁垒:

四、赋能未来:以AI技术助力外贸企业高质量增长
上海腾道深耕外贸大数据服务领域20余年,始终以解决外贸企业真实痛点为核心。腾道外贸通V6.0的发布,标志着腾道完成从外贸大数据服务商到外贸AI智能决策伙伴的转型。未来,平台将持续优化外贸大数据和AI能力,依托腾道AI的智能分析、预测与决策能力,帮助外贸企业降本增效、精准获客、科学决策,在全球贸易竞争中抢占先机,推动中国外贸行业数智化转型迈向新高度。
关于上海腾道
上海腾道信息技术有限公司(Tendata)成立于2005年,总部位于上海陆家嘴金融区,是一家以外贸大数据+AI为基础的数字化国际贸易综合服务商。腾道致力于为企业出海提供全面的解决方案。旗下产品以AI驱动的贸易大数据服务平台外贸通V6.0为主,帮助企业智能高效的洞察市场、获客与决策分析,洞悉全球商机,实现业绩高增长。同时,提供涵盖海量贸易数据、商业数据和互联网数据的API接口服务,助力企业搭建数智化中台。此外,腾道为企业出海提供专业培训、深度咨询、海外投资赋能等客户增值服务,助力企业布局全球市场。至今已服务全球100,000+合作伙伴。
(免责声明:本文为本网站出于传播商业信息之目的进行转载发布,不代表本网站的观点及立场。本文所涉文、图、音视频等资料之一切权力和法律责任归材料提供方所有和承担。本网站对此咨询文字、图片等所有信息的真实性不作任何保证或承诺,亦不构成任何购买、投资等建议,据此操作者风险自担。)
评论