引言:我国PPP发展迅速,但落地情况仍不太乐观,元立方金服研究员认为,融资难依旧是掣肘PPP落地的关键因素。为了破解这一难题,PPP参与方纷纷发力,积极探索解决之道。PPP基金凭借自身的优势,受到政府和社会资本的青睐,中央和各地政府相继设立PPP基金,吸引社会资本的参与。PPP基金通过杠杆效应和结构化融资撬动基金,成为PPP项目最重要的融资工具之一。基于以上背景,元立方金服研究人员特推出PPP项目“募、投、管、退”系列研究报告。本系列意在梳理PPP基金从成立始初的结构设计、PPP基金的投资模式、PPP基金的管理运营以及PPP项目参与方的退出方式的全生命周期流程。
PPP项目融资模式探究
融资根据性质可划分为股权融资与债券融资两个大类。在PPP项目的融资运用上,也存在两种形式的融资方式:PPP股权融资以及PPP债券融资。政府引导基金、社会化股权投资基金以及信托、资管、保险股权计划是PPP股权融资的主要方式。而采用债权模式进行融资主要包括使用银行贷款、融资租赁、信托资管保险的债权计划以及发行PPP债券进行融资等。但不管是采用何种融资方式,元立方金服研究人员提醒诸位,PPP融资所需资金的供给方主要还是政府、银行、信托、保险公司以及其他社会资本。本文将着重介绍股权融资模式下的政府引导基金模式、社会化股权投资基金模式以及债权融资模式下的债券融资方式。
图1:PPP项目融资模式以及资金来源

资料来源:互联网公开资料、元亨祥经济研究院
一、PPP股权投资基金融资模式分析
在PPP项目融资当中,元立方金服研究人员发现,除政府、社会资金在PPP项目中的资本金投入之外,PPP股权融资主要通过引入股权投资基金的方式实现。股权投资基金是以非公开方式向投资者募集资金对未上市企业进行股权投资的基金或对上市公司非公开发行股票进行投资的基金。按照组织形式将其进行分类可分为:公司制股权投资基金、契约式股权投资基金以及有限合伙制股权投资基金。
公司制股权投资基金是指按照《公司法》设立,以公司的形式来组织和运作而形成的股权投资基金。它具备完整的公司架构,通常由股东会和董事会选择基金管理人并行使决策权。可由基金公司自行担任基金管理人管理基金资产也可委托其他基金管理人代为管理。公司制股权投资基金主要有以下三个方面的特点:
1.投资人仅在出资范围内对公司债务承担有限责任;
2.具有法定的公司内部治理结构,公司最高决策权由股东会行使,基金管理人的决策权容易受到限制;
3.投资回收、基金清算程序较为复杂。
契约式股权投资基金是指通过基金管理人发行基金份额的方式来募集基金。基金管理公司依据法律、法规和基金合同规定的经营和管理运作;基金托管人则负责保管基金资产。基金投资者通过购买基金份额的形式享有基金投资权益。与公司型基金不同,契约型基金本身并不具备公司企业或法人的身份,因此,在组织结构上,基金投资者不具备企业股东的身份,但基金投资者可通过基金持有人大会来行使相应的权利。
有限合伙制股权投资基金,是根据合伙协议而设立的基金。合伙人由普通合伙人和有限合伙人组成,其中普通合伙人承担无限连带责任,行使基金的投资决策权。有限合伙人一般不参与基金的运作。有限合伙制股权投资基金有以下三个方面的特点:
1.普通合伙人与有限合伙人关系清晰,管理运作高效
2.实行承诺认缴资本制,有利于提高资金的使用效率;
3.投资回收便捷,激励机制有效。
以上三种股权投资基金模式各有优劣,表1就这三种模式的优劣进行比较。
表1.公司制、契约制及合伙制股权投资基金优劣势比较

PPP股权投资基金模式下主要有2种运作模式:PPP政府引导基金以及社会化股权投资基金。在PPP早期运用中政府引导基金是主要的推动者,随着中央政府大力加强PPP项目建设,元立方金服研究人员认为,社会资本开始逐渐发挥重要的作用。
(一)PPP政府引导基金
政府引导基金是由政府设立并按照市场化方式运作的政策性基金。前期政府引导基金主要用于引导社会资金进入创业投资领域扶持创业投资企业发展。随着中央大力推进PPP模式之后,为了创新财政金融支持方式、发挥财政资金的杠杆、引领作用、优化PPP投融资环境,中央及地方政府都在积极探索成立PPP引导基金。元立方金服研究人员梳理发现,目前市场上已设立的PPP引导基金通常有2种模式:实行母子基金架构的PPP股权投资引导基金以及不另设子基金架构的PPP股权投资引导基金。
1.实行母子基金架构的PPP股权投资引导基金
母子基金架构下的引导基金先由省级财政部门发起设立PPP投资引导基金母基金,母基金的出资人为省财政、金融机构或行业社会资本。母基金通过小比例投资多个子基金,从而放大财政资金的杠杆作用。图2元立方精研究人员梳理了PPP政府引导基金的母子架构模式。政府资金在基金当中充当劣后发挥了政府资金的引导作用,吸引金融机构、以及社会资本参与其中。在基金管理人的选择上PPP股权投资引导基金可委托外部具备充分PPP基金管理经验的机构担任。
图2.PPP政府引导基金母子基金架构

2.政府引导基金不另外设置子基金结构
不另设子基金结构的PPP股权投资引导基金的基金结构相对简单,由政府资金充当劣后引导社会优先级资金成立PPP股权投资引导基金。此基金通过股权投资、债权投资或为项目公司提供融资担保等方式参与到PPP项目融资活动中。
图3.PPP政府引导基金不另设子基金结构

资料来源:《PPP项目的融资方式》、元亨智库PPP研究院
(二)PPP社会化股权投资
基金
不同于政府PPP引导基金资金主要来源于政府机构,PPP社会化股权投资基金主要由社会资本充当主力募集、投资PPP项目,通过成立股权投资基金的方式为PPP项目提供资金支持。元立方金服研究人员看到,PPP社会化股权投资基金的运作模式多样,出资人通常联合地方平台公司和社会资本、产业投资人以及政府共同出资。地方平台公司以及产业投资人通过提供劣后资金的方式吸引更多社会资本参与其中。PPP社会化股权投资基金的运作模式通常如下图所示:
图4.PPP社会化股权投资基金融资模式

资料来源:《PPP项目的融资方式》、元亨祥经济研究院
二、PPP项目债券融资模式分析
随着资本市场的进一步发展,元立方金服研究员认为,我国直接债务融资产品会越来越丰富。目前债券市场已经形成以银行间市场、交易所市场在内的统一分层的债券市场体系。其中,银行间债券市场是我国债券市场的主体,交易所市场则是债券市场格局当中的重要补充。债券是债券发行人直接向社会借债筹措资金,向投资者发行,承诺按规定时间规定利率支付利息和偿还本金的债权债务凭证。按照发行主体的不同,债券可以分为政府债券,金融债券,和企业债券。按照债券产品不同的管理部分进行分类,可将债券分为三大类别:1、由中国证监会监管的债券包括:公司债、可转债、可分离交易可转债、专项资产管理计划;2、由发改委监管的债券包括:企业债、项目收益债;3、由银行间市场交易商协会监管的债券包括:短期融资债、超短期融资债、中期票据、定向债务融资工具、项目收益票据、资产支持票据等。表2列出各类别债务工具、发行主体、承销主体及所属监管机构。
表2.各类债务融资工具发行、承销主体及监管机构

企业对于债务融资模式的选择实际上是对财务杠杆的运用,合理的资产负债率有利于企业最大化企业价值。而PPP项目在长期实践当中自觉将债务融资作为其主要的融资模式也显示出债务融资模式与其具有强大的适应性。由于PPP项目通常需要很长的时间跨度,元立方金服研究员发现其优点,即通过债务融资能确保PPP项目能获得较为稳定的长期资金以用于大额投资;其次,相较于股权融资模式,债务融资模式赋予项目公司更多自主权,能够结合项目自身需求合理支配融资资金;最后,由于债券融资资金属于企业长期负债,通过负债产生的利息可计入企业成本因此具有合理避税的功能。
考虑到PPP项目时间跨度较大,从投资、到建设最后到运营,在项目的不同阶段对资金的需求程度也不尽相同。因此元立方金服研究人员认为,在项目前期投资、建设阶段,长期稳定的资金是确保项目能够顺利进行的重要关键,此阶段PPP项目还未形成基础资产或稳定的现金流回馈,在此时要求项目公司及时还本付息不但不利于项目顺利进行还有可能导致项目失败。因此在项目初始阶段采用银团贷款或使用股权融资模式与这一阶段的项目特征较为匹配。在项目提交运营阶段由于项目已具备产生现金流的能力对资金的需求较前几个阶段明显减少。不管是根据使用者付费、政府付费或政府可行性缺口补贴的PPP模式,由于具备稳定想现金流特征,此时PPP债务融资模式显示出对投资者的强大的吸引力。因此在融资模式的选择上,PPP项目公司应结合项目周期以及项目发展阶段特征,分阶段发行不同类型的融资工具以满足项目不同阶段的融资需求。
大多数的PPP项目公司都是独立的法人主体是为某一项目建设而组建成立的,没有可追溯的历史信用、财务数据等作为债务融资的评级参考,因此PPP项目公司在选择使用债务融资模式时,需将项目未来收益权用于担保或质押同时需第三方机构提供强有力的信用背书。
PPP由于项目的特定性及在融资资金的使用上具有针对性,因此在融资工具的选择上也需考虑这些因素。项目收益票据(PRN)以及资产支持票据(ABN)因为具备专款专用、资产信用仅依赖于项目本身等特征在PPP债券融资中得到广泛应用。
(一)项目收益票据-PRN
2014年7月11日,银行间市场交易商协会公布《银行间债券市场非金融企业项目收益票据业务指引》,正式推出项目收益票据(以下简称“PRN”)。PRN是指非金融企业在银行间债券市场发行的,募集资金用于项目建设且项目产生的经营性现金流为主要偿债来源的债务融资工具。PRN的发行主体一般是项目公司,其偿债来源主要是项目收益,PRN的期限通常可以覆盖整个项目投资周期,但也可根据项目不同阶段的资金需求设计阶段性PRN融资工具。PRN主要投资于市政、交通、公共事业、教育、医疗等与城建相关且未来能产生持续稳定现金流的项目。PRN融资工具有如下几个重要特征:
1.PRN发行主体为项目公司
PRN从制度设计层面将项目风险从城建类企业或政府进行隔离,保证了项目的独立性。项目发起人通过设立特殊目的实体(SPV)即项目公司来进行项目建设、融资、以及项目运营。通过项目公司募集而来的资金仅能用于项目建设不能另做他用。
2.PRN偿债来源
PRN以与基础设施建设相关的经营性收益项目作为信用基础,项目产生的经营性现金流作为PRN的主要偿债来源。经营性基础设施建设项目在后期运营阶段具有持续、稳定性现金流因而能够为PRN融资资金的偿还提供长期可靠的保障。同时由于PRN资金偿还并不依赖于地方政府偿债能力而是取决于项目现金流偿还能力,因此对于历史偿债能力低、还款能力不足的地方政府而言,PRN提供了一种隔离式的融资模式。
3.PRN融资工具投资期限可覆盖PPP项目全周期
通常PRN的期限设计涵盖项目从建设到运营最后再到项目盈利阶段。PRN长周期期限的设计正是与项目的资金回流特点相适应。在项目的建设期,项目还处在孵化阶段正是需要大量资金投入,而在运营阶段项目具备盈利能力以及现金回款能力,项目现金流成为PRN的主要投资收益来源。当涉及复杂的基础设施建设例如分阶段建设运营的城建项目,不同阶段的资金平衡状态不同,不同阶段的PRN融资模式风险程度也呈现较大的差异。
元立方金服研究人员发现,基于PRN融资工具的基本特点为保障发行人及投资人双方利益,PRN通常会对偿还期限、分期摊还、提前赎回、资金归集、抵质押担保、信用增进等交易条款进行结构化设计,并根据融资情况设定外部增信措施,这些交易结构设计安排为PRN的偿还提供不同的信用承诺,最终将影响票据的信用风险。图5列出运用较为普遍的PRN交易结构。

资料来源:《PPP项目的融资方式》、元亨智库PPP投资研究院
PPP项目PRN融资工具的结构框架如图5所示:首先由PPP项目发起人在银行设立募集资金专户以及项目收入归集户。募集资金专户专门用于募集资金的接受、划转、支出。项目收入归集户用于项目收入的归集、项目债务的划转偿还。PPP项目发起人通常需要将项目收费权用于本期项目收益票据的质押。票据所募集资金仅能用于PPP项目,项目所得收入是本期票据还本付息的首要资金来源。只有在项目收入归集户资金在满足还本付息要求之后,所余资金才可由项目发起人自由分配。若项目收入归集资金不足以满足还本付息的要求,则项目发起人需通过其他自有资金予以差额补足。
(二)资产支持票据-ABN
另外一种常见的PPP债务融资工具是资产支持票据。它是非金融机构在银行间债券市场通过公开发行或者非公开定向发行的方式向投资者发行以基础资产未来产生的现金流为支持的资产支持票据。基础资产指的是符合法律法规规定,权属明确,能够产生可预测现金流的财产、财产权利或财产和财产权利的组合。并且基础资产不得附带抵押、质押等担保负担或其他权利限制。PPP项目在成熟运营阶段通常会产生持续、稳定的现金流,因此在此阶段PPP项目可通过采用资产支持票据的方式进行融资。通常在资产支持票据发行后,发行人应负责对基础资产进行管理,保证其正常的经营运作,以保证能够产生预期的现金流。发行人与负责资金监管的银行需签订《资金监管协议》,以发行人在资金监管银行设立的专户为资金监管账户,归集基础资产产生的现金流。
ABN适合具备持续、稳定现金流入的项目,因此与PPP具备天然的适应性,在实践当中也得到广泛的运用。随着PPP项目落地投入运营阶段,通过ABN融资方式项目公司可以获得一定的流动性用于满足后期项目的维护与运营。由于ABN的返本付息依赖于基础资产预期能够产生的现金流并不依赖于项目发起人的信用以及还款能力。ABN将项目信用独立于发起人信用的隔离功能使得这一融资方式获得广泛的市场青睐。
(三)PRN与ABN的比较
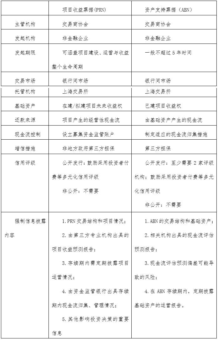
项目收益票据与资产支持票据都是PPP项目债务融资的重要融资手段。但项目收益票据涵盖的项目周期更完整、持续时间更长,基本囊括项目建设、运营与收益的整个生命周期。而资产支持票据由于还款能力是基于基础资产预期的现金流因此主要针对已建设完成的项目进行资金募集,仅覆盖部分项目周期。另外PRN与ABN都是独立的针对某以项目而成立的项目主体,没有可追溯的历史信用以及财务数据,因此在债务融资过程中需设计相应的增信手段,通过外部评级机构评级或寻找第三方机构提供担保等。表3详细列举了PRN与ABN的相应特征。
表3.PRN、ABN特点比较

资料来源:网络公开资料、元亨祥经济研究院
三、总结
最后,元立方金服研究人员认为,PPP项目融资模式的选择依赖于不同项目的资信水平、项目不同阶段的资金需求特点、以及项目的风险程度等。PPP项目通常涉及大额资金、生命周期长,从项目前期规划到进入施工建设最后进入长达甚至20-30年的运营周期。项目不同阶段的现金流特点不同融资需求各异同时风险水平也有所差异,因此在不同阶段引入的金融产品也呈现不同的风险偏好。以项目为导向的PPP模式对融资方式的选择也体现出项目融资的理念和方法。不管是通过股权模式还是债权模式进行融资,项目融资不依赖于项目投资人或项目发起人的资信状况而是根据项目预期收益、现金流水平以及项目资产价值。同时项目债务人对项目也仅拥有有限追索权,对项目发起人的其他资产没有追索权或仅有有限追索权。为此,元立方金服研究人员认为,以项目导向的PPP模式和PPP融资模式通过合理的风险分配机制提供了一种优越、高效的制度安排。
(注:文章源自专注于PPP、市政建设投资的互联网金融理财平台元立方金服,作者为元亨智库PPP投资研究院陈晓燕,转载请注明出处。)


评论