编译:云吞
上周,顶级数码摄影器材制造商RED表示即将推出Hydrogen One,全球首款搭载全息屏幕的手机。据了解,Hydrogen One是一款安卓机,可以让用户在全解析度下看到所有传统的2D内容、由全新RED摄像头生成的全息内容、立体声3D内容以及2D、3D VR/AR内容。手机售价高达1200美元,并且是一款模块化手机。
现在,根据RED提交的“模块化数字相机和手机”的专利申请,我们可以深深的感受到RED所谓的模块化究竟有多疯狂。根据专利图来看,Hydrogen One只是一个模块化相机系统的起点而已。这个系统将会包罗万象,从屏幕、镜头到所有的外部附件都不放过。

从专利中来看,RED产品的手机部分和其他模块化手机并没有太大不同。公司设想了一些实际应用的模块连接到Hydrogen One,如备用电池,扬声器或投影机。 和Moto Z等手机的区别在于,Hydrogen One的模块都是相同的形状。


RED的专利继续描述了另外一款矩形附件,看上去是以款完全独立的相机模块,拥有自己的模块镜片系统。用户能够将这个摄像头模块连接到Hydrogen One智能手机的背面,从而覆盖了其后置摄像头,但用更好的图像传感器和图像处理器替代了摄像头,可以以最高(甚至更高)的8K分辨率捕获视频。 该相机模块可以使用CMOS,CCD或甚至FOVEON传感器,范围从半英寸到全框或更大。 用户还可以将其他模块放置在智能手机和相机模块之间,例如电池或额外的硬盘驱动器。
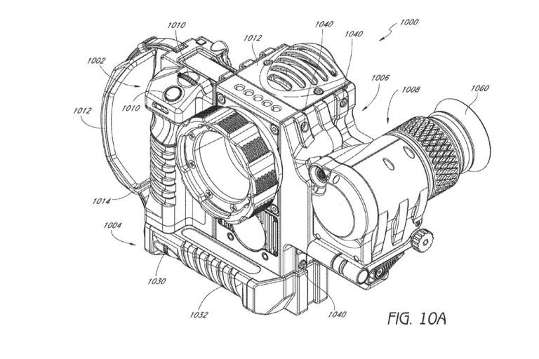
RED也就是从这里开始变得控制不住自己了。公司似乎把这些矩形模块想象成了一个神经系统,可以组成一个更大的相机平台,看上去更像是一台单反相机。在这种情况下,用户可以将更好的相机模块和一个或两个电池卡在他们的Hydrogen One上,同时还可以附加一些经常使用的照相装置。
公司还展示了一个相机抓地装置,设备后面装有机械控制装置,前面装有快门按钮。 还有一个电子取景器可以安装在左边,或者在底部的第二个垂直手柄。 公司在这个阶段似乎已经把Hydrogen One手机变成了一台肩抗影视级摄影机,基本上把智能手机变成了一个与RED所擅长的产品区别不大的东西。

看到RED对于Hydrogen One这样疯狂的野心,我们此前对于手机的疑问不仅没有变小,反而更加不知所措了。 这样的模块化系统的适应性能否提供足够的便利来吸引现有摄像机设置(包括RED自己的)的电影制作人 - 业余或专业人士? 如果手机的售价一开始就超过1000美元,后期的这些模块是否能让人负担得起?如果负担不起,这台手机和普通的手机又有何区别?还有一个 也许是最重要的问题:人们真的愿意每次花几个小时来组装这台庞然大物吗?

我们的猜测是,RED会努力将其中的一些想法实现,但是全部都实现不太现实。 许多专业摄像机在一定程度上已经是模块化的,但程度也仅限于此。 因为在某一个节点上,专门的设计总会比模块化带来更多的价值(图像质量,处理速度,电池寿命,散热,减小尺寸和重量)。 目前,我们还很难看出这个怪物似的Hydrogen One系统会比RED之前的拍摄相同要更加好用。


评论