作者:叶露 刘禹
这几天,寥寥几页公告纸、632亿的卸负交易、百亿文化资产加码,将王健林和他的万达再次推向风口浪尖,有人大喊“贱卖资产”,有人偷笑“你不懂”,连地产分析师都笑称,“万达的这则新闻确实厉害,一上午就有超过50个记者采访,答复一个划掉一个”。
王健林看来是铁了心要摆脱“地产商”的头衔,“断舍离”演绎得相当精彩,这不禁让人想起,多年前王健林曾经说过:“企业经营的最高境界就是‘空手道’。”
遭思聪怒怼的万达酒店被打包卖掉,以后思聪再入住系列酒店时就该吐槽“XX万达酒店是我住过的最SB的酒店,融创买过去能不能好好干”,还不用删微博。高端酒店经营不易,且买且珍惜。

图片来源:微博
野马财经(微信公号:ymcj8686)办公室旁边,曾经是万达西双版纳国际度假区北京接待中心,此前几乎看不到有人在办公,而且不知从何时起该办公室便关门大吉,透过玻璃门映入眼帘的是满地水渍,现如今连同另外12个文旅项目一起已不再属于万达……

图片来源:微博
“别再当地产商了”,王健林在年初的万达年会上说道,“靠品牌挣钱,何乐而不为”。
所以,停止了一年的影视重组计划又被提上日程,既然定了轻资产的线路,迅速回笼资金,发展文化等其他支柱业务就成了重中之重,王健林曾乐观估计2018年,文化集团将成为万达的又一只千亿巨舰。
万达电影(002739.SZ)与万达影视的重组之事才刚刚开始,瘦身之路也才刚打开,未来万达的轻资产之路到底走向如何未可得知,只是轻装上阵总比负荷累累来得轻松。
边卖边买,万达有点忙
当王健林与骑士孙宏斌一起出现在谈判桌上时,双方心里都有些小九九:
孙宏斌:600多亿划算,可出售面积价值会超6000亿;
王健林:我也不亏,花钱消灾,但求心安,更何况符合未来走向……
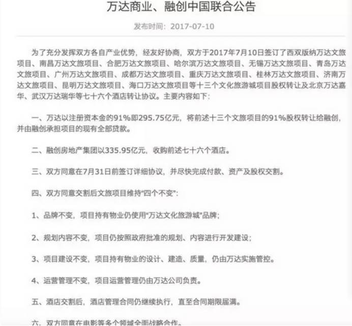
买卖来得太快,就像龙卷风。7月10日上午,融创以631.7亿收购万达部分资产,其中295.75亿用于购买13个文旅项目91%的股权;335.95亿收购万达旗下76家酒店。

图片来源:万达官网
易居研究院智库中心研究总监严跃进对野马财经(微信公号:ymcj8686)指出,此类并购出乎意料,说明保密性非常好,估计是在去年就已经开展了谈判。
虽然文旅项目同属于文化产业,但从本质上来讲仍为商业地产项目。此前王健林对万达的文旅项目也是十分宝贝,曾吃着韭菜盒子公然叫板迪士尼,“有万达在,让上海迪士尼20年不盈利”,可遗憾的是,上海迪士尼第一年已收支平衡,万达的文化城却已拱手让人。
当然,卖掉这些资产实属割肉,但内外夹击的状况并没有留给王健林多少思考的时间。海外并购受阻、6月22日股债双杀……更重要的是,截至2016年底,万达商业的银行贷款达1126.79亿元,涉及至少12家银行,第一季度的资产负债率为70.61%,王健林称此次回收资金将全部用于偿还银行贷款,计划年底清偿绝大部分银行贷款,降低资产负债率。
同时,酒店与文旅项目的盈利能力实在一般,根据万达酒店的数据,从2012年开始,利润就逐年下滑,2012年盈利2.32亿,2014年亏损1.76亿元后一直未扭亏为盈;文旅项目更是暂且得不到回报,例如没有卖出去的巨亏4.5亿的长白山国际旅游度假区,以及耗资500亿开业仅19个月的武汉中央文化区。
内忧外患,首选割肉。
纵观舵主王健林这三年以来多次叫嚷“转型”,这种剥离商业地产的操作却也符合其欲轻装简行的想法。
而意料之内的重组公告则再次让吃瓜群众们搬回小板凳。万达电影称拟发行股份购买万达影视100%股权,早在去年5月,王健林便动了心思,只是种种原因收购未能成功。

图片来源:万达电影公告
不过这次的收购价格还未敲定,野马财经也想看看万达影视到底值多少钱。
联讯证券某分析师告诉野马财经(微信公号:ymcj8686),万达近期的资本运作相当频繁,公司也处在多事之秋,此时宣布重启收购,自然有其战略意图和资金规划的考虑,并且该利好消息对未来万达电影股价的稳定回升起到催化剂作用。
万达影视收归“正统”,培育新“主体”
4月21日,备受关注的万达改名事件终于尘埃落定,万达院线更名为“万达电影”,欲打造“电影生活生态圈”的万达觉得“院线”一词不再能完全表达所从事的业务,从那时起,坊间关于万达重启并购的消息就已传开。
万达电影试图从部分走向整体,聚焦电影产业,布局全产业链,万达影视是不可或缺的一部分。如今的万达影视已不再是单纯的拍拍电影,在王健林买买买的政策下,已经向衍生品、游戏等方向四处发展,收入麾下之后,万达的电影事业将从下游溯往上游,依托影视资源,背靠着万达的资本,活脱脱一场资本大戏。
可万达影视怎么说都姓王,若只有“打造全产业链”这一个理由怕是不能服众,毕竟王健林想要的不仅只是内容制作发行衍生品为一体。
易观电影分析师黄国锋告诉野马财经(微信公号:ymcj8686),万达影视即使不在上市公司体系内也不会影响其全产业链布局,“更多的考虑是想要市值高的集团公司,如今万达将一系列商业地产标的卖给融创,而巨头性公司需要新的高市值主体”,另外,万达影视内部的问题已解决,时机合适。

回想年初的万达年会上,王健林放话文化集团也要搞出个千亿级别,那个时候,王健林便已计划实现其电影巨无霸的梦想。若将院线、电影制作发行的资产整合,上市公司体系的千亿市值将不再是一场梦。
此外,如今的万达与孙宏斌已经扯上了关系,而孙宏斌与乐视也正打得火热,若万达电影与乐视网、乐视影业开启新的合作,是否会打开一扇窗?毕竟7月10日发布的联合公告中的第六点“在电影等多个领域全面战略合作”令市场关注。
要知道,目前融创手上拿着乐视影业42.8%的股份,也就是说,融创还得为飘摇的乐视网的发展多些考虑,此前,传奇影业(万达旗下)和乐视影业曾合作《长城》,万达电影近些年也在内容与渠道方面加速布局,包括入股博纳影业,从影视业务合作的角度来看,深入合作也有可能。
传媒人士分析,万达电影与乐视网旗下的乐视视频也有合作空间,虽然不比BAT旗下的三巨头,但也握有大量用户数据,在内容发行渠道上形成“大屏(院线)+中屏(电脑、电视)+小屏(手机)”的格局。
不过也有分析师并不看好这系列的合作猜想,认为“融创或许能掌控乐视,却掌控不了万达。”
从公告重组到成功还有很长一段路要走。去年万达电影对于重组失败给的回应是“证券市场环境发生了较大变化”,并未提及业界普遍认同的另一个原因——传奇影业严重亏损。
黄国锋对野马财经(微信公号:ymcj8686)表示,万达影视不带传奇影业玩了,早在启动重组之前将其从标的资产中剔除,可以说,万达影视内部的问题基本得到解决,唯一不确定因素为政策,一年以来,关于影视泡沫的打压并未停止,收购影视公司所面临的信息披露也更为严苛。
瘦身上阵,轻资产之路就好走吗?
减法也好,加法也好,都是王健林破解资金链紧张必须做的事情,只是,如果没有这半年来遇到的危险“坑”,王健林的万达还在慢慢地向前走,不会快马加鞭,更不会甩掉负荷。
孙宏斌背负121.52%的净负债率吞下这些资产,王健林用看似贱卖资产的行为顾全大局,所以,轻资产之路会是什么样呢?管理旅游区、酒店、万达广场、拍拍电影、卖卖电影票和爆米花、收租金、玩体育、金融、健康……唯独不见自己买地建房子。
传统房地产业的不景气,过高的银行贷款及其他渠道融资造成的负债,已经投入运营的项目效果不好,A股IPO受阻......这些都是王健林体内的毒,而轻资产或许就是那一剂解药。
以往万达商业地产的主要产品学名叫“城市综合体”,就是建设一个万达广场,写字楼、商铺、住宅统统都有,自己持有经营,盈亏自负;而万达向往的轻资产的模式就是“旱涝保收”,资金别人出,万达用自家品牌和系统运营,租金收益与投资人按比例分成,再加点管理费。
这种包租婆式的做法到底成效如何呢?
2016年集团服务业收入占比55%,历史上首次超过地产;2016年万达商业收入同比减少25%至1430.2亿元,但净利润仍继续增长,租金净利润占比已达55%,2016年开业的50个万达广场,已有21个属于轻资产,“收入质量在提高,甚至可以说,万达商业已不再是地产企业”,急于摆脱地产商头衔的王健林在年会上表示。
2017年上半年,万达商业收入735亿元,新开业项目中,轻资产万达广场9个,新发展项目中26个万达广场均为轻资产项目,转型成为靠品牌输出,租金为利润来源的服务业,不用再担心资金链命门。
王健林多年前说“企业经营的最高境界就是‘空手道’,但这空手道不是骗子,当你拥有品牌和能力时,你一分钱不出凭品牌就能挣钱”,万达广场目前正在往这方面努力,可文化集团下面的主题娱乐产业(即出售的文旅项目)却面临着其他问题。
上文提到万达手上的武汉和长白山文旅项目没能卖给融创,因为这两个项目亏损严重,似乎像万达的这种自己开发持有、自己运营的文旅地产项目也不好做。
换句话说,即使换了主人,如何运营得好,或许还是一个问题。
对此,严跃进对野马财经(微信公号:ymcj8686)表示,虽然剥离此类资产体现了万达不断强化轻资产的决绝,对于万达来说有助于轻装上阵,复制万达广场的模式,在全国市场范围内有助于不断提升文旅产业的规模和体量,但文旅产业项目实际上也存在很多新的压力,比如说消费认同的熟悉程度需要培育。
试图与迪士尼较量一番的万达城也开始走向迪士尼的管理模式,持有与运营分离,融创未来承担巨额投资带来的系列财务问题,而万达则坐收管理费,稳赚不赔,比起时常担心如同长白山和武汉中央文化区的亏损问题,开心赚钱才是正途。
“万达的高速度发展和高执行力在业内口碑很不错,但它在商业运营方面的综合能力却不是业内人士都认可的核心能力。”一位商业地产人士这样对野马财经说道。
做商业地产起家的万达,要进行轻资产转型,发展机会毋庸置疑,但能否成就巨无霸企业,路向何方,还得看王首富如何表演。资本市场大户王健林这次的“调仓换股”能成功吗?


评论