在日本、中国香港等发达国家和地区,幼儿园教师被视为人生第一个良师益友。因此,很多发达国家和地区都对幼儿园教师的任职资格以及生师比例做出了详细的要求。
中国也不例外。除了对教师的学历有基本的要求之外,关于教职工与在园儿童数量的比例也有详细的要求。
按照2013年教育部印发的《幼儿园教职工配备标准(暂行)》,中国大陆境内的全日制幼儿园要求全园教职工与幼儿比为1:5-1:7;保教人员与幼儿比为1:7-1:9;半日制幼儿园要求的全园教职工与幼儿比为1:8-1:10;保教人员与幼儿比为1:11-1:13。
《标准》还要求,全日制幼儿园每班配备2名专任教师和1名保育员,或配备3名专任教师;半日制幼儿园每班配备2名专任教师,有条件的可配备1名保育员。寄宿制幼儿园至少应在全日制幼儿园基础上每班增配一名专任教师和1名保育员。
幼儿园生师比仍不达标 幼师出逃严重
但据育投汇教育产业研究院发布的《2017年中国幼儿园行业研究报告》提供的数据,中国的很多幼儿园的教职工配备标准离要求仍相差甚远(关于《2017年中国幼儿园行业研究报告》的详细情况,请添加育投汇小秘书(yutouhui000)咨询。)从中国幼儿园师资配备实际情况来看,呈现以下特征:全国有近2/3的幼儿园生师比没有达到《配备标准》,东部地区优于中西部地区,主城区优于城乡结合区和其他地区。
《2017年中国幼儿园行业研究报告》提供的数据显示,2015年幼儿园专任教师数为205万人,在校幼儿4265万人,师生比为1:20.8,其中民办为1:19.2,全国有近十五万所幼儿园未达标。分省看,超过全国平均水平的省有18个,其中低于1:20的有8个省,青海省最低1:25.2,辽宁、上海、吉林、内蒙、北京5个省市接近1:15的标准,最高的是北京1:11.5。幼儿园整体与1:10到1:17.5的目标仍有较大的差距。

一方面生师比远远未达要求标准,另一方面仍有大量幼师在离职。有数据显示,过去五年间,国内幼儿教师流失达83万之多,相当于每年40%的幼师从原有岗位离开。幼师流动性大的问题已经成为一个显性的难题。
为了推动第三期学前教育行动计划的实施,教育部近期梳理归纳了北京、天津、黑龙江、上海、江苏、浙江、安徽、福建、山东、广东、广西、陕西、甘肃、新疆等15个省份出台公办幼儿园教职工编制标准的经验做法。
明确基本标准,提供核定依据

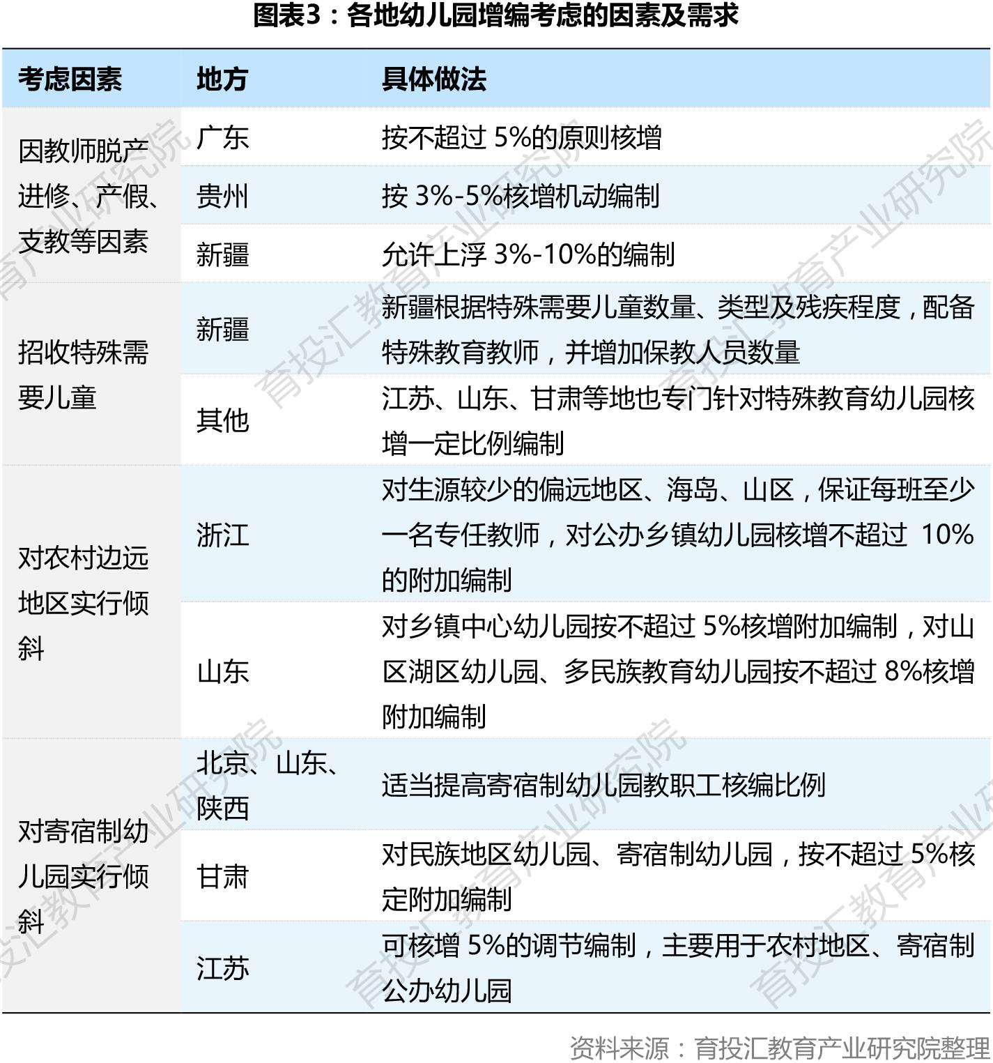
实行附加编制,满足多种需求
多数省份考虑了增编因素,按照教职工编制总量的一定比例核增附加编制,以满足学前教育发展的多种需求。

深化后勤改革,创新补充方式
按照中央关于改进政府提供公共服务方式、加大购买服务力度的有关精神,一些省份继续深化后勤服务社会化改革,对适合社会力量提供的岗位,探索采取政府购买服务方式解决人员配备问题。

加强督查监管,严格规范管理

教育部指出,各地要高度重视,主动作为、攻坚克难,积极研究出台公办幼儿园教职工编制标准,努力突破制约学前教育发展的瓶颈问题,切实加强幼儿园教师队伍建设,为学前教育持续健康发展提供有力的支撑和保障。
一要认真学习借鉴典型经验做法,结合实际创造条件出台公办幼儿园教职工编制标准,核定公办园教职工编制。
二要创新教师补充机制,采取多种方式补足配齐幼儿园教师,加强动态监管,确保达到《幼儿园教职工配备标准(暂行)》的要求。
三要严格规范管理,对公办园编制外用人依法签订合同,切实保障待遇,逐步实现同工同酬,依法将幼儿园教职工全员纳入社保体系,坚决杜绝因管理不规范成为影响社会稳定的隐患。


评论