
作者:未澜
合着连日来的高温,持续火热的还有随着毕业季后,高校内的不少热衷考研的大军。在网上搜索“考研培训”,无数培训机构的宣传网站即出现在眼前。而各考研辅导班的各种班次:基础班、强化班、冲刺班也是花样繁多,而且不同机构的考研培训费用也从数千到数万元不等,在同一机构内部,由于培训形式、课程设置等方面的差异,课程价位也不尽相同,而这其中要价最高的则属一些所谓的“保过班”、“协议班”,其学费甚至超过10万元。但这些让人眼花缭乱的噱头下的真相又是什么?本篇就来跟你一起揭秘“考研陷阱”。
据教育部今年公布的数据显示,2017年全国硕士研究生统一招生考试的报名人数已突破200万,考研已经成为大学生们热衷的毕业去向选择之一。而在纷繁复杂的考研培训机构中,各种营销手段也是让人被唬的一愣一愣的。
宣传策略一——状元诱惑:
在各大高校或学生附近的场所贴着往届优秀学员的硕大头像照,并用最显眼的头像照底下用大号字体写着去年获重点高校某专业笔试第一名。翻开这些机构的招生简章,“勇夺某某高校某某专业第一名”的口号总是映入眼帘。
还有一些考研培训机构还会找到完全凭借自学考上国内名校的考生,邀请他们去做考研交流会的讲解嘉宾。只需在交流过程中提到培训机构的名字,并告诉别人曾在机构学习过,成为活广告。

宣传策略二——“有关系”保过班:
号称“师资优良”,并且有所报考学校“内部资源”,“保证”通过复试,听起来好像很有保障的样子,也往往在即使这样的“保过班”收费高达十余万元的天价,也会吸引到部分学生。“报了这个课程,90%-95%的通过率。只要你进了复试,我们机构有内部资源,一定想办法让你进去”。
通过把“复试关系疏导”当做吸引人的广告词,让你甚至觉得有保障了才有靠山,否则自己考只能等着当炮灰。“我们会将你的兴趣爱好、擅长领域等汇合成一份详细的简历,交给复试的面试老师,他会在面试时帮你一把。”但当然,考生报考的学校、专业不同,考研培训费用也会略有差异,有些机构明码标价:普通高校普通专业培训费用为10万元,而针对北大、清华名校等名校的考研“保过班”费用普遍较高,考研培训费用则高达12万元。

在宣称有“内部资源”的机构里,介绍人会反复保证:只要通过初试,便可在复试环节保证顺利被录取。“你不用担心,虽然不确定这届复试老师是哪几个,但是我们和学院里面各个专业相关的老师都比较熟,私底下有联系。”
而事实上,所谓的“有关系”其实大部分是来自一些高校的在读研究生,主要对考生进行考研专业课的辅导。这些在读学生多数在这里,以明码标价的课时费、提成等做兼职辅导老师而已。

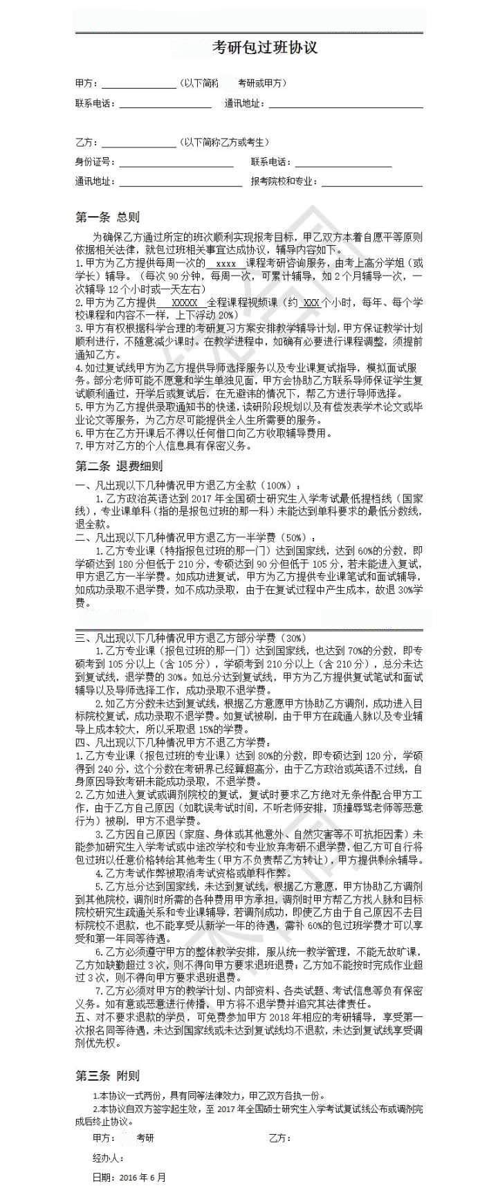
宣传策略三——不过退费
在宣称“具有法律效力,签署VIP保过班”的协议上保证:考研失败可以退还学费,如果不要退费,则可以继续免费复读一年。但仔细研究会发现要想得到退费有各种条件限制。比如,协议中对考生单科成绩设定了分数要求,若考生成绩未能达标则视为考生违约,最终将不予退还学费。同时,就算满足了退费各项条件,最终也不可能获得全部学费退款。

而且,大部分的培训机构往往会竭力劝说未考过的学生再复读一年,但教学质量却难以保证。据曾参加过某考研“保过班”辅导的一位学生表示“虽然按照当初的协议第二年的课程是免费的,但感觉上课质量差了很多,对提高成绩没有什么实际帮助,而自愿决定不上课后,钱也要不回来了”。

宣传策略四——优良师资
“最靠谱的”,“老师都很有经验,你可以放心”,但事实上,这些辅导老师多是刚考上的在研学长学姐们而已,一般并没有什么教学经验,这样的学生兼职辅导老师讲得好不好就要看情况了。且这些学生兼职辅导老师的课时费并不高,大约在每课时100-200元左右。
在考研中,几乎所有学长们都会建议“复试前务必与导师联系。你不找,人家都找,不找怕吃亏啊。”特别在考外校的研究生中,主动联系导师的现象格外普遍。而方式也是多种多样,除了常见的打电话、发短信、发邮件,还有去办公室拜访,或者采用“曲线救国,旁敲侧击”的方式通过师兄师姐、同专业或同校老师引荐的,可谓煞费苦心。

大部分考生的想法就是“向导师表达想跟他读研的意愿,了解该校该专业的学术侧重点,以采取有针对性的复习,最直接的能在面试时让导师关注自己。”有些学校部分专业复试中仍有笔试项目,这时候提前联系导师获取信息就可以免去很多无用功。
而据高校教授表示:现在的复试程序设置相当严谨,就算见了导师的面也钻不了空子。只要是参加复试的学生提出和老师谈谈都会直接拒绝,这是为确保考研的公正公平。而且专业课笔试两门由四位老师联合出题,面试是由5位老师组成的,各自独立打分。而选择导师也不是考前确定的,是进校后双向选择再定,所以,与其动脑筋见导师还不如好好准备看书复习。
而针对以上情况,尽管有教育部的规定,但尚无可行可考的监管措施,一方面学生寻求指导的愿望很强,另一面只能靠导师的职业操守,自觉维护人才录取机制的公平性。一旦存在暗箱操作的现象,难以得到有效遏制。
最后一句:人生路上充满套路,追求教育公平的路上,每一步都要把握好尺度与界限,无论是做事还是做人,共勉~


评论