不久前,国家卫计委批准了 5 类独立设置医疗机构的消息,包括医学检验实验室、病理诊断中心、医学影像诊断中心、血液透析中心、安宁疗护中心,似乎为中国的病理现状注入了“强心剂”。
一直以来,美国把病理学称为病理乃医学之本”,把病理医生称为医生的医生;而中国的病理学的现状:高风险、低收入、医师缺口大,部分基层医院不重视……活像一个冷门学科。
两种截然不同的态度,也就决定了病理领域的发展轨迹。先看一组数据:我国独立医学检验实验室的市场份额占整体医学检验市场规模不足5%;相较之下,日本、欧洲、美国的这一比例则高达 67%、50%和35%。据美国LabCrop年报数据显示,2016年,美国临床实验室检测行业的收入约为80亿美元。
这里所说的独立医学检验实验室又被称为第三方医学检验机构,和传统的医院检验科不同的是,该实验室属于单独设置的医疗机构,为独立法人单位,独立承担相应的法律责任,和医院没有关联。
为什么美国独立病理中心发展这么迅速?在政策和行业标准上,又有何不同?本文主要以美国为例,呈现美国和中国独立病理中心相关概念及认证标准等内容。
病理科与检验科的概念差异
从概念上来区分,对于病理诊断而言,关于“实验诊断学(laboratory diagnoses)”的临床科室在中国叫检验科(Dept. of clinical laboratory medicine),美国则是在病理科(Dept. of pathology)里有一个临床检验的分支。因此美国医院的病理科相当于中国的检验科和病理科合在一起。
美国医院病理科主体工作人员分病理技术(technician)和病理医师(doctor)两类,人数上病理技术师明显多于病理医师。
国内将医学检验业务分为医学诊断和病理检验两大类,由于单独的病理检验实验室市场较窄,许多企业都是以涵盖医学检验业务的独立医学检验实验室形式为主,病理是提供医学检验服务的一部分。
对于欧美许多发达国家而言,病理诊断是危重病诊治的重要一环,在国内病理科医生还被与检验科医生混为一谈的情况下,国外在病理诊断环节的审核、人才培养,已严格、细致到了淋漓尽致的地步。
拿癌症生存率来说,中国的平均癌症五年生存率为30.9%,美国的平均癌症五年生存率为66.9%,而美国的顶级癌症医院大部分癌症五年生存率可达80%以上。究其原因是国外把病理诊断当作是非常最重要一环。
含有病理检测、诊断的机构分三类
从美国的案例看,含有病理检测、诊断的机构看,大致分为三类:
一是独立的第三方医学检验实验室,也包括小部分业务单一的独立病理中心,主要提供各类疾病的病理检测和诊断业务,有通过认证的实验室场地与器械;
二是各类大学内设的病理实验室,在开设病理学的大学或医学院内,一般都设有单独的病理实验室供学生进行科研及实践,同时提供对外检测服务,包括哈佛医学院、UCLA等知名大学都有独立的病理实验室;
三是医疗中心或医院独立出去的病理科及病理诊断中心,在肿瘤治疗中心及大型医院内,将专门的病理科或单独的病理中心服务独立于医院之外,是一种趋势。这类机构与第一类独立病理中心的区别在于这类病理中心属于附属机构,由医院或医疗中心统一运营,如安德森癌症诊疗中心和梅奥诊所都配备有病理诊断中心。
这一点和国内涉及病理诊断与检测机构类似。在中国涉及病理诊断与检测可也可以分为三类:第三方医学检验实验室、医疗机构、大学病理实验室。其中全国最大的区域病理会诊中心是集中在医疗机构内。
例如,2011年卫生部医管司在北京主持召开了“肿瘤病理远程会诊试点工作启动会”。会上宣布北京协和医院病理科、四川大学华西医院病理科和浙江大学附属第二医院病理科成为全国的三个区域性病理会诊中心,并受了牌。同时,还确定了19个省级远程病理会诊中心和61家远程病理会诊试点医院,华西医院病理科也是四川省的远程病理会诊中心。
病理发展:政策是驱动力
经动脉网整理发现,影响美国和中国的病理中心的发展相同因素都离不开政策的驱动。不仅如此,就独立病理中心而言,医疗保险也对美国的影响深远。
A、美国政策驱动病理中心连锁化
从1960年到1980年,美国的年医疗总支出从269亿美元增长到了2472亿美元,占美国当年GDP的比例也从5.1%提高到了8.9%。到了1995年,这一比例已经达到了13.6%。
为了减轻医疗支出的负担,从20世纪80年代初开始,美国进入医保控费阶段,美国政府和商业医疗保险机构侧重于控制成本,利用包括通过改变医疗保健服务的报销(例如,从服务费转为资本补贴),改变医疗保险政策(如医疗福利设计)等手段,试图控制医疗支出。
受医疗保险政策的影响,医院控制成本的压力增加,也促使他们将更多的检验项目外包给运营成本更低的独立实验室。到了20世纪80年代中,医院占临床检验市场60%左右的份额,私人诊所占20%左右的份额,而独立实验室占20%左右的份额。
加上20世纪80年代,美国《临床检验改进修正法案》(CLIA)出台,将医学检验规范法制化,使得大型高质量的独立医学实验室迅速取代了小型实验室。相比医院检验科,独立医学检验机构因为规模效应,具有高效、高质、低成本的优势。
在付费方面,诊断领域的控制方式包括按病种付费及总额付费,这两种付费方式使医院注重医疗成本,将成本高的检验项目外包给独立实验室,同时门诊检验也更多外送到独立实验室,医院检验数量减少12%。
私人诊所检验项目少,成本高,医保对诊所实验室检验采取不报销或者报销额低于其成本,促使大量私人诊所关闭其检验实验室,将标本外送给独立实验室。此外,检验实验室标准提高增加了实验室运行成本,也淘汰了部分诊所实验室。
独立实验室近一半业务来自于门诊外包的常规检验,到90年代中期,美国的独立实验室市场呈现LabCrop和Quest两大寡头竞争的局面。
在病理中心,关键设备和试剂的管理也相当重要。FDA也曾经宣布可能影响临床实验室检测业务的指导措施,包括通过增加临床实验室自建项目(“LDT”)的监管,即将LDT项目按照Ⅰ、Ⅱ、Ⅲ类的风险程度区分,由不同的机构监管。
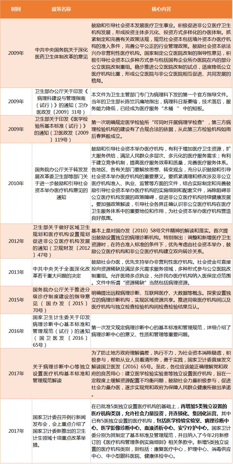
B、中国病理政策颁布时间的回顾
而在中国,随着国家卫计委陆续发布了关于鼓励社会办医、落实病理诊断中心基本标准和管理规范通知等多部鼓励病理发展的政策。具体如下:

从列表中可以看到,中国的病理领域的政策,追溯到2009年。其原因是当年卫生部部长陈竺沉痛地指出,病理科日渐萎缩,技术落后,服务能力降低,已经成为医疗服务“木桶”中的短板。
2017年8月10日,国家卫计委召开例行新闻发布会,会上指出,将在已批准 5 类独立设置医疗机构的基础上,再增加 5 类独立设置的医疗机构类别,允许社会力量投资,并连锁化、集团化运营。
其中已有 5 类独立设置的医疗机构,包括医学检验实验室、病理诊断中心、医学影像诊断中心、血液透析中心、安宁疗护中心。国家卫计委分别为其制定了基本标准及管理规范,并且纳入了2017年 2 月新修订的《医疗机构管理条例实施细则》相关条款中。
国内外病理行业的标准对比A、国外病理行业标准,以美国为例
1、实验室认证标准
CAP(COLLEGE OF AMERICAN PATHOLOGISTS)——美国病理学家协会,是美国一个非赢利的临床实验室认可机构,它依据美国临床检验标准化委员会(CLSI)的业务标准和操作指南,以及1988年的美国临床实验室改进规范(CLIA’88),对临床实验室各个学科的所有方面均制定了详细的检查单,通过严格要求来确保实验室符合质量标准,从而改进实验室的实际工作。
与ISO15189(医学实验室认证)、ISO17025(实验室管理标准)不同,CAP认证,是美国病理家协会举办的一种国际认证。自1962年起在美国普遍采用执行,通过CAP认证的检验室代表其检验室品质达到世界顶尖水准,并获得国际间各相关机构认同。目前,中国已有十几家实验室达到该标准并取得了CAP认可,并在主要一二级城市中快速增长。

CAP评审标准:美国病理部门病理部门普遍参照CAP所制定的规范建设,CAP评审标准是依据CAP自己制定的检查要点,该检查要点可以通过CAP网站购买或申请认证后免费获得。
CAP认证流程包括三个阶段
·CAP认证之前:准备工作;
·CAP认证过程:通过向CAP提交认证申请,启动CAP认证程序,完成现场检查;
·CAP认证之后:年度内审、CAP现场复审、室间质评(Proficiency Testing)。

CAP认证流程
CAP现有18种评审检查要点,包括:解剖病理、化学和毒理学、细胞遗传学、细胞病理学等,申请CAP认证的实验室上报所开展的试验项目和所属专业小组后,CAP会为每个实验室量身定做好与其服务范围相符合的评审检查要点。

CAP的18种评审检查要点
申请CAP认证的实验室资质要求是有一位具有相应资质的实验室总监(实验室负责人),根据所开展的检验类型的不同, 实验室总监资质要求可能也不同。越复杂的检验项目要求实验室总监经验越丰富。实验室总监必须具有 MD、DO、PhD 学位,或按照CAP 确立的人员要求,拥有集教育和经验于一体的综合能力。
申请CAP认证之前需至少提前半年参与CAP的PT项目,开展针对患者标本的医学检验业务。
为了符合CAP的实验室认证要求,实验室还必须建立以下关键文件体系:

2、病理医生培养制度
世界各国病理医生都有严格的准入制度,只有经过严格的病理专业培训和考试才能获得作为病理医生的资格。这个准入制度都是由各国的专业协会来掌控和把关的,并要求病理医生不断取得继续教育的学分,从而保证病理医生的诊断质量和知识水平不断更新。
以美国为例,病理医生在美国属于临床医师,要成为病理医生,必须获得美国执业医师执照。病理医生和其他临床医师一样,需要经过漫长、严格的过程。
1.获得学士学位;
2.参加并通过全国医学院入学考试(MCAT);
3.4年医学院学习,获得医学博士学位;
4.参加并通过美国医师执照考试;
5. 申请美国的住院医师培训计划;
6.3年的全科医师训练;
7.5~8年的病理专科训练;
8.结业后即可应聘病理主治医师(attending physician),从而获得签发病理诊断报告的资格。
除了病理科医生,病理科还设有专门的取材医生,称为助理病理医生(pathologist assistant,PA)。国外助理病理医生也需要经过非常专业的培训才能正式工作。
国外病理取材都是有固定的规范化流程,每一种疾病,都有一套取材标准,保证了每个标本取材的统一性。
B、中国病理诊断中心基本标准(试行)8大汇总
病理诊断中心是通过显微镜进行病理形态学观察,运用免疫组化、分子生物学、特殊染色及电子显微镜等技术,结合病人的临床资料,对人体器官、组织、细胞、体液及分泌物等标本做出病理诊断报告的独立设置法人单位,能够独立承担相应法律责任。不包括医疗机构内设的病理科。
1、定义
诊疗科目是病理科,应包括组织病理学室、细胞病理学室、免疫组织化学室、分子病理学室等相关专业学科。有病案、信息、仪器耗材、实验室质量控制等专门部门或专职人员,可设置远程病理诊断部门。
2、人员
(一)至少有5名中级及以上临床病理类专业技术职称的全职执业医师。病理诊断中心负责人应为具有副高及以上病理学专业技术职称,并从事病理诊断工作15年以上的执业医师。
(二)至少有10名以上病理技术人员,承担病理组织学、细胞学、免疫组化及分子检测的技术工作。至少有1名具有中级及以上专业技术职称,负责病理技术工作。
(三)实验室质量与安全管理人员应当具有中级以上专业技术资格,并经过专门的培训。
3、房屋和设施
(一)业务用房面积不少于总面积的75%,房屋应当具备双路供电或应急发电设施,重要设备和网络应当有不间断电源。
(二)建筑面积不少于600平方米,其中分子病理实验室等功能区应按照相关标准设置,并与其危险化学品、生物安全防护级别相适应。
(三)实验室及其他区域面积和设施能够满足正常工作的需要。
(四)设置医疗废物暂存处,配备污物和废液处理设备或交给有专业资质的公司、单位回收处理并签有协议。
4、分区布局
(一)病理业务功能区。布局和流程应当满足工作需要,符合医院感染控制要求,区分清洁区和污染区。具备相应的工作区,包括接诊及标本接收区、标本准备区、大体检查及取材区、组织脱水处理区、切片制作区、细胞学处理区、特殊染色和免疫组化工作区、分子病理工作区、试剂和粍材保存区、标本保存区、医疗废物处理区和医务人员办公区,读片讨论区、图书室等基本功能区域。开展远程病理诊断的,还应当设置远程诊断间。
(二)辅助功能区。医疗费用结算,以及仪器耗材和消毒供应室等。
(三)管理区。病理档案、信息、实验室质量控制与安全管理部门。
5、设备
(一)基本设备。离心机、加样器、消毒设备、生物安全柜、标本柜、切片柜、蜡块柜、大体摄影装置、数字切片扫描系统、光学显微镜等常规设备配置数量要与业务量相适应;至少有一台5人以上共览显微镜;配置相应数量的分子病理诊断和技术设备,如聚合酶链式反应(PCR)室及相应设备、核酸提取设备、分子杂交仪、低温离心机、荧光显微镜等;专业病理设备包括密闭式全自动脱水机、蜡块包埋机、HE全自动染色机、摊片机、石蜡切片机、自动液基/薄层细胞制片设备、冰冻切片机(可选)、全自动免疫组化染色机等,专业病理设备需有“国食药监械”级别的医疗器械注册号。
(二)信息化设备。具备信息报送和传输功能的网络计算机等设备,以及标本管理和报告管理、数字切片管理、质控、浏览及远程会诊等信息系统。
6、规章制度
建立病理诊断中心质量管理体系,制定各项规章制度、人员岗位职责,实施由国家制定或认可的诊疗技术规范和操作规程。规章制度至少包括设施与设备管理制度、仪器及试剂管理制度、标本管理制度、检查前、中、后三个阶段的质量管理制度、患者(标本)登记和医疗文档管理制度、卫生统计与疫情报告制度、信息管理与患者隐私保护制度、技术分级管理制度、医务人员职业安全防护管理制度、医疗废物/危险化学品和生物安全管理制度以及消防安全管理制度,并制定与病理诊断项目相适应的标准化操作规程。
7、其他
(一)建立病理诊断中心的单位或者个人必须符合《医疗机构管理条例》(中华人民共和国国务院令第149号)及其实施细则的
相关规定。
(二)病理诊断中心属于单独设置的医疗机构,由设区的市级及以上卫生计生行政部门设置审批。病理诊断中心应由省级卫生计生行政部门组织专家审核验收,验收通过后按管辖权进行执业登记后方可开展病理诊断服务。
(三)病理诊断中心为独立法人单位,独立承担相应法律责任。
(四)病理诊断中心应当建立完善的室内质控、室间质评和会诊制度,积极参与省级病理质控中心的各项活动,接受其定期考核。配合卫生计生行政部门及其委托的省级病理质量控制中心或者其他组织所开展的质量检查和技术指导。
(五)承担其他医疗机构病理诊断任务的,应与相应医疗机构签署医疗服务合作协议,保障病理诊断服务的质量和时效。
(六)委托其他医疗机构承担试剂、检验、辅助检查和消毒供应物品的病理诊断中心,应与相应医疗机构签署医疗服务合作协议,保障相应医疗服务的质量和及时性。
通过对比得悉,虽然中国和美国关于病理行业的政策、标准有不少差异,但是从美国的独立病理中心的发展路径中,我们依旧可以看到中国病理行业的潜力,以及可期的未来,这片“蓝海”产业值得期待。


评论