距今日头条挖角知乎大V事件已过去一个礼拜,从网友@恶魔奶爸的朋友圈截图流出到知乎霸气回应,到今日头条旗下悟空问答疑似“讽刺知乎”的营销海报放出,再到后来又爆出至今为止被挖的知乎大V数量已经超300人。
为什么今日头条和知乎本是八竿子打不着的不同圈层的产品,却能怼起来?因为他们触碰了共同利益点——自媒体内容。
从这次事件中,网上不乏有各种分析与复盘,多在产品上做思考,蜂蜂却发现了这背后的自媒体内容创作的时代更迭,不夸张地说,自媒体内容时代或将进入3.0。
以免阅读疲劳,蜂蜂将文章提纲挈领:
1.0时代:
自媒体双微大放异彩,头部自媒体抢占8成融资
1min
2.0时代:
多平台内容同步,中小自媒体抢占8成分成
1min
3.0时代:
自媒体纷纷站队,平台或将加深AI技术运用
3min

2009年,新浪微博上线,引爆了自媒体的第一个阵地。紧接着2012年到2013年,微信公众号上线,大量机构媒体和个人入驻。如此,自媒体们在双微大放异彩,是自媒体的1.0时代,也是资本最活跃的时代。

自媒体融资从2014年的5个飙涨到2016年的125个,罗辑思维、吴晓波、papi酱、咪蒙等一波又一波人站在高处,好不热闹。

转折
然而,在几千万个自媒体中获得过融资的不过200家。资本鼓动,自媒体的火虚旺,更何况我们可以看到2017年融资数量明显下降了很多。
当微博微信阵地的流量被抢占得所剩无几的时候,当其他平台窥探到流量红利之时,各大流量平台在2016年井喷而出,这时候自媒体内容创业进入2.0时代。

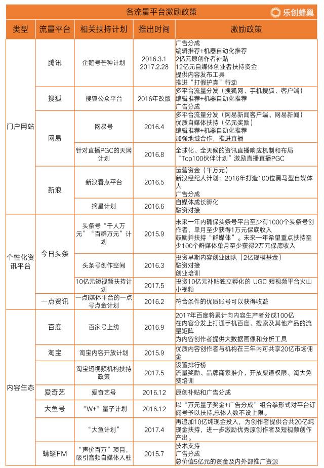
我们先来看看进入2.0时代之后,现在产生了多少内容平台了。

而这些,还不包括各种短视频平台好吗!!!
各大流量平台发力,分成和补贴成常态
2016年开始,这些平台用各种补贴和分成拉拢内容创作者。

眼花缭乱的各平台分成,自媒体们一股脑入驻
虽微博、微信和新闻客户端是流量重地,截至2016年但已近6成自媒体入驻了4个及以上的流量平台。只要是自媒体,就懂得先在各个平台都开个号,然后进行多平台分发。

平台疯狂补贴和分成,自媒体疯狂入驻,分成政策看起来很棒,榜单和数据都很漂亮,但是自媒体们真的过得好吗?有哪个自媒体上市了吗?哪个中长尾自媒体依靠多平台分成赚大钱了吗?
对不起,似乎没有。
转折
流量红利的二八法则不会变,即便真的赚钱了,也只是那些头部内容创作者。多渠道分发分得的奖励和多平台针对性的制作成本相比,恐怕是杯水车薪。
如今,2017年已过半,自媒体内容或许在短暂的2.0时代之后,将逐步进入3.0时代。

历史遗留的商业变现等问题依然存在,但为什么说正在进入3.0时代?主要有三个原因:
原因1
获利的是头部创业者,中长尾自媒体过得不好
头部内容和平台已经成型并且稳定,搜刮了市场上80%的钱。这种情况下,中长尾也就是中小自媒体依靠多渠道分发并不能改善他们的现状。腾讯内容平台部助理总经理陈鹏也提到,很多长尾都在做兼职,做全职可能养活不了自己。
原因2
多平台之于头部内容创业者显得“画蛇添足”
蜂蜂也知道自媒体要多平台分发,但是至今未搞懂这些平台具体的推荐机制和那些复杂的分成方案。「严肃八卦」的萝贝贝深有同感,一篇曾10万+的文章放在头条号中,阅读量竟然只有600多。很多头部内容创业者都反映连续多篇文章在平台出现阅读数为零的情况,最后的广告分成也“很少”,有的干脆关掉了几个平台号。
原因3
企业起诉自媒体频发,内容再三收紧
百度起诉自媒体“酷玩实验室”、滴滴起诉“众程召车驾驶员”公众号、瓜子二手车起诉“互联网一些事”、摩拜单车起诉自媒体“磐石之心”、小米起诉微博自媒体“建华wei业”,今天又有万达起诉造谣王健林被边控的自媒体。
比起之前的大规模封号,可谓是有过之而无不及。这时候,除了自查,平台的审查机制显得尤为重要。
3.0时代的端倪已经逐步显露,还得从今日头条和腾讯企鹅号说起…
1.平台“挖角”从中长尾自媒体开始
最明显的体现就是今日头条挖角知乎大V的事件。大V们需签三年合同,在悟空问答上的每个答案按不同档位来给钱,一个月最低10篇,最高24篇;部分特别头部大V的签约价单独协议。在悟空问答发过的内容,不能发到别的平台,违约需交20%的款项做违约金;而且,签约的答主也不能再在悟空上推广自己的微信公众号。
而头条签约的恰恰是中小V。
时间线再往前拉,早在去年,今日头条就曾以每月一万十五个回答的报价向知乎的大V抛出橄榄枝,还在早些时候用2000万从快手挖来MC天佑。
还有就是腾讯企鹅号的动作。据陈鹏透露,企鹅号也在与各种中长尾自媒体洽谈合作与签约,并反复强调会让中长尾内容创业者真的赚到钱。希望10月份出台的具体政策不再是单纯的补贴和分成。
2.AI技术推动自媒体3.0
如何让自媒体们减少在分发时候的人工成本?如何看到更准确的用户画像?如何提供精准的推荐机制?
技术是硬道理,更何况在人工智能盛行的现在。
今日头条、天天快报、腾讯新闻、网易新闻等都有引入个性化算法,但是有人预测,未来人工智能技术会更多被应用在后台,比如实现智能语音写稿、自动识别错别字、智能识别洗稿洗思路的内容、大数据分析指导创作、给创作者生成100个标题供选择……
而这些流量平台背后谁手握最好的技术,自媒体或许就抱谁大腿了!

如果平台搞定了大V,搞定了中长尾,用钱快速启动了自媒体3.0,那么之后呢?如果自媒体们各抱一个大腿,还不知道腿毛扎不扎人呢。

↑这腿毛也是没谁了...蜂蜂要去把设计师打一顿↑
自媒体没有眼泪,又一轮厮杀才刚刚开始…
你也是自媒体吗?
憋走,在评论处留下你的血泪辛酸史!
然后抹一把眼泪,
继续码字吧!
-END-
Copyright
本文系原创丨转载请联系授权丨欢迎分享朋友圈


评论