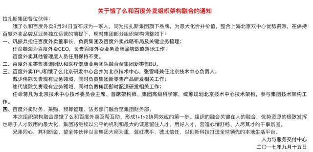
据财经消息,9月15日,饿了么母公司拉扎斯集团发内部邮件,宣布饿了么和百度外卖8月24日合并后的首次架构调整。通知称,饿了么和百度外卖同为拉扎斯集团旗下品牌,将整合上海北京双中心优势资源,保持百度外卖品牌及业务独立运营。
根据通知,巩振兵担任百度外卖董事长,负责集团及百度外卖战略布局及关键业务梳理。魏海出任百度外卖CEO,负责百度外卖业务及双品牌战略落地工作。百度外卖其他管理层人员任用保持不变。
值得注意的是,百度外卖CTO耿艳坤已出走,据称新东家是此前与百度外卖频传绯闻,但最终未能达成收购的顺丰。
饿了么CEO张旭豪曾在宣布收购百度外卖的内部会议上安抚百度外卖团队,称百度外卖将主要负责高端市场,不会关闭百度外卖品牌或取消团队。
其他人员任命还有:戴少伟除负责现有业务领域,同时负责集团新零售产品研发相关工作;崔代锐除负责现有业务领域,同时负责集团即使配送研发相关工作;任命蒋凡为北京技术中心技术委员会主席、首席架构师、集团高级科学家,统筹规划北京技术中心技术架构,参加集团技术架构工作。
在业务融合上,百度外卖零售渠道团队和医疗健康业务团队融合至集团新零售BU;百度外卖TPU和饿了么北京研发中心合并为北京技术中心,张雪峰兼任北京技术中心负责人;百度外卖财务、采购、预算管理、法务部门融合至集团财务部。

2017年8月24日,饿了么宣布合并百度外卖,合并完成后,百度外卖成为饿了么的全资子公司。百度外卖仍以独立的品牌和运营体系发展,包括管理层在内的人员架构保持不变。
附饿了么和百度外卖组织架构融合通知:
 



评论