不知道有多少人信奉着“有问题,百度一下”,如果你是其中一员,可能要悠着点了,特别是要了解茶叶知识的时候。
近日,茶语网编辑无意间浏览百度百科“普洱茶”词条的时候,发现这个词条解释简直是漏洞百出:以偏概全的介绍、胡诌的历史、将市场背书当作官方解释等等,用茶语网茶评组的话来说:“分分钟给它找十个错出来!”
来吧,开始找错!
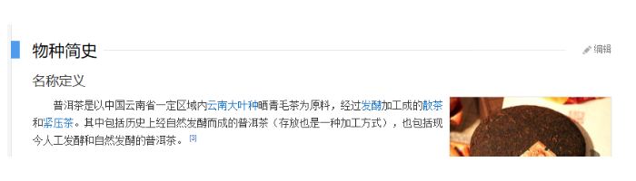
错误1:关于普洱茶定义
普洱茶定义与云南大叶种定义混用
首先,我们必须明确地告诉大家:普洱茶是一种茶类,而不是一种植物。

在这个百科词条中,普洱茶的定义与概念均被模糊化。用云南大叶种的释义来替代普洱茶的释义,完全无视国家标准。我们先来看看哪一些概念被模糊化了。

上面的截图是百度百科对普洱茶的名词解释,我们可以很肯定地告诉你,它并不准确。
因为这段解释是云南大叶种的学术释义,但是云南大叶种的含义并不能与普洱茶的含义划等号,两个概念、范围指向不同的定义,就这么被百度百科以偏概全地完美“糅合”在了一起。
接下来再来看其对普洱茶的名称定义:

粗看之下,并无大错可言,但却并不精准。要知道,普洱茶是有国家标准的,放着国标不引用,却自己费力半天编辑了一个自我标准,做了无用功。
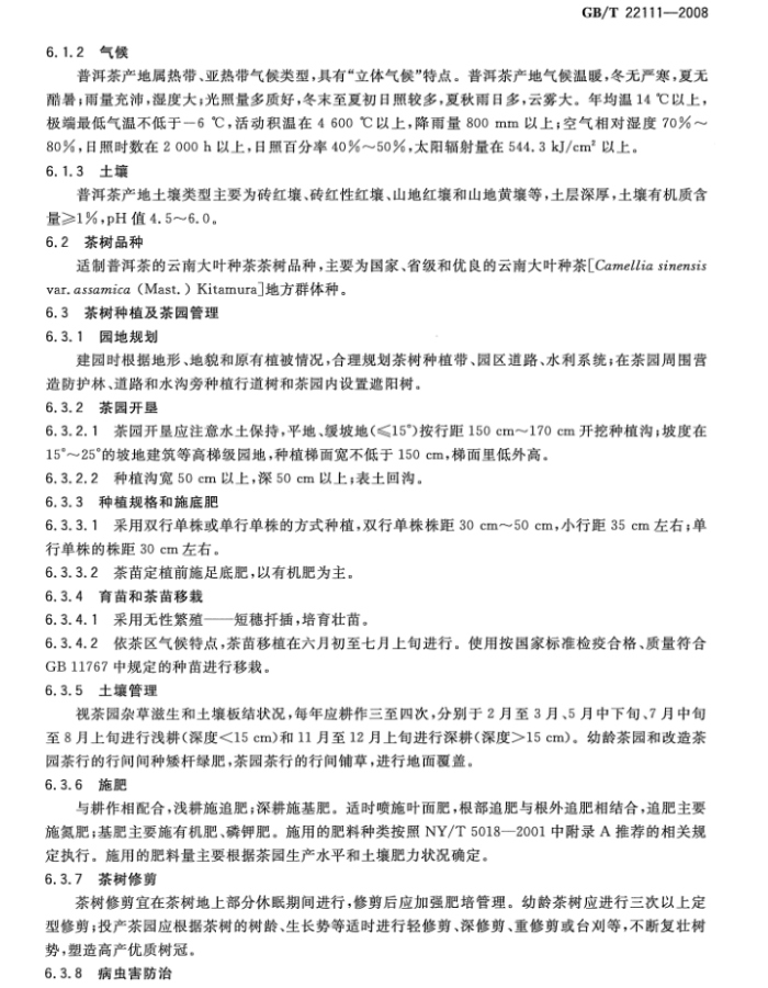
下图为现行执行有效的普洱茶国标(即:中华人民共和国国家标准-地理标志产品-普洱茶)显示普洱茶的定义为:
以地理标志保护范围内的云南大叶种晒青茶为原料,并在地理标志保护范围内采用特定的加工工艺制成,具有独特品质特征的茶叶。按其加工工艺及品质特征,普洱茶分为普洱茶(生茶)和普洱茶(熟茶)两种类型。
而且国标里对品种、类型、等级、地理、气候等全部都有具体表述,详情请看下图。


文章篇幅所限,对于普洱茶的国家标准编辑就不一一赘述,茶友们可到网上自行下载查看。
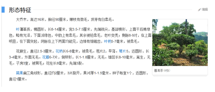
对于普洱茶的特征,由于其特殊性,我们不能一概而论。在这里,又只是提到关于云南大叶种的形态特征,却没有解释还有其它的:

普洱茶所用原料即云南大叶种的形态特征,而且这个形态特征也有些荒谬,因为云南大叶种是一种群体种,没办法就此一概而论。
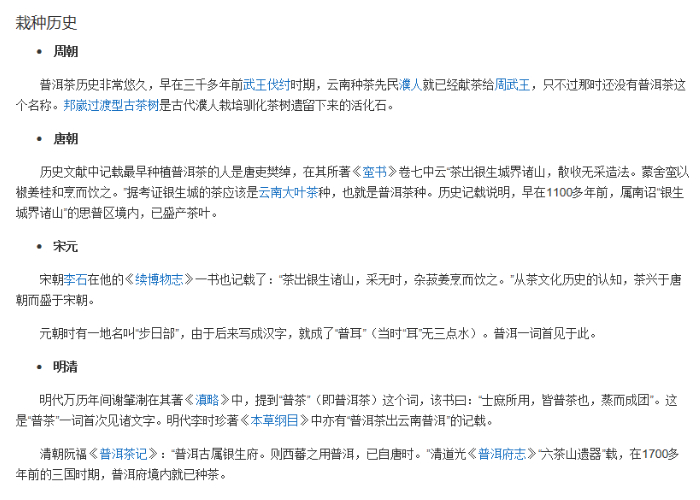
错误2:关于普洱茶历史
将普洱茶历史编造到周朝
比起“无错却模糊”的概念来说,词条中普洱茶的历史方面才是真正把人往坑里拉的。
在这里,我们可以明确地指出,该词条将云南茶叶的历史,嫁接到了普洱茶身上。清朝才有明确记载的普洱茶秒变“上古神叶”,三千多年前的周武王就喝上了普洱茶。我就想知道,除了周武王之外,姜太公和哪吒、杨戬什么的喝到普洱茶了吗?
来看词条中写的普洱茶栽种历史:

按照现存可查找的资料来看,普洱茶确切出现的时间是在清代。明朝万历年间,曾在《滇略》中出现普茶一词,而那时的“普茶”是否是现在普洱茶的原型,还待考证。
并且,明朝以前,所有关于所谓“普洱茶”的说法,基本全是云南茶叶历史的说法,就更是靠不住了。
此外,上述中所出现的用李时珍《本草纲目》辩证普洱茶历史,也是将茶叶历史嫁接到普洱茶身上。实际上,《本草纲目》中确有提及茶叶,但并没有普洱茶相关历史的记载。
历史资料显示的是,一直到清朝才有详细资料显示已经有我们现在喝到的普洱茶的存在。
错误3:关于云南茶叶史
将云南茶叶历史等同于普洱茶历史
除了普洱茶栽种历史的胡诌,百度百科资料更是将整个云南茶叶的历史当成了普洱茶灌输给信息受众。
要知道,普洱茶在云南可不是一直作为主力担当的,毕竟还有个滇红。
请看词条解释中这一段:

它专门谈到了新中国成立时期,词条在没有任何转折和解释的情况下,将云南茶叶的历史当作普洱茶的历史解释。
其实那个时候的云南茶叶是以生产滇红为主,所以这个期间是不能作为普洱茶的历史体系的,甚至说跟普洱茶没什么直接关系。
而后的文字提到了80年代关于熟普的历史,更是简要到一句略过。其实,熟普的编年史茶语网早在三年前就已经做好了,大家可点击阅读文章《熟普往事:关于普洱熟茶来历最详细的编年史》。
错误4:关于普洱茶分类
将营销概念作为科普概念,胡乱编造普洱茶分类
词条解释中,还有一个恶劣的行径,便是强行将没有标准的一些市场背书当作官方标准来解释。
野生茶、古树茶……这些名词,仔细想想,是什么驱使百科词条中出现此类副词条解释的呢?
譬如下面这一整段里面野生茶、古树茶等概念,目前是没有一个公认的标准出现的。
事实上,任何一个茶叶标准出现,都需要严谨的专业逻辑体现在里面,这些说法都只是市场为了销售的一些说辞。

如果说野生茶、古树茶是因为市场大火而加入,我们也可以想得通,但是下面这些,简直是令人哭笑不得:


在这里,居然有一个普洱茶的“茶叶品类”条目,而且还有图片说明。不知道是哪位“大神”通过什么样的研究发明出来的?
因为普洱茶本身有着固定的原料、固定的制作工艺,没有所谓的普洱黄茶、普洱红茶、普洱青茶这些乱七八糟的......
错误5:关于台地茶概念
把台地茶贬损为低质低价产品,背后目的何在
在百度百科“普洱茶”词条中,如果说上面的都是模糊与废话,那么下面这些,就完全是乱来了。
譬如这里对普洱“台地茶”的解释:

就这短短两段话,就有着两个较大的错误。
第一,台地茶不一定是人工栽培的梯地茶园;
第二,台地茶可能是大规模种植,但是云南的台地茶里面也有生态环境突出的生态茶园和有机茶园,所以不能说台地茶普遍价格低廉、质量差。
还有一个就是其中提到的“原生态乔木大树型原料”,它也只是市场上的一种说法,而且各个商家的定义还不尽相同,这个没有统一结论。
错误6:关于普洱茶仓储
乱讲普洱茶仓储条件,毫无指导意义
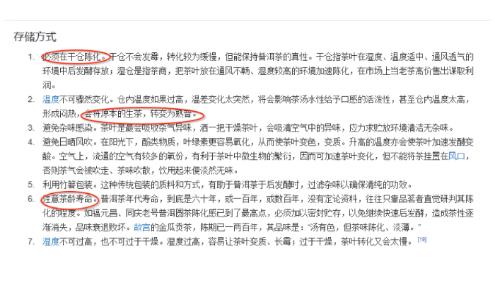
我们再来看它是怎么乱说仓储的:

实际上,普洱茶储藏方式从来没有“必须在干仓陈化”这样的说法。茶叶的仓储是要根据不同地区的气候情况而定,并且有温度和湿度的区间标准,超出这个区间标准,茶叶都会有可能变质或影响口感。
值得一提的是,仓储对于茶叶而言,是相当严谨的,并不是单凭以上几点的存储方式就可以有指导作用。
错误7:关于生熟普常识
定义生普陈化会变熟普,犯低级常识错误
可笑的是,熟普区别于生普的加工工艺,经过人工渥堆发酵等制作而成,并不会因为仓内温度太高,而让生普转化为熟普。
并且,关于茶龄寿命的相关描述,也纯粹是为了给假老茶开道。
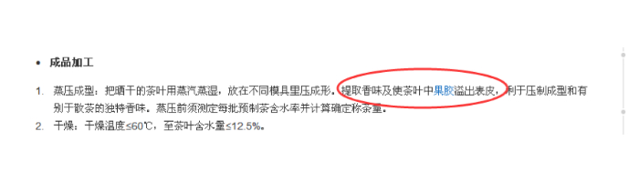
最后,专业普及上也有着错误:

切记!根本没有红圈里的这种说法!并且,普洱茶蒸压的温度,各家有各家的操作办法,无法一概而论。而含水率,只要符合国标规定的生茶小于或等于13%,熟茶小于或等于12.5%即可。同样的是,各家企业还可根据自家的要求调整含水率。
错误8:关于普洱茶保健功效
刻意夸大普洱茶保健功效,胡乱定义适宜人群
而词条投机取巧的还有一条,便是其声称的“普洱茶保健功效”:

经过研究表示,普洱茶确实对人体有一定的保健作用。对减少类脂、胆固醇含量有明显作用。
但是,不等于普洱茶有降血压、治疗肥胖症等直接功效。
事实上,在茶叶能够降脂减脂的作用下,很多人喝茶后会感到饥饿,在这个时候大多都忽略了一点,那就是饥饿之后你会吃更多!
这也就是表示,长期饮用普洱茶不一定能减肥。
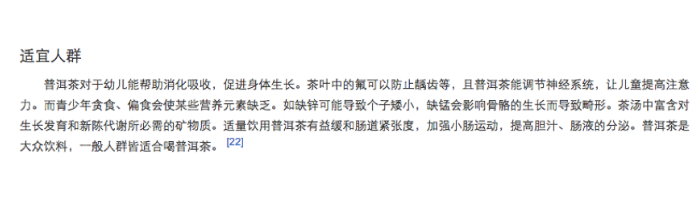
在百度百科“普洱茶”词条的最后,还是很贴心地给大家提供了紧急、误区、适宜人群等内容。但是呢,其专业性和描述都并不严谨,也不具体。断章取义的一些介绍往往会让茶友们走入误区。

实际上,普洱茶并没有直接提高儿童注意力的功效。普洱茶中的主要成分是茶多酚、咖啡碱、多糖类,所有物质也和儿童生长发育和新陈代谢所必需的物质没有直接关系。
另外,词条中对普洱茶适应人群用“一般人”皆适喝描述,太过笼统。需要说明的是,如醉酒、便秘,或患有结石、胃病等人群,都不能长期、大量品饮。
那么如何科学地喝普洱茶?不怕,茶语频道有关饮茶健康的科普帖可是有着一大堆,大家可点击下面的标题查看。
错误9:关于云南大叶种种植
以偏概全地介绍云南大叶种种植技术
本着求真的理念,百科词条应该致力于解释好本词条的相关。然而,普洱茶是茶类名称并非植物,却在词条解释中出现了大量的植物栽培、繁殖等内容,让人一头雾水:



普洱茶不能用“一个植物”的概念去定义,而是一个有某种特定工艺制作的茶类,所以关于它的繁殖方式、栽培技术、病虫防害这一整段大家都是可以直接忽略掉的错误信息。
普洱茶所用的云南大叶种原料里面是有很多细小分支的,我们没有办法一概而论这些具体操作细节,就算要说明也需要再细的条目来理清。
错误10:关于普洱茶青采摘
以偏概全地制定普洱茶青采摘标准,不具指导作用
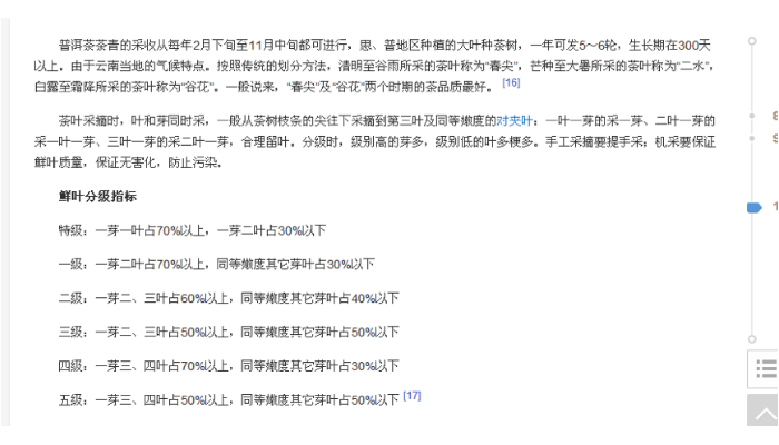
本词条中,编辑作者很“贴心”地为大家准备了许多周边内容,但复杂无意义,让人有画蛇添足之感。譬如下面这个“教学版”的普洱茶茶青采制时间与分级标准:

以上所用的分级标准,是普洱茶制作中,最基础的大致采摘分级标准。另外,针对普洱茶加工后的毛茶还有更详细的分级制度。
且在此加工标准基础上,各个茶厂还要根据自己的具体情况再进行调整。所以,单单这个分级,既粗浅且也毫无教学意义。
除此之外,词条的“贴心”冲泡方式都有些多余之感:

其实普洱茶的冲泡,并没有那么复杂,有兴趣学习的茶友可以关注茶语网每日微信推送的“茶叶榜”栏目,里面会有各类茶的冲泡教学视频,或者直接下载“茶语”App,在“视频”板块查看。
本文来源于茶语网(www.chayu.com),茶语频道商务合作电话:400-799-3998



评论