昨日,有媒体报道称,永安行将收购小蓝单车。报道指出,前天永安行已向小蓝单车打款1000万,以解决当下资金紧缺的问题。此外,小蓝单车9月份工资已经延迟发放10天。1000万到账后,小蓝单车才在昨日发放了员工工资工资。
界面创业记者就此向小蓝公关求证,一位公关表示“谣传勿信”,针对拖欠退款问题,该公关表示,“之前出现一些积压,现在已经在加速退款了”。另一位公关则表示“对这一情况并不了解,有消息会第一时间对外同步”。
自今年9月底开始,不断有用户反映小蓝单车出现逾期未退还押金的情况。
今年3月,小蓝单车推出了半年特权卡,费用为199元,只要在有效期内6天有骑行记录且未退押金,180天后即可全额返现。但当9月末,特权卡进入返现期时,不少用户表示该卡突然强制升至全年特权卡,将用户提现时间推迟半年。小蓝单车对外回应称,这种情况只是针对半年没骑行记录的用户,“不愿意升级的用户,可通过客服电话、微博、微信与小蓝单车联系,有工作人员会操作退款”。
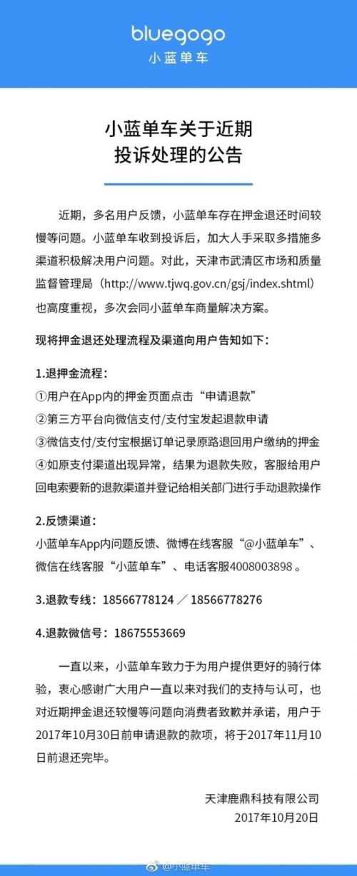
值得注意的是,就在昨天,小蓝单车明确了退还押金的具体时间:10月20日,小蓝发布公告回应称,用户于2017年10月30日前申请退款的款项,将于2017年11月10日前退还完毕。

根据公开资料,2017年1月,小蓝单车完成4亿元A轮融资,由黑洞资本领投,智明星通跟投,估值达10亿元,此后就再未宣布获得过融资。曾有消息称小蓝在3月份的B轮融已基本接近谈成,不过投资方在最后阶段没有了音讯,小蓝也曾向ofo、摩拜等品牌提出被收购意向,均被拒绝。

——————————

关注「界面创业」公众号
阅读有价值和有意思的创业报道



评论