今年以来有色金属的相关统计数据和需求周期叠加,表明矿业复苏的趋势明显。为什么这么说?从有色大省云南各家上市企业的三季度报里就能发现:
驰宏锌锗——净利润8.5亿同比大增11倍
锡业股份——利润增长8.9倍
云南铜业——增长4倍
云铝股份——增长1.3倍

今年这轮价格上涨正好与有色金属的需求周期重合。根据以往统计,有色金属产业一般以8年为一个周期,呈现产销旺盛与低迷交替的特点。当前正是8年周期末段。未来矿业复苏步伐将加快,矿业企业应早做应对。
从统计数据看,今年以来有色金属表现抢眼,9月末,伦敦金属交易所(LME)铜、铝、铅、锌、镍、锡6种有色金属三月期货收盘价与去年末收盘价比,除锡有所回落外,其余5种金属均上涨,其中铝、铅、锌3种金属涨幅均超过20%。
价格上涨带来了有色金属企业运营效益的持续提升。前7个月,有色金属企业实现利润增长49.3%。1~7月,8196家规模以上有色金属工业企业(不包括独立黄金企业)实现主营业务收入34504亿元,同比增长17%;实现利润总额1322亿元,同比增长49.3%。
其中,独立矿山企业实现利润204.5亿元,增长96.8%;冶炼企业实现利润433.2亿元,增长99.5%;加工企业实现利润684.2亿元,增长21.2%。
下面我们通过对有色大省云南的重点资源储量及分布,产量数据,政策导向几方面来全面了解云南有色行业如何把握
一、云南有色金属资源储量
金属矿以有色金属矿为主,种类多,储量大,尤以个旧锡矿、东川铜矿以及储量名列全国前茅的钛矿著名于世,有“有色金属王国”之称,其形在以燕山运动影响较大。
铁矿有形成于早期变质岩中的,也要形成于泥盆系砂岩中的浅海相沉积铁矿。

云南素有"有色金属王国"的称誉,12种有色金属矿产分布广,矿种齐全,超大型及大中型矿床数量多。
1994年除铝以外的有色金属矿产储量为3990万吨,在中国同年同类储量之中,居第1位的有锡、铅、锌,居第3位的有铜、镍、钴。
锡矿:探明储量235.65万吨(保有储量125.24万吨),分布在滇东南及滇西(澜沧江以西)地区,储量分别占全省的84%和16%。
个旧锡矿具特大型矿床规模,探明储量达172.11万吨,保有储量64.61万吨;滇西锡矿带探明储量23.15万吨,主要矿区有腾冲小龙河、梁河来利山及云龙铁厂锡矿,分别探明储量6.56万吨、2.04万吨和3.89万吨。
铅锌矿:探明储量2764.86万吨(保有储量2431.43万吨),主要分布在兰坪县、滇东南及滇东北3个地区,储量分别占全省的60%、23%和10%。
兰坪金顶铅锌矿属特大型矿床,探明铅锌储量1574.61万吨;大型矿区7个,有马关都龙锡锌矿、个旧锡矿共生铅锌矿、澜沧老厂银铅矿及建水荒田、会泽矿山厂一七0厂等。
铜矿:探明储量855.39万吨(保有储量695.05万吨),76.5%的储量集中富铜矿带,次为滇东南(占12%)及滇西北地区(占6%)。
大型铜矿有东川铜矿(探明铜储量270.98万吨)、大红山铜矿(155.65万吨)及易门铜矿(80.60万吨)。
矿以硅酸镍为主,分布在墨江与元江交界地带。锑矿85%储量集中在广南木利(储量17.39万吨)、西畴小锡板及巍山笔架山3个大中型锑矿中。
铝土矿分布在文山州及昆明地区,以前者矿石质量及开发条件较好。钨、汞、钼、钴、铋等矿产多属共生、伴生矿产。
云南主要矿种储量及分布地区

目前,云南省60%的铜资源储量集中到云铜集团,70%的锡资源储量集中到云锡集团,60%的铅锌资源储量集中到云南冶金集团、金鼎锌业和祥云飞龙公司。
71%的铁矿资源储量集中到昆明钢铁和禄丰德钢公司,50%以上的磷矿资源储量集中到云天化集团,优质煤炭资源逐渐向云南煤化工集团等煤化、煤电、煤焦一体化骨干企业集中。
云南重点矿种主要矿产区及储量

二、2016年云南有色金属业收入情况
主营业务收入增加
全省规模以上有色金属行业实现主营业务收入1997亿元,增长7.2%。其中,有色金属矿采选业209.6亿元,净增13.6亿元,增长6.9%;有色金属冶炼和压延加工业1787.4亿元,净增120.2亿元,增长7.2%。
增加值保持较快增长
全省规模以上有色金属企业(含有色金属矿采选业)实现工业增加值425亿元(绝对数较上年减少1.64亿元),同比增长10.2%。其中,有色金属矿采选业109亿元(绝对数减少3.63亿元),同比增长19.3%;有色金属冶炼和压延加工业316亿元(绝对数增加1.99亿元),同比增长6.9%。
行业效益向好
去年全年,有色金属行业实现利润总额3.22亿元,增加22亿元。其中,金属矿采选业实现利润10.5亿元。有色金属矿采选业亏损面52%,缩小4.27个百分点;有色金属冶炼和压延加工业亏损面35%,降低近7个点;亏损企业亏损额33亿元,降低38.2%。
主要产品产量增加
10种有色金属产量355.5万吨,增长6.8%,增速提高3个点,占全国有色金属产量6.7%。
其中:铜60.8万吨,增长11.6%,占全国7.2%;原铝128.5万吨,增长7%,占全国4%;铅34.9万吨,增长0.9%,占全国7.5%;锌120.5万吨,增长5.9%,占全国19.2%;锡9.75万吨,增长15.3%,占全国54%;锑0.99万吨,下降13%。
生产氧化铝103.5万吨、铜材19.8万吨、铝材41万吨,分别比上年增长1.3%、2.9%和4.3%。

三、今年云南有色金属业的政策导向
全省有色金属行业将以贯彻落实《云南省有色金属工业调结构促转型增效益实施方案》为重点:

1、依法依规淘汰落后产能。2018年底前,全面改造提升火法炼锌工艺,关停鼓风炉炼铅、炼铜、炼锑装备,取缔独立的锌精矿焙烧制酸系统,2017年底前,全省所有铝电解槽电流强度达到20万安培以上。
2、分业施策严控新增产能。鼓励有色金属冶炼项目向工业园区搬迁升级改造。限制新建(扩建)钨、钼、锡、锑开采、冶炼项目,严格控制新建铜、铅、锌冶炼项目。
未经省人民政府确认并公告产能置换方案的新建电解铝项目,各级投资主管部门不得备案,国土资源、环境保护、林业、水利、质监、安全监管等部门和金融机构一律不予支持。
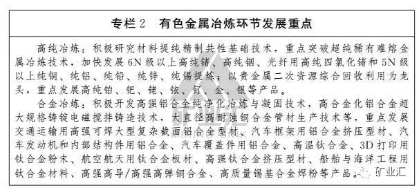
3、促进冶炼产品高纯化、合金化。以引进开发有色金属冶炼产品高纯化技术装备为重点,加快有色金属产品高纯化进程。
重点发展高纯稀有、稀贵金属,鼓励发展铜、铝、铅、锌、锡等常规有色金属高纯产品。以提升产品质量和性能为导向,大力发展有色金属合金产品。

4、延伸发展深加工产业链。加快延伸产业链,集中建设有色金属精深加工产业集群基地。重点支持发展铝板带箔产业链、铝铸造产业链和铝型材、铝线材产业链。
鼓励发展电力电气、交通运输等行业用铜产业链,进一步拓展高效节能铸铜转子、高强高导新型铜合金接触导线等高技术含量产品发展空间,适时发展铜板带箔及复合材料。
以铅电极、铅酸蓄电池、铅基合金和再生铅等产品为重点,延伸铅产业链。加快发展锌基合金及锌化工产业链。加快拓展锡金属应用领域和空间,进一步巩固和提升全球市场话语权。
以自主知识产权保护为重点,进一步做强做大以氯化法钛白粉为重点的钛精细化工及粉体功能材料产业链,巩固钛铸锭及钛材产业链,延伸发展钛合金及钛制品

5、促进布局结构协调。加快高原湖泊周围等环境敏感区域、不符合城市发展规划等有色金属冶炼企业退出步伐,逐步压缩在资源、能源、环境容量等方面不具备产业化条件地区已有冶炼产能,不断优化布局。
以冶炼靠近矿产资源地、集中发展深加工为原则,在矿产资源和水电资源丰富地区加快推进清洁载能有色产业基地建设。
巩固昆明、曲靖、红河铜、铝、铅、锌产业,提升红河锡产业、文山铝产业,做大楚雄、昆明钛产业,提升大理(祥云)、怒江(兰坪)铅锌产业,支持发展昭通铝、铅锌产业和大理(鹤庆)水电铝一体化产业。
通过优化布局,有效提升企业生产要素保障能力,降低生产经营和安全环保成本,切实提高生产效益。重点推进云锡集团锡冶炼系统搬迁改造、云铜集团冶炼厂整体搬迁等项目。



评论