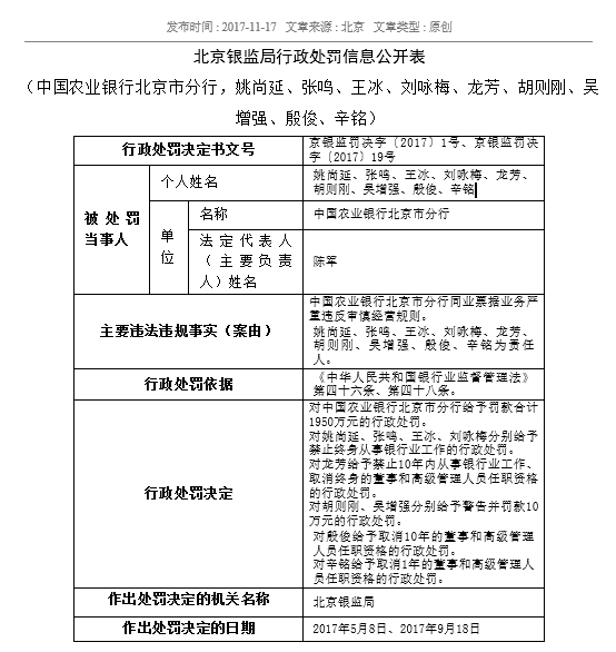
近日,银监会公布了2016年轰动一时的农行“39亿票据案”的处罚情况,农业银行北京分行被罚1950万,这是今年以来银监系统开出的最大罚单。
此次北京银监局开出的罚单(京银监罚决字〔2017〕1号、京银监罚决字〔2017〕19号)显示:中国农业银行北京市分行因同业票据业务严重违反审慎经营规则,依据《中华人民共和国银行业监督管理法》第四十六条、第四十八条,被罚款1950万。主要负责人姚尚延、张鸣、王冰、刘咏梅被禁止终身从事银行业工作。而其他责任人龙芳被禁止10年内从事银行业工作、取消终身的董事和高级管理人员任职资格;胡则刚、吴增强分别受到警告并罚款10万元;殷俊被取消10年的董事和高级管理人员任职资格,辛铭被取消1年的董事和高级管理人员任职资格。其中,龙芳为农行万寿支行行长;殷俊、辛铭为北京分行行领导。

2016年1月22日,农业银行发布公告称:农业银行北京分行票据买入返售业务发生重大风险事件,经核查,涉及风险金额为39.15亿元。
界面新闻记者查找案件相关人员的起诉文件,发现农行39亿票据案的相关细节。此外,该案件人员还用同样手法操作了一起中信银行的票据案,金额也高达11.4亿。
农行39亿票据案细节曝光
2016年12月,重庆市人民检察院第一分院发布“王波、姚尚延等八人诈骗、挪用资金等一案(公开版)”起诉书。该票据案的案情得到进一步曝光。值得注意的是,这波人涉及的票据总金额达上千亿。

重庆市公安局移送审查起诉认定:2015年3月,王波(另案处理)经人介绍与某银行分行投资银行与金融市场部专员姚尚延、张鸣(均另案处理)结识。王波利用多家“过桥行”,与某行北京分行开展票据买入返售业务。截至2015年12月,共发生业务39笔,涉及票据381张,票面金额合计约323亿元人民币。
2015年5月,王波与姚尚延共谋挪用票据二次贴现用于购买理财产品等经营活动。
后姚尚延、张鸣、王冰、刘咏梅共谋,利用分别承担的审查审批客户提交的票据及资料、办理票据封包移交及入出库手续等职务便利,共同将已入库保管的银行承兑汇票票据包提前出库交由王波使用。
王波将挪用票据二次贴现后的资金部分用于购买理财产品和支付票据回购款,部分用于高风险股票投资交易等活动。但因投资不当,资金产生巨额亏损。
2015年12月1日,王波为骗取资金继续与某行北京分行开展两笔票据买入返售业务,雇人制作虚假的票据影像并提供给某行北京分行竞价,被告人姚尚延、张鸣、王冰利用职务之便将某行资金挪给王波使用。王波采取上述方式骗得某行北京分行实际支付买入返售款共计约19.77亿元。其中8.2亿余元被王波转至其控制的股票交易账户,其余资金被用于向企业收购银行承兑汇票等其他营利活动。到期时王波无力支付回购资金。
在此过程中,王波为感谢姚尚延等人在票据交易过程中提供的帮助,先后送给姚尚延好处费共计人民币1720万元。姚尚延将其中的人民币40万元分予张鸣,分给王冰人民币10万元、分给刘咏梅人民币10万元。
中信银行11亿票据资金被挪用
此外,相关文件中还披露了王波用同样的手法挪用中信银行哈尔滨分行票据资金高达11亿。
前述起诉书中,重庆市公安局移送审查起诉认定:2014年至2015年,王波与XX银行股份有限公司哈尔滨分行(下称XX银行哈尔滨分行)金融同业部总经理助理郭宁、客户经理左志刚结识,利用xx银行股份有限公司重庆分行作为“过桥行”与“转贴行”XX银行哈尔滨分行开展票据买断式转贴现业务。
2015年11月下旬的一天,被告人王波先后与被告人郭宁、左志刚商量,采取偷换票据的方式挪用票据给王波二次贴现使用。
11月24日、25日,左志刚在郭宁安排下,与XX银行哈尔滨分行会计部、金融同业部工作人员一起在位于重庆市渝北区的**大酒店内进行票据交易。在此过程中,左志刚利用审验票据、封包移交的职务便利,配合王波指使其浙江浩初金融服务外包有限公司员工郭城旗使用事前准备好的装有白纸的票据袋替代真实票据包封包,从而完成当场调包,挪用票据资金共计人民币1,142,226,000元。王波将挪用票据二次贴现后的资金用于支付票据回购款等营利活动。2016年1月初,为应对XX银行总行要求开包检查库存票据的相关规定,郭宁等人与王波商议后,王波以买断的方式将挪用资金归还至XX银行哈尔滨分行。
2015年12月11日、14日,被告人王波为感谢被告人左某某、郭某在挪用资金过程中提供的帮助,分别送给左某某、郭某好处费各200万元人民币。
界面新闻记者根据获得的另一份案件相关人王某某的不起诉书中细节描述的交叉比对,确认前述郭宁、左志刚为中信银行员工。
这份由重庆市人民检察院第一分院公布的关于王某某的不起诉书中透露:2016年1月初,为应对中信银行总行要求开包检查库存票据的相关规定,郭宁等人与王波商议后,王波以买断的方式将挪用资金归还至中信银行哈尔滨分行。



评论