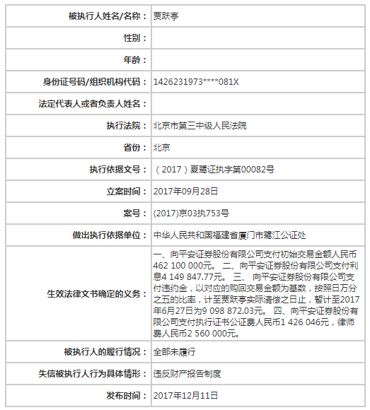
据全国法院失信被执行人名单信息网,贾跃亭被列入失信被执行人名单,该执行依据发布时间为12月11日。
根据披露的法律文书,贾跃亭应履行的法律文书的义务共有四条:向平安证券股份有限公司支付初始交易金额人民币4.621亿元;向平安证券股份有限公司支付利息414.9847万元;向平安证券股份有限公司支付违约金,以对应的购回交易金额为基数,按照日万分之五的比率,计至贾跃亭实际清偿之日止,暂计至2017年6月27日为909.8872万元;向平安证券股份有限公司支付执行证书公证费人民币142.6万元,律师费人民币256万元。
以上款项合计4.79亿元,但贾跃亭全部未履行,因此贾跃亭被列为失信被执行人的具体情形为违反财产报告制度。

这并不是贾跃亭第一次被列入失信被执行人名单。
今年9月7日,全国法院失信被执行人名单信息网就已经将乐视控股(北京)有限公司和乐视移动智能信息技术(北京)有限公司就列入了全国失信执行人名单,两家公司法人代表分别为贾跃亭和贾跃民。执行法院均为天津市第二中级人民法院。

其中,乐视控股(北京)有限公司涉及的两起生效法律文书确定的义务分别为给付5008.71万元和5716.47万元,合计约1.07亿元;乐视移动智能信息技术(北京)有限公司涉及的法律文书确定的义务为给付57164716.84元。这些义务全部未履行。
法院将其列入失信名单的原因是“有履行能力而拒不履行生效法律文书确定义务”。
12月1日,全国法院失信被执行人名单信息网再次将乐视移动智能信息技术(北京)有限公司列入了全国失信执行人名单。执行法院为北京市第三中级人民法院, 生效法律文书确定的义务为向申请执行人支付20,335,213.75元。
这一次,失信被执行人行为具体情形是“违反财产报告制度”。
据澎湃新闻报道,北京市第三中级人民法院称,已依法将被执行人列入失信被执行人名单,并对其采取了限制消费措施,现被执行人暂无财产可供执行。申请执行人认可法院的财产调查结果。
据记者了解,“限制高消费”是对拒不执行法院生效法律文书的“老赖”采取的严厉措施。被限制高消费后,贾跃亭将不得乘坐飞机、G字头动车组列车全部座位、其他动车组列车一等以上座位、列车软卧、轮船二等以上舱位;不得在星级以上宾馆、酒店、夜总会、高尔夫球场等场所进行高消费。
如此一来,远在美国的贾跃亭可能彻底无法回国了。



评论