投资有风险,这并非一句空话。
2015年,被誉为“新三板元年”,彼时市场的火爆程度带动数轮定增滚滚而来,投资者的疯狂涌入可谓“一票难求”。以投资管理为主营的资产管理公司硅谷天堂(833044)作为PE类巨头公司,2015年7月13日获批挂牌,一个月后发布股票发行方案,以每股30元价格发行1亿余股,募资30.71亿元,引入28名新股东,其中包括6名自然人和22家机构投资者。2016年5月,硅谷天堂向全体股东每10股转增20股,总股本扩大至44.32亿股。定增投资者成本降为10元/股上下。
两年后,2017年12月14日硅谷天堂股价收为1.39元/股,期间曾在2017年7月7日创下0.35元/股低价,2017年12月12日盘中最低价则在0.65元/股。根据硅谷天堂年报显示,公司2016年归属于挂牌公司股东的每股净资产为1.35元。
如此一来参与此轮定增的投资者可谓损失惨重。2016年年底开始,对股价短期内回升无望的部分投资者开始陆续向相关监管部门进行举报,举报内容包括硅谷天堂在挂牌审查期间涉嫌存在向部分投资者发送定增方案、收取保证金、误导性陈述、编造并传递虚假信息等行为。
2017年10月13日,全国股转公司对于硅谷天堂举报事项进行了书面答复:收到举报文件后高度重视,立即组织专门力量对举报事项进行核实和处理,要求硅谷天堂主办券商针对举报事项进行认真核查,并要求硅谷天堂积极配合核查工作开展,妥善做好与投资者的沟通工作。
这场财富泡沫破灭背后,到底发生了什么?

真实利润和预期利润之差
2015年6月,李平基于基金管理人提供的《硅谷天堂企业情况与投资价值分析》中的利润预测,以30元/股的价格,投资100万元购买基金公司推出的硅谷天堂定增产品。界面新闻记者了解到,参与举报的投资者里面,购买过的涉及硅谷天堂定增产品包括源实-硅谷天堂定增1号投资基金、中建投信托·新三板投资基金8号(硅谷天堂)集合资金信托计划等。
事实上,参与新三板交易的大多为机构投资者与专业投资者,个人投资者参与新三板有资本500万元、证券投资经验两年以上等限制条件。2015年年初,新三板火爆程度被称为“躺着都能赚钱”,而随着市场愈加火爆,越来越多的投资者也想分一杯羹。在强烈的市场需求下,基金、券商、信托等纷纷发行新三板金融产品,投资门槛通常为100万元起。同时市场内还有一类人为不合格投资者提供“过桥资金”、“垫资”,伪造投资经验等服务,使得新三板投资门槛名存实亡。
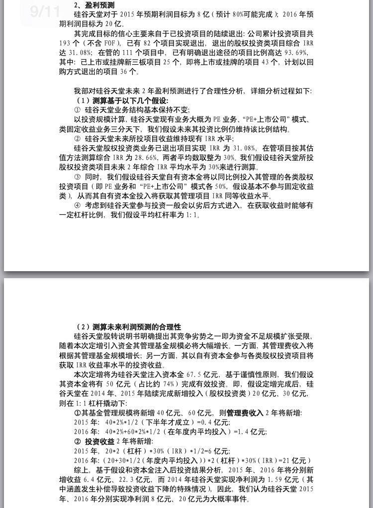
李平向界面新闻记者提供了此份《硅谷天堂企业情况与投资价值分析》。其中提及:硅谷天堂对于2015年预期利润为8亿元,2016年预期利润目标为20亿元。基于假设和资本金注入后投资结果分析,基金管理人认为实现上述净利润为大概率事件。并在总结中表示:站在新三板市场预期发展良好,PE行业面临较大发展机遇的大背景下,本项目收益预期较好。
对此,硅谷天堂相关人士向界面新闻记者表示:公司定增前后并未对利润进行过承诺。
“2015年年底,硅谷天堂年报并没有达标,随后股价快速跳水,股价由企业价值决定,当时我的第一反应是受骗了。我们认为硅谷天堂存在虚假宣传的问题,其中涉及利润预测方面,宣传定增抢购的假象。”李平对界面新闻记者表示。根据硅谷天堂年报,2015年公司实现净利润7.59亿元,但对股价带来巨大影响的是2016年净利润,突然下降为仅有3.36亿元,较上年下降55.62%——该数额与投资者获得的价值分析文件中20亿元预期利润目标相去甚远。
硅谷天堂相关人士则对界面新闻记者表示:“对于此类的价值分析报告我们没有见过,股价低迷是受很多因素综合影响的。”
2016年年报中,硅谷天堂披露了业绩下滑的主要原因,其中提及基本面上全球经济增速放缓,市场面上当年资本市场出现较大波动性,政策面上私募市场受到全面从严监管,从源头上对私募行业进行规范所致。而同为新三板PE大佬的中科招商(832168)2016年的净利润为1106万元,同比大幅减少99.02%。
但投资者显然对这样的回应并不满意。李平对界面新闻记者表示:“投资价值分析报告中表示2016年硅谷天堂净利润将达到20亿元,实际为3亿元左右,股价这期间下跌了85%,与净利润下跌幅度完全一致。并且,定增对于硅谷天堂而言是有利的,假设定增前是2亿股股份,每股净资产1亿元,定增1亿股后募集30亿,每股净资产等于(30+2)元/3亿股=10.66元。高管从每股1元变成了10.66元。”
不过,上海市华荣律师事务所许峰律师对界面新闻记者表示:“是否虚假宣传不能仅仅根据股价判断,基金公司出具的利润预测报告并不能作为虚假宣传的依据。”
此外,针对涉嫌存在向部分投资者发送定增方案、收取保证金、误导性陈述等行为,此前硅谷天堂已否定有过此类行为。
各方无法达成一致
参与硅谷天堂定增的基金投资人向相关部门提交的举报信显示,其诉求为硅谷天堂原价回购,保本退款。
据硅谷天堂相关人士介绍,直接参与硅谷天堂定增的6名自然人和22家机构投资者未对公司提出非理性诉求。该人士对界面新闻记者表示:“目前公司与这部分自然人和机构保持良好的沟通,并没有对公司提出非理性诉求。”另据硅谷天堂表示,硅谷天堂定增认购协议里面也并没有制定任何的回购条款。
包括李平在内的举报者,更多是以100万元门槛参与定增硅谷天堂的基金产品持有者。李平对界面新闻记者表示:“投资者并没有和基金产品签订回购协议,基金退出是把股票卖出,没有回购条约。就我所知,投资者举报的也有部分是投诉基金管理人的,并且现在有基金管理人已经向股转系统公司提供材料,举报这种欺骗行为。直接参与硅谷天堂定增的个人投资者是公司的原有股东,现在硅谷天堂是将皮球踢给基金管理人。”
对此,许峰律师对界面新闻记者表示:“购买了基金产品的投资人,他们不存在直接让公司回购的可能,只能督促基金管理人代为维权,并且原价回购不现实,需要看投资者与被投公司之间,与基金公司之间是否有具体的回购约定。”
在投资者将举报信提交给相关部门后,硅谷天堂进行了内部自查,硅谷天堂相关人士表示“截至目前,股转系统等相关监管部门并没有给公司下达任何处罚结论”。
面对参与定增投资者亏损的现实,硅谷天堂相关人士表示:“出现浮亏的情况投资者有意见我们理解,但是投资者提出的诉求应合法合规,需公平考虑所有投资者的利益。”此前,已有部分基金产品管理人给出了解决办法,但并未获得所有投资者的认可。
在这样无法达成一致的情况下,亏损的投资者,硅谷天堂高层两方,都将解决办法寄托于相关监管部门最终的定论。
李平对界面新闻记者表示:“公司肯定不会主动进行赔付,但是如果监管机构认定违规,那么硅谷天堂就必须赔付。距离我们真正获得赔偿的时间是取决于监管部门的态度。”而硅谷天堂相关人士对界面新闻记者表示:“如果监管部门对公司出具相关需要整改的意见,我们会积极配合。”



评论