首次公开上市(IPO)由于其高投资回报率,而成为投资者最理想的退出方式。IPO是指股份公司首次向社会公众公开招股的发行方式。IPO包括境内IPO和境外IPO,境外IPO主要集中在香港、新加坡、美国纽约证券交易所及美国纳斯达克证券交易所。
一、境内IPO
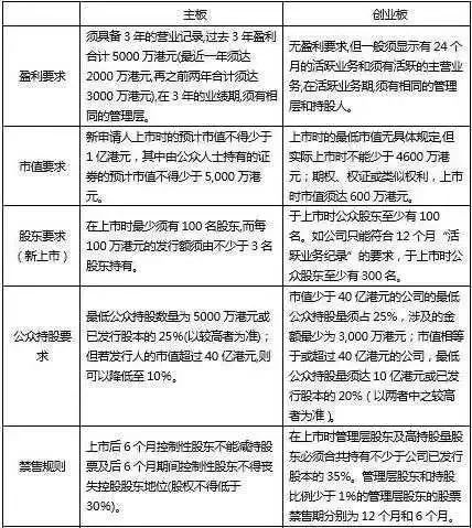
我国目前首次公开上市的市场有主板市场、中小板市场和创业板市场。三个市场对于企业上市条件有着不同的规定,例如:股本总额、盈利能力、财务状况等。其中,主板市场要求最为严格。
【沪深交易所主板及深市中小板IPO条件】

【创业板IPO条件】

(1) 境内IPO优势
境内IPO可以带来较高的收益;为投资者带俩信誉、提高知名度;为企业拓宽融资途径易得到更多的资金支持。
(2) 境内IPO劣势
《公司法》及上市规则中对股东的股份交易都有一年的锁定期,受到国际资本市场和国内宏观政策等多方面因素的影响,企业和投资者都将面对较大的不确定性;申请上市手续较为繁琐,中介费用也是需要考量的因素;监管日趋严格。
二、美国IPO
美国资本市场相对比较成熟,纽约股票市值几乎占全世界的1/2。美国公开上市市场包括:纽约证券交易所、纳斯达克全国板股市以及纳斯达克小板股市。上市条件如下:

(1) 美国IPO优势
美国证券市场层次丰富适合不同企业的融资需求;融资速度较快;资金丰富且具有冒险精神。
(2) 美国IPO劣势
上市费用较高;美国投资者对中国企业的认知有限可能导致股票受追捧程度低;中美两国法律存在差异,中国企业在美国上市,需要在符合中国法律法规及监管规则的同时满足美国的监管要求。
三、新加坡IPO
新加坡证券市场被视为亚洲主要的证券市场,为长线投资和提供了比较稳定的公司融资成长环境。此外,外国公司在新加坡交易所的上市总市值中占了40%。上市条件如下:

(1) 新加坡IPO优势
中国企业赴新加坡上市,程序相对简单,时间较短,符合条件的企业可在一年左右的时间实现挂牌交易;上市后再融资灵活、难度低;税收优惠,实行“不赢利、不交税、不审计报表”,且两国政府签有避免双重赋税协议等。
(2) 新加坡IPO劣势
相比较于美国IPO,资金规模相对较小,市盈率等指标相对低一些。
四、香港IPO
一般来讲,香港是中国企业海外上市最优先考虑的地点,也是目前中国企业海外上市最集中的地点。


(1) 香港IPO优势
香港金融地位在全球居于领先;融资途径多元化;文化相似有助于上市企业被接受程度较高;香港大陆之间存在双边税收优惠。
(2) 香港IPO劣势
相比于美国,香港的证券规模较小,股市总市值较低;市盈率比较低,募集到的资金规模相对较小;换手率较低,退出相对于美国较低。
IPO鉴于其高收益率而成为资本退出时的首选,但同时,上市条件、上市费用以及时间成本都是企业需要考虑的因素。通过以上对于境内、香港、美国及新加坡四个上市市场的比较,可见这四个资本市场各有优势、劣势。
中国境内上市的特点是:时间长、监管变化;
美国上市的特点是:时间短、融资方式多样、规模大;
香港上市的特点是:易被接受,时间短;
新加坡上市的特点是:时间短、资金规模较小。
尽管我们对企业境内外IPO做出了理性分析,但中国企业上市该如何选择?
这两年,在大量中国企业都在奔赴境外上市,于是网上就有了一种说法,那就是“最好的中国企业,都成了美国上市公司”。
以成就了美国历史上规模最大的IPO之一的阿里巴巴,不仅仅是阿里,中国目前最好的互联网创新企业在A股市场几乎找不到踪影。那些国际知名的创新企业大都是在美国上市:百度、新浪、优酷、盛大、携程……
于是有了这么一个奇怪的现象:这些最有发展前景的企业在中国创造利润,却对美国投资者负责,中国市场的发展红利最后变成了美国股民的投资分红。
从更宏观的角度来说,一国经济的根本活力在于企业,一国经济的国际认知度归根结底也在于企业。比如我们说起韩国经济就会想到三星。而如果按照当下的发展趋势,未来我们说起中国经济时,能想起来的或许是一串美国上市公司。
当然,企业不该被责怪,赴美上市是企业理性选择的结果。首先,A股过于严苛的上市门槛也断绝了新兴企业的上市可能;其次,A股繁冗的上市流程和不够完善的市场秩序也令优质企业避之唯恐不及。
中美两国股市的区别是成长与成熟的区别。美股市场的成熟发展给它带来了巨大的机会;当然,中国市场正在崛起,相信未来的中国市场会向世人展现它未来的潜力,不过现阶段中国企业尤其是互联网等轻资产企业最佳的上市选择是海外上市。


评论