
翻开人类的商业史,不论时代如何变迁,商业和技术都犹如孪生兄弟。一方面,技术的发展创造着新的商业模式,另一方面,商业畅想也在不断激发技术创新,两者共同改变着我们的工作和生活方式。
比如,我们身边随处可见的共享单车,给交通出行和自行车产业都带来了巨大冲击; 得益于数字化建模和分析,我国首架自产大型客机的研发时间缩短达50%以上;而全民狂欢的“双11”,已成为全球首屈一指的购物盛宴。
回想四年前,我们尚无法预见到这一切;展望四年后,我们势必会再度震撼于诸多商业创新。
今天要推介给大家的这篇文章,精编于埃森哲新一期《展望》的封面专题《商业未来》(文末附有新一期《展望》内容目录)。这里,我们将人口与社会、经济、地缘政治、环境、组织、技术六大领域的100多项全球趋势,聚合成了三个商业未来场景。这些趋势将在中长期对各行各业产生重大影响。
每个未来场景都由一个发生在2022年的故事引出。这些场景既是全新的机遇,又是风险的诱因;虽为虚构的故事,却根植于现实。
2022年的商业之旅,从现在开始!
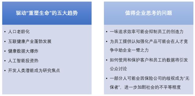
畅想一:重塑生命
哈佛大学的毕业生正在探讨职业方向。一位名叫凯莉的女生表示,她将加入Oldr公司,致力于通过人工智能来简化视频对话和网上购物等行为,让越来越多得益于生命科学的进步而健康、长寿生活的老年人,也能适应飞速发展的数字化时代。
凯莉选择这家公司还有另一层原因:Oldr反对在工作场所使用可穿戴设备。对于注重隐私的她而言,完全不能接受企业借助智能设备收集员工数据,进行工作监测,即便这些可穿戴设备能帮助她提高工作效率。

拉回现实
生命科学的进步正极大地改善着人们的生活质量,帮助延长人类寿命,并解决随之而来的慢性病等问题。比如,通过自动驾驶解决老人出行问题,用交流机器人帮助阿尔茨海默症患者康复,透过物联网技术扩展医疗服务的范围和透明度……未来三五年间,人工智能和量子计算技术的成熟,还将加速这些趋势。
人类寿命的延长也在挑战着当前的社会契约和政府财政,直接影响企业的员工团队、企业文化和管理模式。凯莉的担心并非杞人忧天。大量基于数据的移动设备的出现,也模糊了个人生活和职业生活的界限,引发了严峻的道德和法律问题——比如,通过收集员工心率变化,了解你对某位领导的好恶;或是通过智能座椅,监控你不在位子上的时间。这也在相当程度上阻碍了可穿戴设备等先进技术的应用普及。
商业机遇
延长寿命是人类在过去一百多年间最大的成就之一,也将在未来给更多行业提供重塑产品和服务的机会。对于科技企业而言,如果它们能够把目前分散保存在各个设备和平台上的健康数据整合起来,无疑将为消费者创造极大价值。例如,苹果公司在2016年收购了一家个人健康数据平台企业Gliimpse,并将其收集、定制和分享的用户健康数据与旗下的CareKit开源平台、健康应用、苹果手表和苹果手机结合起来,为消费者创造了端到端的体验。
另一方面,如果能够解决道德和隐私方面的问题,那么更多企业会选择使用可穿戴设备来提升工作效率和安全性。企业可以更好地受益于老员工的忠诚和经验,因为科技可以让他们不必担忧工作效率随着年龄增长而下降。

畅想二:异想经济


小张正透过头戴传感器和XR(Extended Reality,扩展现实)装置享受旅行。她正身处秘鲁旅游胜地马丘比丘,探寻印加帝国的神秘踪迹。相较于传统模式,小张不用花费昂贵的旅行成本,却能享受私人订制和专人服务,甚至看到千百年前的盛景和宗教仪式。
而室友小王则在一旁观赏世界杯决赛,XR在体育领域的应用为他提供了浸入式体验球赛的福利。不过,这也导致了现场上座率颇为惨淡的“副作用”,赛事组委会不得不启动“氛围提升”方案,用电脑制作的“球迷”填满场馆。
拉回现实
从电报到传真机、再到视频会议,尽管技术取得了非凡的进展,但物理距离等依然限制着我们工作、生活、生产和消费的方式。随着虚拟化和沉浸式技术的不断成熟,物理距离得到终结,我们能够进入的虚拟世界愈发完善,虚拟数据与现实世界的融合也愈发紧密。
在扩展现实的世界中,产品设计将更加快速,成本将更加低廉;实验人员不再需要构建实体模型来试错,工程师也不用停下手头工作去翻看操作手册。虚拟化和沉浸式技术正急速改变着全球商业运作的方式,促使各行各业重新考量自身的战略规划、商业模式和内部运营。
商业机遇
这便是“异想经济”。未来四年,这一趋势将有增无减,任何玩家(即便是新手)只要掌握了XR的商业模式,就有可能迅速成为业界霸主。在拓展新市场时,企业甚至不再需要设置实体店面或办公室;在接触客户时,企业也有了更多的选择,比如在地铁站等人流较大的区域设置VR自助服务机,并为其提供全新的购物方式。
但同时,异想经济的破坏性也可能逐渐加剧。就像一把双刃剑一样,旅行社、实体店、培训机构、医疗机构,任何一个行业的任何一家企业既可能如鱼得水,也可能如临深渊。
然而,企业也必须判断,在什么时间、以什么速度将虚拟工作注入到组织当中。无论是过早依赖还不够可靠的沉浸式技术,还是过晚参与进来,都有可能给企业带来无法挽回的损失。

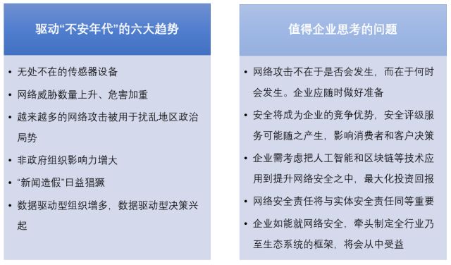
畅想三:不安年代

一切发生得都很突然。超市归来的安迪被锁在自家之外,高速上的自动驾驶汽车骤停在车道中央,全息影像会议的与会者一个个消失,XR购物中心全面瘫痪,参议员阿克被心脏起搏器谋杀……这是精心策划的恐袭!
事件发生后,记者专访了全美网络完全基金首席执行官卡洛斯。这位长期从事网络安全领域研究的专家再度呼吁启动全面的电子产品评级和企业评级,全面加强企业和民众的安全防范意识和防范能力。但即便这样做了,网络安全和随之而来的社会安全问题,仍防不胜防。
拉回现实
今天,互联设备的数量已超过这个星球的人口总和,无处不在的传感器设备还在源源不断地产生新的数据。以汽车行业为例,目前每辆新车拥有60到100个传感器,而随着传感器愈发智能化,这一数字将增加至200个。到2020年,仅汽车行业就预计安装约220亿个传感器。
同样呈几何倍数增长的,还有网络攻击次数、受影响设备和人数,以及所造成的财务和名誉损失。去年的勒索软件WannaCry就锁住了150个国家的30多万台电脑,遍布工厂、医院、商店、学校和政府。
商业机遇
未来,消费者的安全意识将更加强烈,越来越多的消费者将数据安全,而非价格、服务和产品放在考量首位。一旦企业无法满足这一需求,消费者就将弃之而去。安卓系统因应用花样繁多,而广受开发者和消费者的喜爱,但也因为应用质量良莠不齐和恶意软件泛滥的问题,备受诟病。无论是消费者还是企业,都可能出于安全考虑而远离这样的平台,放弃与之相关的发展机遇。
而在保障网络安全方面,除了政府层面应积极作为外,企业自身也应该行动起来,而不是“坚守待援”。从生态系统角度来看,新兴的物联网生态体系正处于制定设备兼容性标准和网络安全标准的阶段,这可能是企业成为行业领导者的机遇。

以上三个故事绝非仅供消遣,而应成为企业实际决策和行动的基础。作为企业领导者,你不妨想象一下,如果已知未来终将来临,您从现在开始应当做出哪些改变?未来变幻莫测,你预备的方案是否能让你从容应对?
预测未来永远不可能成为像数学或物理学那样精准的科学。它始终要求决策者运用大量主观判断,在未来的可能性和未来的不确定性之间获得平衡。
希望“商业未来”的研究方法能成为商业领袖们理清思路、制定决策的一大新工具。


评论