由于贵州茅台(600519.SH)再次上调出厂价格,给了其他白酒企业在次高端上更多可以作为的空间,尤其是区域酒企开始借机推动全国化。
“2017年,今世缘(603369.SH)主要经济指标攀上新高度”,今世缘酒业董事长、党委书记、总经理周素明在1月8日召开的今世缘2018年发展大会上表示;而今世缘酒业副总经理胡跃吾则在会上透露,2017年今世缘“全年销售实现两位数增长”。

当然,胡跃吾并没有透露今世缘2017年销售增长的具体指标,不过,今世缘方面却在公告中详细透露了2017年利润增长指标。
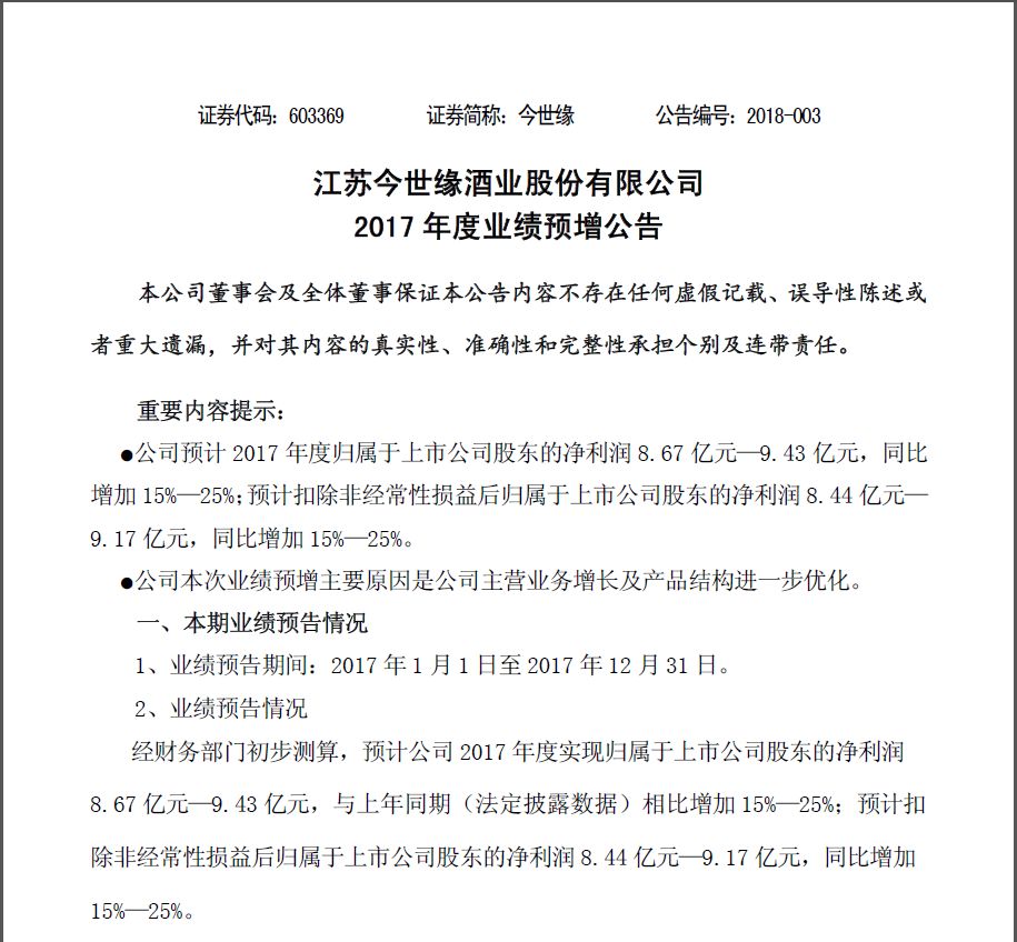
1月8日,今世缘在上交所发布了2017年度业绩预增公告,预计2017年度归属于上市公司股东的净利润8.67亿元—9.43亿元,同比增加15%—25%;预计扣除非经常性损益后归属于上市公司股东的净利润8.44亿元—9.17亿元,同比增加15%—25%。

何故?
对此,今世缘方面在公告中表示,公司本次业绩预增主要原因是公司主营业务增长及产品结构进一步优化。
《财经啸侃》特约、独家撰稿人五谷君注意到,今世缘特A类及特A+类产品销售收入增长较好(“特A类”指出厂指导价100元<含税,下同>以上白酒产品,“特A+类”指出厂指导价300元以上白酒产品)。
数据显示,2017年,今世缘高端品牌即“国缘”销售占比达62%,同比增长6%;特A类以上产品销售占比达81.8%,同比增长5%。
虽然同为江苏白酒酒企,与洋河股份一直在开拓全国市场不同,今世缘的发展战略则是先精耕省内市场,再逐步开拓省份市场。
根据胡跃吾的介绍,在区域市场方面,今世缘在江苏省内市场按照“县县是重点”的精耕目标规划,13个地市营销中心、70个市县办事处实现全面增长;江苏省外市场按照“周边辐射,重点突破”的区域开发策略,31个列为重点市县板块市场也实现普遍增长。
但与此同时,2017年对于今世缘来说,属于战略转折年,因为今世缘在继续渗透省内市场的同时,也开始兼顾省外市场了。
作为今世缘掌门人的周素明就透露,2017年,今世缘在江苏省外的市场营销工作呈现出良好势头,省内外不均衡发展的局面已经有了明显的改观。
实际上,除了今世缘,古井贡酒、迎驾贡酒、金徽酒等其他区域酒企在深耕省内市场的同时,也在对省外市场跃跃欲试。
金徽酒股份副总经理、金徽酒销售西安有限公司总经理廖结兵就曾透露,布局省外是金徽酒已经下定的决心。在金徽酒全省产品渗透率和全省产品占有率直线上升的时候,金徽酒就一边在谋划上市,一边已经落下省外市场布局的棋子。
实际上,区域酒企一直在试图扩大省外市场,但此前效果并不良好,然而,随着高端白酒崛起,尤其是贵州茅台不断推动高尖端产品价格,给了其他酒企“走出本地市场”的机会。
以今世缘为例,周素明表示,国缘品牌的定位,正式从“江苏高端白酒创导品牌”升级为“中国高端中度白酒”创领者,在全国市场上卡位300-600元价格带,并在省内及北上广深等省制高点市场培育700-1000元价格区间的国缘V系产品。
随着“国缘”品牌全国化成为今世缘2018年的主要战略方向,产品结构升级也正成为今世缘“高质量发展”的一大举措。
据了解,过去,除了飞天茅台、普五和国窖1573之外,其他白酒企业主要依靠渠道拉动,而洋河系列白酒则主要通过营销来驱动,真正能够借助品牌收获市场的白酒企业,的确凤毛麟角。
“白酒必须塑造品牌、拥有文化沉淀,这才能确立高端形象,飞天茅台就是最好的例子,虽然它不是国酒,但消费者只要一提及飞天茅台,就联想到国酒,这就是品牌塑造和文化沉淀的结果。”一位白酒企业高管告诉《财经啸侃》特约、独家撰稿人五谷君,对于区域白酒企业来说,品牌和渠道必须两手都要抓,而且品牌不仅仅是广告营销,更要包括文化沉淀,否则不会在终端消费上形成持久性作用。
显然今世缘也意识到了,据胡跃吾介绍,2017年,今世缘按照“十三五”战略总体部署及年度工作规划,聚焦“五力工程”,全面构建“品牌+渠道”双驱动营销体系,致力于从传统的产品价格战向现代的品牌价值战转型升级,营销各方面工作均取得了显著的成绩。
从具体品牌来看,国缘品牌重新定位于“中国高端中度白酒”,立足江苏,走向全国,抢抓行业高端酒调整、次高端扩容的战略机遇,重视策划全国制高形象市场的公关事件传播推广及样板市场培育,向省外重点目标市场有序渗透,为国缘品牌未来拓展更加广阔的空间。
按照“聚焦打造四开大单品、有序推广国缘新K系、重视培育国缘V系、理性布局国缘雅系”的策略,理清系列产品定位。
“李曙光掌舵五粮液集团之后,砍掉了很多白酒品牌,就为了重点做大几个单品,这其实就是一个行业趋势,未来白酒品牌会不断减少,而白酒企业将依靠大单品过日子。” 上述白酒企业高管告诉《财经啸侃》特约、独家撰稿人五谷君,贵州茅台依靠飞天茅台一个单品就能过上好日子,说明啥?白酒行业已经全面进入品牌竞争阶段,区域白酒企业要向贵州茅台看齐,打造属于自己的大单品。
基于此,在品牌方面,2018年今世缘将在遵循品牌战略定位的前提下,要进一步明晰三大品牌产品的核心价格带,突出重点主导产品,向消费者清晰地呈现传达分品牌产品的价格档次及认知特性。
正如周素明所言,在主导产品方面,今世缘必须坚持大单品战略,从国缘、今世缘到高沟,每个品牌仅做有限的几个有竞争力的单品,档级梯次分明,减轻消费者记忆、选择的成本;对于非主导产品、区域产品,有卖相、有销量的升级改造,进一步支持做大;无卖相、无销量的大刀阔斧地淘汰整合,为主导产品让路。


评论