刚刚,国家食品药品监督管理总局公布了最新一批婴幼儿奶粉配方注册获批的名单,包括来自雅培、诺帝柏欧、多美滋、若尔盖高原之宝牦牛乳业4家企业的11个配方。截至今天,国家食药监总局已批准了1000个配方。


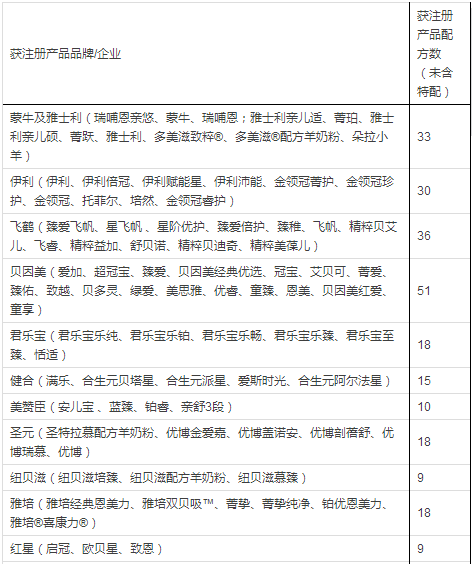
据小食代整理,截至上一批(2018年1月4日),已获奶粉配方注册的企业和配方如下:






中国奶业协会3日透露,2017年1-11月份我国累计进口零售包装婴幼儿配方奶粉26.3481万吨,较去年同期增加了6.8715万吨,增幅35.3%。其中,自荷兰、爱尔兰、法国、丹麦、新西兰和德国的进口量分别为8.0437万吨、3.3694万吨、3.6459万吨、1.7672万吨、4.2630万吨和2.5015万吨,这六个国家的进口量占进口总量的89.8%。
据了解,2014年婴幼儿配方奶粉进口量为12.1万吨,2015年为17.6万吨,2016年为22.1万吨。这也意味着,三年时间里婴幼儿配方奶粉的进口量翻了一番。
质检总局食品局三处处长韩奕日前在“2017奶粉新政圆桌对话”上表示,婴幼儿配方奶粉进口量在最近几年内将依然保持上升态势。
主要有以下几方面原因:首先,在中国开放二孩政策的利好下,很多国外企业对中国市场比较看好;其次,国内消费者消费能力有所增加,过去集中在一二线城市的进口婴幼儿配方奶粉,已经走向三四线市场,整个市场竞争的环境会更激烈;再次,现在国内企业在境外投资建厂或和外方合资的情况比较普遍,主要的产品就是婴幼儿配方奶粉,这一趋势使得国内和国外的概念高度融合,已经比较难作出严格的区分。
他还表示,目前从整个市场情况来看,虽然有工厂注册、配方注册,但从目前来看,生产企业的数量和产品品牌的数量还是比较多,这个情况可能还会再持续一段时间。不过,经过一段时间的淘汰,要么是通过企业的并购重组,要么是一些竞争力不强的,研发能力不强的,质量管控水平比较差的小企业,在未来可能会逐步被淘汰,市场集中度会进一步增强。


评论