近日据财新报道,市场盛传中国原油期货将于1月18日上线,上海期货交易所权威人士告诉财新记者上述传言不实,1月18日是此前内部讨论时建议的时间,但是目前看这个时间还不成熟,可能要等到3月份,具体推出时间还需跟证监会再讨论。接近能源中心人士向记者坦言,已跟境外投资者进行接触,但目前的主要障碍在于细则尚未明确出台。
中国原油期货是如何设计的?
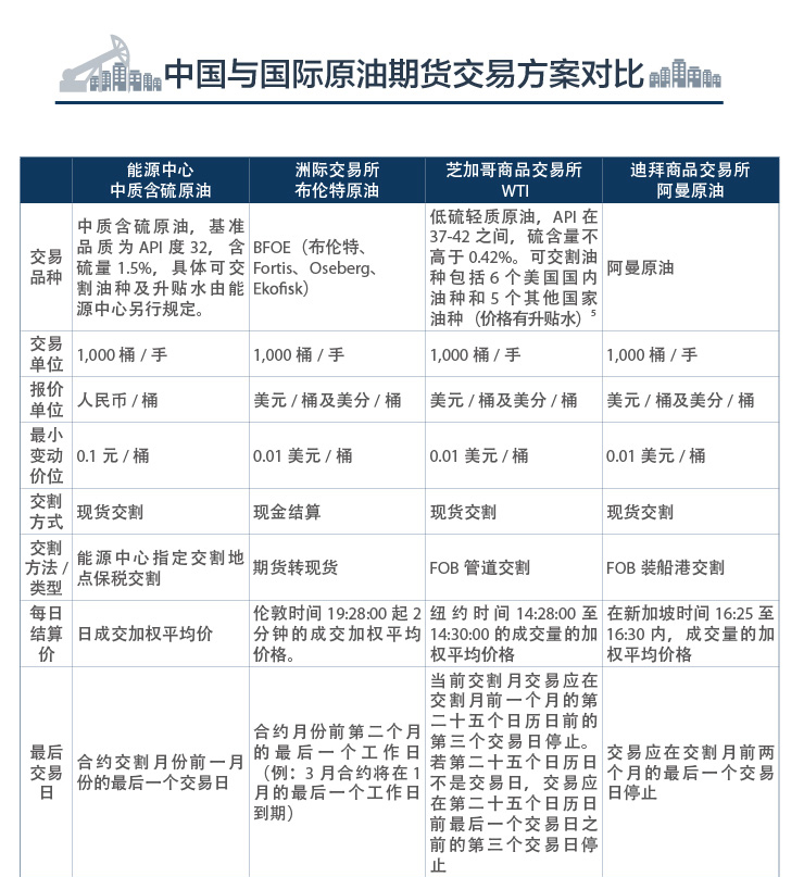
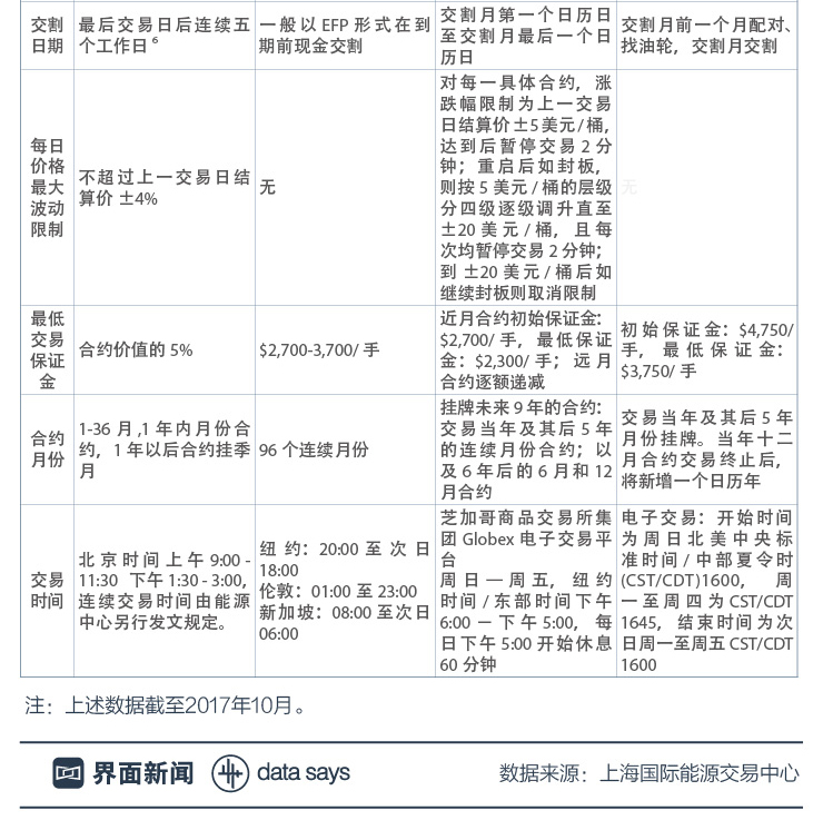
中国原油期货交割标的是中质含硫原油,基准品质为API度32.0,硫含量1.5%。以人民币计价,交易代码为SC,交易方式为实物交割,交易单位为每手1000桶,与国际上主流的原油期货的合约大小保持一致,便于全球投资者进行跨市场套利。

事实上,从正式批准到等待上市,中国原油期货已酝酿3年多。上海国际能源交易中心曾在去年12月9日-10日进行了年内第五次原油期货上市前的全市场生产系统演练。业界认为,从演练情况来看,以人民币计价的原油期货在制度、规则和技术方面已经不存在障碍。
2018年1月15日,中国证监会副主席姜洋在第十一届亚洲金融论坛上表示,中国将推出原油期货,欢迎境内外投资者参与,以满足境内外企业及投资者风险管理的需求。

与国际原油期货有何区别?
目前全球有12家交易所推出了原油期货。其中,芝加哥商品交易所集团旗下纽约商业交易所(NYMEX)和洲际交易所(ICE)为影响力最大的世界两大原油期货交易中心,其对应的WTI、布伦特两种原油期货也分别扮演着美国和欧洲基准原油合约的角色。另外,迪拜商品交易所(DME)上市的阿曼(Oman)原油期货也是重要的原油期货基准合约。

中国原油期货与国际原油期货在交易时间和交易方案上均有不同,详情见下表:



境外投资者该如何参与?
上海国际能源交易中心表示,中国原油期货市场引入国际参与者,可以更准确地反映原油现货市场的真实情况,建立更健康的市场机制,更好地为实体经济服务;还能准确地反映亚太地区的原油市场的供需平衡,有效增加中国在国际原油市场的话语权。

符合条件的境外客户可以通过四种模式参与中国原油期货交易:境内期货公司会员、境外中介机构、境外特殊经纪参与者、境外特殊非经纪参与者。
公开资料显示,上海国际能源交易中心在2017年下半年累计公布了4批获得会员资格的期货公司名单,涉及数量148家,此外还公布了8家银行作为参与境外客户保证金存管业务的指定存管银行。

中国为什么要推出原油期货?
在解释中国建设原油期货市场的原因时,上海国际能源交易中心主要强调了,以人民币计价的原油期货在帮助中国争夺全球原油定价权方面的重要意义:
“我国推进原油期货市场建设旨在为企业提供有效的价格风险管理工具,为企业持续经营提供风险屏障。此外尽管欧美已有成熟的原油期货市场,但其价格难以客观全面反映亚太地区的供需关系。推出我国的原油期货将有助于形成反映中国以及亚太地区石油市场供求关系的基准价格体系,通过市场优化石油资源配置,服务实体经济。建设原油期货市场是我国期货市场的对外开放和国际化的重要实践之一。”
《BP世界能源统计年鉴2017》数据显示,目前中国是全球第二大原油消费国,也是第二大原油进口国,原油对外依存度超过67%,并且还在不断上升中。然而,原油需求巨大的中国却没有原油的定价权,目前原油定价权主要掌握在美国手中。推出以人民币计价的原油期货后,中国将能减少在原油贸易中对美元的依赖,降低与美元相关的汇率风险和政治制裁风险。


此外,国内多家研究机构在研报中还指出了中国原油期货在促进人民币国际化、维护国家石油安全、保障中国经济发展等方面的重要作用。

据《华尔街见闻》报道,中国原油期货的推出或许不会在短时间内改变游戏规则,但却可能成为“石油美元”衰落的催化剂之一,意味着全球原油市场的博弈规则可能面临巨变。
目前,俄罗斯、伊朗、安哥拉、委内瑞拉等中国的主要原油进口国均已采用人民币作为原油贸易结算货币。另有消息称,巴基斯坦也正在考虑中。使用人民币结算后,这些国家在中国原油进口市场所占份额均大幅上涨,2017年1-11月,俄罗斯原油市场份额增至14.2%;尚未使用的国家,例如沙特,份额则一路下滑。


评论