文|本刊记者 陶小然
视频 | 谢丹丹 刘犇
2018年,这些关键词被不断提起:物联网、机器学习AI、大数据、云计算、区块链、5G商用、零售再造……面对技术驱动的全新时代,所有站在变革浪尖的企业,都不免心生恐惧。面对不确定性,该如何应对、探索方向,企业家需要找到自己的武器。
危机感总会促使最优秀的企业家变革自己,探索下一个时代的生存法则。张近东无疑属于这其中的典范。2018年开年伊始,苏宁集团董事长张近东宣布沿用了5年的“苏宁云商”全面更名为“苏宁易购”,打响了智慧零售的新年第一战。

这是一个无比激烈的战场。财经作家吴晓波在开年公开演讲中曾预测:在2018年中国即将发生最剧烈的一次零售革命。很可能出现的景象是,越来越多的新零售模式出现的同时,也有大量的新模式会在一两年内死亡,从先驱变成先烈。
在这样一个创业失败率最多可以达到90%的世界,最具远见的人才能度过重重难关。而其中的最优秀者面对不确定的事物以及风险,他们往往会主动迎向,而不是选择远离。
1、智慧零售全面爆发
过去一年,新零售、智慧零售从概念到实践都已被得到最大限度的讨论。2017年的风险投资案例中,对大型零售超市的并购案蔚为壮观,而且都是中国排在前几位的互联网公司展开的并购。

为什么发生这种景象?吴晓波感叹:“所有线下空间存在的理由只有一条,就是它没有办法在线上简单地完成。这时候线下空间的场景革命就开始发生了。当人的体验、情感和购物之间形成一种新的粘连时,在中国地区将发生全世界最为激进、规模最大的一次零售革命”。
面对这场革命,曾成功带领苏宁完成线下到线上突围的智慧零售掌门人张近东蓄力已久。他相信2018年是苏宁智慧零售全面爆发的最好时机。而面对剧变,张近东最大的恐惧则是组织懈怠,没有激情——“企业如果非常安逸,最后必然会消亡”。
苏宁已拥有一套完备的智慧零售解决方案,该方案自带方便快捷的操作系统(在线下就是可以一站式聚合各类业态的苏宁易购广场)和量身定制的APP应用(云店、母婴、超市、体育、极物、影城、汽车超市、财富中心、小店、县镇店等各类专业店面)。
难怪张近东豪言:“在电商领域里,苏宁是最懂线下商业的,而在线下商业中,也很少有人比苏宁更懂得电商运营”。
苏宁曾经由线下店到电商,再到O2O云商的转型路径,是一条没有前者的艰苦求生之路。而到了万物互联的聚合商业模式时代,张近东同样期待苏宁不是跟随者,而是走苏宁自己的路。在苏宁集团最近的“年终大赏”年会上,他公开表示,苏宁将以“造极”之心,追求“山登绝顶我为峰”之志,开创引领行业发展的智慧零售前沿力量。
2、“互联网+”的“易购”时代
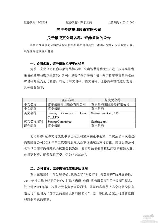
似乎是呼应张近东“2018年中国是世界企业最佳舞台”的开年预测,1月14日苏宁云商发布公告更名为“苏宁易购”。品牌名升级公司名的背后,是苏宁为下半场战局所做的准备。“苏宁易购”充分体现了智慧零售的内涵,即满足消费者随时、随地、个性化、场景化购物需求,也更符合苏宁未来的规划。
苏宁的转型路径对传统零售企业具有教科书般的经典价值。曾经的电器苏宁曾以“不成功则成仁”之悲壮杀入线上,在互联网领域冲出一条血路,在各种自我颠覆、“自杀”中才终于成功完成“+互联网”,将原有线下的资源和能力拓展到线上去开展数据化运营。

到了零售革命的下半场,苏宁又进入“互联网+”阶段,让融合后的互联网技术再反哺线下,通过嫁接、叠加,不断改造和优化线下实体的业务流程和零售资源。
“先互联网化,成为‘云商’,再把互联网上整合的资源带到线下来,变成各种业态,最终实现了线上线下的O2O融合运营。”张近东曾如此解释苏宁的发展路径。
到了2017年,苏宁转型成效凸显,线上业务发展同时,线上线下O2O融合之势渐入佳境。至最新更名“苏宁易购”,已经承载了苏宁线上线下多渠道、多业态统一的全场景互联网零售形态。
在线上平台建设方面,苏宁将把现有的如乐拼购,海外购,特卖,极物等核心营销产品打造成行业的垂直领域的标杆;而同时也将结合行业趋势、企业资源探索更多的创新型营销产品。
在线下平台建设方面,门店一直以来都是苏宁的优势和差异化的资源,而2018年的重点更多的是在建立互联网化的店面形态,创新互联网的场景业务,让苏宁真正拥有核心资源。
3、零售最终比的是生态圈的竞争
物联网出现以后,企业竞争变为平台和平台的竞争,或者说生态圈与生态圈的竞争。平台意味着用户要参与。在智慧零售生态系统上,互联网、物联网技术,感知消费习惯,预测消费趋势,提供多样化、个性化的产品和服务越来越重要。这也是张近东一再强调企业需要不断去学习、运用最新互联网技术的原因,他认为其中最重要的是数据意识。
作为数据的航母,苏宁在原有六大产业基础上,提升了物流和科技产业的战略地位,形成以易购、物流、金融、科技、置业、文创、体育、投资八大产业板块协同发展的格局,这是苏宁易购为实现2020年目标对智慧零售生态圈的战略升级——一个物流、数据、流量为基础,聚焦智慧零售发展的生态圈。
从另一个角度解读,苏宁易购未来20000家门店,除了商品销售融合功能以外,还透露出人文、精准人群和场景体验的服务方式的细化与多元。
张近东的野心是以极客之精神引入最前沿的技术,将智慧零售做出匠人、匠心般的成就,创造聚焦用户极致体验情感的极物,树立打造极致物种的追求,并制订了“要向着2020年全渠道高于互联网转型期增长的两倍增速,线下两万店、交易规模四万亿的大目标全面冲刺”的极速号令。

苏宁的门店优势,一直都是张近东在零售市场争夺的一把利剑。当传统零售业不被看好时,他也没有停下线下扩张的脚步,现在到了电商巨头争相走向线下之时,苏宁则大幅推进线下零售业态创新,将线下门店改造成运用人工智能科技推进场景革命的先进产物,代表作如苏宁无人店、乐拼购、AR易购、苏小语、颜值测试等零售黑科技。
苏宁还深耕四六级市场,“零售云”就是为此推出的新物种,采用“合伙人”制度的联合运营,使得苏宁的渠道进一步下沉。2018年,零售云将成为苏宁开拓5000家门店的主力军。
业界预判,2018年将是线上线下融合提速的一年,也是云联网与传统业态开花结果的一年。零售行业仍将处于积极转型和变革之中,面对新技术、新渠道的挑战,把握零售本质、紧随消费需求变化的企业才能获得发展先机。


评论