开年后,与购房者拥有一样饥渴心情的,恐怕就是土地投发口的同行了。
上周,一则新津土地公告暴露了土地从业者的恐慌,多家企业表示出极大兴趣,甚至有同行坦言:现在到处找地,有地请统统砸来。
正巧,小全全获悉一宗位于郫筒镇、紧邻中铁奥维尔项目的37亩城镇混合住宅用地,将于3月6日由第三方公司采用网络与现场同步竞价方式进行拍卖,起拍总价22436万元,起拍楼面价3033元/平方米,不知各位同行们可有兴趣?


△ 竞买公告截图
地块优势:起拍价低规模适中 交通便利区位优质
不论是起拍价还是地块区位,想必这宗地都能吸引一定的眼球。作为郫都区的核心老城区,郫筒镇早早就被各大开发商瓜分拿地,近两年少有地块出让。
小全全查询得知,本宗地方圆三公里范围三年内仅有一宗地出让,即2017年8月22日由金隅大成获取的38.6亩地块,起拍价3800元/平方米,最终成交价7100元/平方米,溢价率达86.8%。该区域内的土地资源稀缺度不言而喻。
首先来看看地块情况。

△拍卖地块基本信息

△拍卖地块实景图
该拍卖地块位于郫筒镇菠萝村,东侧紧邻成灌线,西侧为中铁奥维尔项目,南侧为郫县西快铁站点,地块内部已无建筑物,有约10余米已挖深基坑,37亩的面积规模适中,且呈较规则的矩形,便于一般企业开发操盘。
此外宗地还达到了“六通”条件(通上水、通下水、通电、通气、通讯、通路),地块自身的物理开发条件较为成熟。

△拍卖地块大致区位图
地块在配套方面没有特别突出的资源,但各维度的均好性不错。
交通而言,成灌公路、成灌快铁、郫都西站、郫都区客运中心距离地块仅几百米,此外地铁6号线望丛祠站在地块2公里范围内,当然成灌线的通行噪音将对项目溢价力产生一定影响;
教育方面,学校资源不算抢眼倒也配备齐全,有郫都区郫筒一小(望丛校区)、郫筒一小(宋公桥校区)、岷阳实验外国语学校、郫都区中信大道幼儿园等;
至于商业配套,距离地块2公里便是郫都老城区,各种基本生活配套完善,此外还有花样世界奥特莱斯、百伦广场等大型商业做娱乐补充。
地块周边房地产项目较多,除了与中铁奥维尔大体量项目相邻外,还有中冶·中央公园、华侨凤凰·国际城、中铁·天宏康郡等多个成熟小区。小全全从房天下网站查询到,2018年1月郫都区的二手房成交均价为10477元/平方米,这对于3033元/平方米的起拍价有可观的利润空间。

地块劣势:背景较复杂 历经10年变迁被迫变卖
既然地块属于司法拍卖,自然不像公开招拍挂出让地块那么纯粹,免不了要费一番功夫搞清楚背后辗转的债权权属关系。
根据拍卖信息,该地块属于成都养正堂实业有限公司(下称养正堂)的破产财产,而地块的最大债权人是成都工投资产经营有限公司(下称成都工投资产),目前养正堂已将该宗土地的土地使用权证和用地规划许可证原件抵押给债权人。
那么地块背后有哪些故事,养正堂为何会将地块司法拍卖?
2008年地块拍卖出让
拍卖资料显示,原来该37亩地块是在2008年11月10日由中铁八局集团房地产开发有限公司(下称中铁八局)的项目公司成都中铁龙盛房地产开发有限公司(下称中铁龙盛)斩获的457.9亩(彼时成交价为460元/平方米,如今开发为项目中铁奥维尔)地中分割出来的一小部分。

△中铁龙盛公司股东变更情况
2010年,股东分离,地块分割
经查询得知,中铁龙盛曾有两个股东,分别为中铁八局和成都桃源置业有限公司(下称桃源置业)。
但基于各种原因,两股东商定清算注销中铁龙盛公司,不再以中铁龙盛的名义办理该宗地块的土地使用权证及开发主体,其中中铁八局单独分割所得409.74亩,桃源置业分割所得40亩土地拟将单独办理到其项目公司“成都宽锦实业有限公司”(下称宽锦实业)名下,该协商已于2010年向郫县国土局提交申请且获得批准同意。而宽锦实业正是养正堂公司的曾用名。

△公开信息查询所知,成都养正堂实业有限公司曾用名为宽锦实业有限公司
资金困境 地块开发停滞
地块分割后,养正堂公司曾向成都工投资产借资用于地块开发,但在开挖基坑后因公司其他问题无后续开发建设资金投入而陷入停建至今。
同时,养正堂公司无法向成都工投资产及其他债权人清偿债务,因而不得不将该地块作为破产财产进行司法拍卖,以还债款。
风险与机遇并存 37亩地块后续如何
如此一来,该地块的来龙去脉较为明晰,其是从中铁八局457亩地块中分割而来,但如今已和中铁奥维尔项目无实质关系,并已取得单独的国有土地使用权证,拍卖后依据法院和拍卖交易结果并交纳相关费用后即可过户。
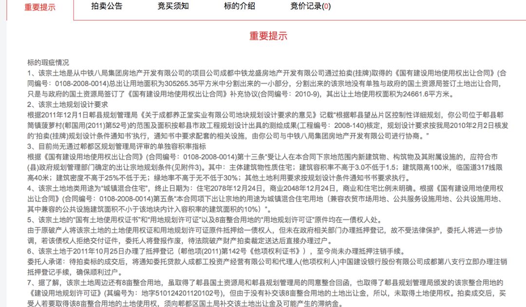
当然,基于地块权属变迁,其中不乏证书办理、手续资料完备性等瑕疵与风险之处,例如:
1、地块的住宅部分使用年限仅剩约60年,商业剩30年;
2、分割出来后地块单独的容积率指标是否需要重新申报;
3、商业和住宅比例尚未明确;
4、地块的规划设计要求“要按郫都规划管理局2010年2月2日核发的‘拍卖(挂牌)规划设计条件通知书’执行,通知书中要求配套的相关设施,须与中铁八局集团房地产开发有限公司进行协商。”由于地块出让时间距今近10年,没能找到当时出让文件中的配套要求,因而此处并不清楚拿地企业是否还需要配建相关配套设施。
......

△该宗拍卖地块的重要提示信息
最后还值得一提的是,拍卖信息中提及该宗土地周边还有8亩已取得建设用地规划许可证但为补交土地出让金的整合用地,地块拍卖成交后,买受人若要取得8亩整合用地的土地使用权,只需补交土地出让金及可能产生的滞纳金即可。如此一来,这8亩整合用地的获取成本预计或远低于市场价格。
总体来说,地块虽有一些不确定因素,但对于具备一定势力且资源协调能力较强的土地同行而言,起拍价仅3000元/平方米水平的地块依然自带较大的吸睛能力。
来源:地产全说


评论