近日,中国旅游研究院、携程发布《2017出境旅游大数据报告》显示,中国新中产人群成为出境游消费主力,定制游、深度游成为出境游趋势,北京、上海是全国出境游花费最多的城市。
数据显示,2017年中国公民出境旅游突破1.3亿人次,花费达1152.9亿美元,保持世界第一大出境旅游客源国地位。随着中国出境游客越来越敢于尝试,中国已经成为南极第二大客源国。
中国未来研究会旅游分会副会长刘思敏表示,新中产在旅行上高投入、高要求,是“口红效应”的一种背向展现。
在美国经济低迷时,口红等“廉价非必需品”热销,它承载了人们的消费欲望和安慰感。而当经济状况良好,人们更有钱,则可支持购买房、车、出国游等“大宗消费”。
刘思敏表示,旅游是消费升级的重要载体。它同时贯穿物质及精神两个层面。而出境游又是旅游消费的高端部分。通过出境游,新中产人群获得尊重,并自我实现。携程报告显示,新中产从购物游转向深度游、定制游。
携程报告显示,2017年人均花费最高的十大城市为:北京、上海、苏州、温州、沈阳、长春、大连、青岛、贵阳、济南。其中,北京以人均6817元位居第一,其次是上海、苏州、温州。


携程报告显示,2017年出境游人群中,80后占比31%,70后占比17%。中产群体是出境游消费中坚力量。

随着人口出生率下降、老龄化严重,背负压力但经济收入富裕的群体开始积极寻求缓解方式。
刘思敏则表示,旅游对于生活琐事及压力,有极高“治愈率”。部分人在重压之下,开始积极思考,在现有生活框架下,追求质量而非数量。
他们将原有的生育意愿,转化为“集中精力让1到2个孩子过得更好”,以及让父母辈享受出国旅游的幸福感。

携程报告显示,2017年,亲子游占比高达30%,带爸妈出游高达10%。而对于可独立负担生活、受过高等教育的一些新中产来说,单身旅游也是消遣方式。2017年独自出游占比8%。
报告显示,中国人旅游已进入“个性化时代”。报告列出“2017年出境游十大新玩法”包括:去香港打HPV疫苗、芬兰赏极光、美国1号公路骑行、非洲狩猎、新西兰举行中土世界婚礼、唐顿庄园体验欧洲贵族生活等。

马蜂窝旅游网大数据显示,今年春节境外目的地中,包括芬兰在内的北欧国家热度增长迅猛。在携程报告中,芬兰、冰岛、挪威、南极上榜境外最贵的十大目的地。随着国内旅游企业的资源拓展,海外旅游局的市场推广,越来越多的中国游客兴致勃勃地去芬兰观赏极光,同时随着美剧《权利的游戏》的火爆,也让更多人感受到该剧取景地冰岛的魅力。
美国一号公路被美国国家地理杂志评为一生中不可错过的50个景点之一,在公路上骑行,从旧金山一路向南前往洛杉矶,穿越加州海岸线,观赏太平洋风景,也受到中国不少喜欢自驾的游客欢迎。澳大利亚著名地标乌鲁鲁景点,2012年首次迎来中国包机,去当地徒步观星、看日出成为中国游客小众且特色的选择。
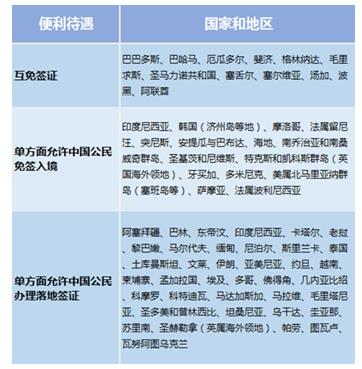
中国游客收入水平提升,签证的日趋便利,大型旅游企业资源获取和承接力增加,都使得中国出境游客有机会体验更独特的旅行。

(2018年初,66国对华免签 数据来源:目的地国家政府机构)
报告显示,除北上广深外,随着国际航班、签证中心的新增和加密,16个出境游“新一线”崛起。成都作为新一线城市的榜首,于2017年超越深圳,跃居出境游人数第三位。西安出境游客人数增长超过300%,长沙出境游客人数增长超200%。



评论