近日,国家新闻出版广电总局下发特急文件,进一步规范网络视听节目传播秩序。
通知指出:近期一些网络视听节目制作、播出不规范的问题十分突出,产生了极坏的社会影响。还有一些节目以非法网络视听平台及相关非法视听产品作为冠名,为非法视听内容在网上流传提供了渠道。为进一步规范网络视听节目的传播秩序,国家新闻出版广电总局做出四点要求:
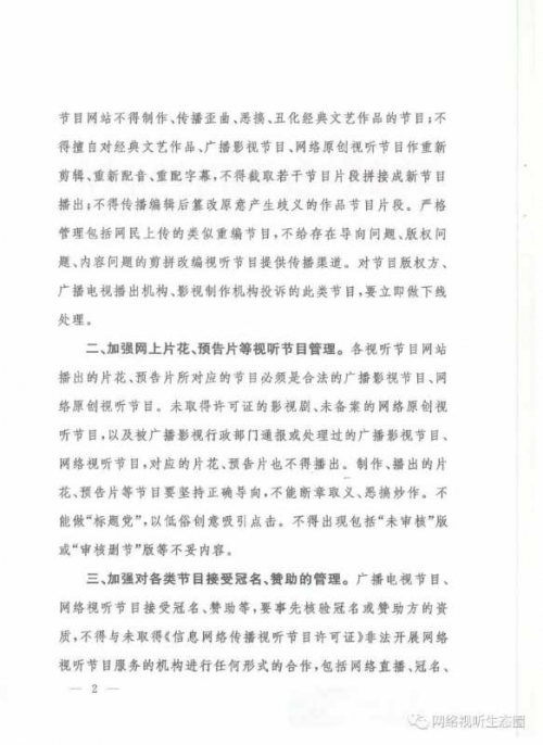
一、坚决禁止非法抓取、剪拼改编视听节目的行为。
二、加强网上片花、预告片等视听节目管理。
三、加强对各类节目接受冠名、赞助的管理。
四、严格落实属地管理责任。

通知原文如下:




扫一扫下载界面新闻APP
国家新闻出版广电总局下发特急文件,进一步规范网络视听节目传播秩序,规定禁止非法抓取和剪拼改编视听节目。

图片来源:海洛创意
近日,国家新闻出版广电总局下发特急文件,进一步规范网络视听节目传播秩序。
通知指出:近期一些网络视听节目制作、播出不规范的问题十分突出,产生了极坏的社会影响。还有一些节目以非法网络视听平台及相关非法视听产品作为冠名,为非法视听内容在网上流传提供了渠道。为进一步规范网络视听节目的传播秩序,国家新闻出版广电总局做出四点要求:
一、坚决禁止非法抓取、剪拼改编视听节目的行为。
二、加强网上片花、预告片等视听节目管理。
三、加强对各类节目接受冠名、赞助的管理。
四、严格落实属地管理责任。

通知原文如下:



下载界面新闻
国家新闻出版广电总局下发特急文件,进一步规范网络视听节目传播秩序,规定禁止非法抓取和剪拼改编视听节目。
2018/03/22 16:59

图片来源:海洛创意
近日,国家新闻出版广电总局下发特急文件,进一步规范网络视听节目传播秩序。
通知指出:近期一些网络视听节目制作、播出不规范的问题十分突出,产生了极坏的社会影响。还有一些节目以非法网络视听平台及相关非法视听产品作为冠名,为非法视听内容在网上流传提供了渠道。为进一步规范网络视听节目的传播秩序,国家新闻出版广电总局做出四点要求:
一、坚决禁止非法抓取、剪拼改编视听节目的行为。
二、加强网上片花、预告片等视听节目管理。
三、加强对各类节目接受冠名、赞助的管理。
四、严格落实属地管理责任。

通知原文如下:



评论