导读:日前,由中国农产品电商联盟、北京工商大学商业经济研究所、沁坤农产品商城联合主办的“2018年中国农产品电商高层研讨会暨《2018年中国农产品电商发展报告》发布会”在北京工商大学举行。北京工商大学洪涛教授于会上发布了《2018年中国农产品电商发展报告》,深度剖析总结2017年农产品电商发展现状和问题,展望了2018年中国农产品电商发展新趋势。
自2014年以来,洪涛教授每年主持发布一个农产品电商发展报告,先后发布了《2018年中国农产品电商发展报告》 、《2018年中国农产品冷链物流发展报告》,2018年3月17日,洪涛教授在中国粮油产业创新发展论坛上发布了《2017年中国粮油产业电子商务发展报告》。
洪涛教授认为,目前中国农业正处于转型“关键期”,既要种的好、养得好、加工好,还要卖得好、卖出好价钱,这样形成良性循环,促进种、养、加工的提升。2017年,我国农产品电子商务体系已形成包括网上农产品期货交易、网上农产品衍生品交易、大宗农产品电子交易、农产品网络零售交易等多种形式,逐渐形成了农产品电商的“金字塔”结构体系。
以下是报告原文全文:《2018年中国农产品电商发展报告》
2017年我国主要农产品再获得丰收,农产品总量达到211828.25万吨,再创历史新高。2017年我国粮食仍然超过6亿吨,连续5年超过6亿吨,是第二个高产年、“十四连丰”。如棉花、油料、肉类、禽蛋、水产品、蔬菜、水果主要农产品产量均居世界第一。当前是“供过于求”与“供不应求”同时存在,中国农业正处于转型“关键期”,既要种得好、养得好、加工好,还要卖得好、卖出好价钱,消费者得实惠,农民得收入;反过来,通过卖得好、卖出好价钱,促进种得好、养得好、加工好。
表1 2010-2017年我国农产品产量表(万吨)

我国农产品电子商务体系包括网上农产品期货交易、网上农产品衍生品交易、大宗农产品电子交易、农产品网络零售交易、实体企业O2O交易、农产品网上交易会等,即所谓农产品电商的“金字塔”(“Pyramids”)结构体系。

(一)网络期货交易
大连、郑州、上海三个期货市场农产品期货交易达到9.53亿手、交易额达到45.53万亿元。具体来说,郑州商品交易所1990年现货起步发展期货交易,现有粮食品种强麦、普麦、菜籽油、早籼稻、油菜籽、油菜粕、粳稻、晚籼、鲜苹果品种。大连商品交易所有玉米、玉米淀粉、黄豆一号、黄豆二号、豆粕、豆油、棕榈油、细木工板、中密度纤维板、鸡蛋品种。上海期货交易所现有天然橡胶期货品种。改革开放以来,中国期货交易所与其他国家不一样,均采取电子撮合交易的方式。中国期货市场先上了鸡蛋(2013年)、鲜苹果(2017年)两个生鲜农产品,特别是鲜苹果期货在全球也具有较大的影响。
(二)网络期权交易
大连、郑州两个期货市场农产品分别有期权交易品种豆粕、白糖,均采取网上撮合交易的方式。2017年交易512万手,交易额38.23亿元。
(三)大宗商品电子交易
大宗商品电子交易市场在整顿中得到发展,2017年我国各类大宗商品电子交易市场达到1969家,其中农产品电子交易市场来说是585家,占29.7%,包括农产品类市场417家、林产品类市场(含木材、纸浆等)59家、畜牧禽类市场(含肉类、禽蛋、草业等)45家、酒类产品市场39家、渔产品类市场25家。如生猪交易所、海洋商品交易中心、重庆咖啡交易中心、美菜、一亩田、沁坤等。实物交收额超过10万亿元。
(四)农产品批发市场的网上交易
2017年全国农产品批发市场在转型、升级、外迁中发展,许多城市的农产品批发市场在外迁动荡中发展,相对其他产品批发市场而言,农产品批发市场交易量、交易额仍然稳步发展,在农产品流通中发挥着主渠道的作用,大约占70%左右。近几年,如“深圳农产品”的网络交易市场、岳各庄农产品批发市场的网上交易正在发挥较大的作用。
如“深圳农产品”在深圳、北京、上海、天津、成都、西安、长沙、武汉等35个大中城市经营管理了50家综合批发市场和网上交易市场,形成国内最具规模的基于供应链管理的新型农产品流通生态圈,公司旗下批发市场农副产品年度总交易量超过3000万吨,年度总交易额超过1800亿元,约占全国规模以上批发市场交易总额的10%。其中广西糖网在国内外具有较大的影响。
如北京岳各庄批发市场食迅网2015年6月上线,是以实体批发市场为根据地的生鲜食材垂直电商平台。岳各庄批发市场的全部商户需要入驻到食迅网,入驻后可在线上与客户进行交易。食迅网为生鲜食材的交易搭配了仓储、配送服务 。与之前批发市场搭建的线上商城相比,食迅网已能实现自动化操作订单。每日晚24点,食迅网系统会将当日所有客户订单进行集中分类处理,通过平台系统将订单自动分配给相应匹配的商户。同时,商户可通过商户系统平台收到订单,并从市场食品安全检测后的货品中智能称重后完成对货品的出仓分拣,最终将货品安全高效、保质保量配送到相对应的客户手中。2017年,岳各庄批发市场的年销售量超100亿元,食迅网实际业务量占市场总交易额的比例尚不足1%,但食迅网交易额每年以3倍的增长速度发展。
2017年全国有4469个功能比较完备的大型农产品批发市场,其中13个国家级产地批发市场,30多个田头市场,2017年商务部、农业部等政府部门高度重视公益性农产品批发市场的建设,商务部确定了49家公益性农产品示范市场、21家公益性农产品示范(零售)市场。这些市场都在探索各种不同模式的网上交易。
(五)各类农产品网络零售
2017年我国各类农产品网络零售模式十分活跃,见如下表:

粮食及其他农产品各种网络零售模式创新
(六)农产品网下智能体验店和智能菜市场
1、生鲜智能店
2017年各类智能店纷纷开店。2017年盒马生鲜开出第25家门店,超级物种26家(至2018年2月36家)、永辉生鲜200家,此外还有京东7FRESH、苏宁小店、苏宁苏鲜生、每日优选体验店、京东到家体验店、美团生鲜体验店(“掌鱼[章鱼]生鲜”)、国美生鲜店、便利蜂店等。
阿里、京东、永辉、苏宁析零售超市计划表

2、生鲜无人店
2017年无人店纷纷开店。2017年阿里无人超市、京东X无人超市、苏宁Bui、EAT BOX怡食盒子、天虹商场WellGo, 缤纷盒子店、F5未来便利店、小麦铺、Take go、24爱购、小E微店、Amazon go、缤果盒子、淘咖啡、Moby、百鲜Go无人微超、智能微超神奇屋、每日优选便利购、供销总社的CO-OP MART(供销快闪店)、本来生活无人超市。其中有许多是无人超市、有些是无人便利店,生鲜占有一定的比例。
3、智慧农贸(菜)市场
许多智能菜市场采取互联网、移动网、物联网、大数据、云计算、区块链、各类人工智能的方式,对传统农贸市场进行改造,成效显著。智能菜市场是指运用科技手段,采集交易数据,通过“一云多端”智慧系统,实现农贸市场管理、服务和监管的信息网络化、工作规范化、管理现代化的网络平台。其特点表现为:使用能刷卡的智能电子秤进行交易结算、拥有先进的农残检测设备,拥有信息发布手段,能滚动发布检测信息、价格信息、供销信息等数据。
2017年我国智慧农贸市场在北京、杭州、长沙、温州、连云港、海口、合肥、郑州、青岛、漳州等地得到了探索性发展。如中菜联盟裕龙体验店就是智能农贸市场的探索,2017年中菜联盟网络科技有限公司与北京市顺义区市场管理中心签约60家菜市场智慧农贸改造工程,2017年中菜联盟裕龙智慧菜市场体验店开业。公司计划从北京市起步,力争2018年覆盖整个北京市,线下实体店总数达100家。如2017年9月8日,无锡人流量最大的朝阳农贸市场里100台电子智能秤正式启用。2017年11月29日,合肥市经过为期4个月的改造提升,原瑶海区胜利菜市“大换装”——瑶海区胜利智慧农贸市场建成并投入试运营,该市场依托“互联网+”模式正在全力打造全市首家智能化农贸服务平台,带给市民全新的购物体验。2017年12月杭州江干区钱江新城核心区首个智慧化农贸市场——定海农贸市场完成。有的农贸市场还可以远距离对市场人流、空气湿度、空气味道等进行监管。
2017年农产品智能店(市场)、无人店、无人仓、无人机、无人车配送、无现金结算等成为时尚风景。2017年9月25日齐齐哈尔国际冷链物流专列开通成为一个新亮点——“龙海号”冷链专列满载着齐齐哈尔地产圆葱出发,经历10天后运抵俄罗斯莫斯科,专列在抵达莫斯科后运载俄罗斯食品、酒类、肉制品等优质商品返回齐齐哈尔。
(一)2017年全国农产品电商基本数据
1、2017年我国农产品期货、期权网上交易7.89亿手,交易额达到40.88万亿元。
2、2017年我国大宗商品电子交易市场在整顿中得到发展,2017年我国各类农产品大宗商品电子交易市场达到1969家,其中农产品电子交易市场来说是585家,占29.7%,包括农产品类市场417家、林产品类市场(含木材、纸浆等)59家、畜牧禽类市场(含肉类、禽蛋、草业等)45家、酒类产品市场39家、渔产品类市场25家。如沁坤现货电子交易、生猪交易所、海洋商品交易中心、重庆咖啡交易中心、美菜、一亩田等。2017年全国大宗农产品商品电子交收额预计超过10万亿元。
3、2017年我国农村网络零售额超过1.2万亿元,其中农产品的网络零售交易额占20%,预计达到2500亿元。农业部规划2020年我国农产品电商将达到8000亿元。

4、2017年我国生鲜农产品电商达到1391.3亿元,平均每年增长50%,预计2018年将超过1500亿元。2017年中国生鲜电商市场发展迅速,自2013年以来连续5年保持50%以上的增长速度,但呈现逐渐趋缓的态势。

5、2017年我国食材农产品电商得到迅速发展,交易额达到8000亿元。2012年以来,我国B2B食材供应平台产生,2014年以来食材农产品电商成为一种比较时尚的电商现象。
6、2017中国在线餐饮外卖市场规模突破2000亿元大关,2016年中国在线餐饮外卖市场规模达到1657亿元,增长率为36%。随着中国在线餐饮外卖市场的逐渐成熟,2018年在线餐饮外卖市场规模将有望突破2300亿元。

7、2017年商务部夏秋季农产品对接会,促成农产品销售11.6万吨,成交金额9.49亿元。2010-2017年中国网上粮食交易市场早稻交易会每年在江西省上饶市举行,至今已举行8年,共网上交易粮食34.1万吨,金额8.14亿余元,参会人数3400多人。
8、2017年全国淘宝村达到2118个,淘宝镇达到242个,其中在国家级贫困县有33个淘宝村,省级贫困县有近400个淘宝村。年销售额达到100万元的淘宝村网店达到1.1万家(2016年)。2017年淘宝村数超过100个有6个省份:浙江、广东、江苏、山东、福建、河了北。
(二)中国农产品网络零售消费市场分析
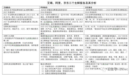
2018年1月,艾瑞发布《2018年中国生鲜电商行业消费洞察》,阿里发布《2018年餐桌消费潮流趋势报告》,京东发布《环球寻味进阶中国年——2018年生鲜年货消费报告》,本报告结合三个报告,同时还考虑到一些非生鲜类农产品,来分析中国农产品网络零售(特别是生鲜)消费市场。

1、进入网上网下融合、“六位一体”业态创新
2017年我国农产品网络零售进入网上网下融合发展、“六位一体”模式多样的时期,消费者而言更加注重品质和健康,由此标志着生鲜电商进入品质消费时代,由此生鲜电商也在转型升级,由旧电商进入新电商时期,新电商即网上与网下相融合,形成了综合性生鲜电商、垂直生鲜电商、O2O电商、智能店新业态、体验店、无人店“六位一体”的新时期。
(1)综合电商如京东生鲜、天猫生鲜;(2)垂直电商如天天果园、易果生鲜;(3)O2O电商如每日优选、京东到家;(4)智能电商如盒马鲜生、超级物种、7Fresh等;(5)无人商店如EAT BOX怡食盒子、天虹商场WellGo、缤果盒子店、F5未来便利店、小麦铺、Take go、24爱购;(6)体验店如世纪联华.鲸选、百联RISO、本来生活体验店、以及阿里、京东、乐村淘、沁坤等农村体验店。
2、主要消费群体
2017年统计,我国有近14亿人口,中等收入群体已经有4亿人左右。生鲜消费以一二线城市为主,受教育程度最高的年轻用户成为主力人群,中产阶级家庭为线上生鲜消费的主力,个人月收入在8000元以上的占43.6%。

近几年来,随着我国居民可支配收入增加,推动消费观念升级变迁,随着消费观念升级变迁,消费者不再满足于简单的必需品,对于生活品质提出了更高的要求,由此农产品的品质消费促进了农产品电商的发展,反过来农产品电商的发展促进了农产品品质消费的升级。
3、主要消费的品种
(1)如果还考虑坚果干货这一品类,应是农产品网络零售中最大的品类,此外米面油成为农产品电商的基础品类增长显著。以大米为例,在天猫网站上销售的米面油2015年、2016年、2017年逐年增加,其中泰国茉莉香米销售最好。
(2)2015-2017年在天猫网站上生鲜前5位分别是新鲜水果、海鲜(水产品)、生肉(肉制品)、蛋及蛋制品、新鲜蔬菜及蔬菜制品,随着素食群体增加,蔬菜及制品的增速最快。
3、生鲜农产品网络零售主要特点
(1)更新鲜概念,如新鲜的活龙虾、大闸蟹、牛奶受欢迎。其主要得益于现代科技,如HPP超高压冷榨技术使果汁、柳子水更新鲜;船冻技术使海鲜品更新鲜。
(2)更天然概念,如2015-2017年鳕鱼、散养蛋类、鸡肉等销售额增长较快。
(3)更营养概念,如2015-2017年丹麦、智利、挪威等地的三文鱼很受市场欢迎。橄榄油中小包装受欢迎,滋补干货很受欢迎,销售额较高的有宁夏枸杞、青海黑枸杞、中宁枸杞。草莓销售额较高,主要产秘鲁、智利、中国大陆;猕猴桃增长较快,主要是红心、黄心、绿心品种。
4、跨境生鲜电商增长快特点
从总体而言,进口生鲜快速增长,已进入寻常百姓家。从品类来说,品类已经多元化。市场上越来越多的品类涌现,满足消费者不同口味的需求。从产地来说,产地已经多元化。“一品多地”成为趋势,消费者足不出户可挑遍全球的生鲜。由一二线城市向三线城市,现在向四线城市发展。
江浙沪和广东是主要进口生鲜的主力消费地,而辽宁、山东等地增长强劲。2017年进口TOP10分别是芒果、车厘子/樱桃、橙、火龙果、奇异果/猕猴桃、牛油果、苹果、冻虾、牛排、榴莲。
2017年爆发性增长的品种有:蕃薯(越南)、青口贝(新西兰)、桔子(澳大利亚),此外鲽虫、扇贝、鱿鱼干、牛腩、西柚、龙利鱼、牛丸/肉串。
2015-2017年进口葡萄酒增长较快,主要进口地是法国、澳大利亚、西班牙、意大利、智利。
2015-2017年进口冻虾增长较快,阿根廷红虾销量最大。
2018年春节天猫进口生鲜增长达到300%,创历史新高。
5、特色农产品(2015-2017年)增长快的特点
TOP10是:阳澄湖大闸蟹、大连海参、广西百香果、蒲江猕猴桃、长岛海参、三亚菠萝蜜、烟台大樱桃、威海海参、秭归脐橙、平和馆溪蜜柚。
许多特色农产品走出大山,如昭通丑苹果、广西北流百香果、巴楚留香瓜等都是聚划算采取的营销方式走出来的。
天猫国际上包括诺优能、爱他美、惠氏、美素佳儿、美赞臣等26个知名品牌奶粉,正在逐步采用区块链溯源技术。这是中国首次将区块链技术应用在商品全球溯源,背后既有蚂蚁金服开放的技术,也有天猫国际、菜鸟网络、阿里健康的通力协作。
6、品牌农产品网销效果好
2017年是国家品牌战略的第一年,也是农业部品牌促进年,农产品品牌促销引起高度重视,如清远鸡2015-2017年大幅度增长,2017年通过品牌促销效果更好。朕的贡米采取国家博物馆联名+12大国产大米生产区+天猫平台推出,效果很好。针对消费者的需求,采取更便捷、更贴心、更个性、更迅速、更放心,如即食火锅、小包装牛腩等,很受市场青睐。
(一)政府出台“促进发展与加强监管”“双重政策”
因为我国农产品市场和电商进入到一个“发展期”,在发展时期需要促进发展和规范监管并重,在“引入期”以培育为主,在“成长期”以促进发展为主,现在中国农产品电商进入到一个新发展阶段,这一阶段以转型升级为主要内容。

一是2017年的中共中央国务院出台“一号文件”,首次将农村电商作为一个条目单独陈列出来,9条建议大致勾勒出了农村电商行业发展的未来方向:
促进新型农业经营主体、加工流通企业与电商企业全面对接融合,推动线上线下互动发展;加快建立健全适应农产品电商发展的标准体系;支持农产品电商平台和乡村电商服务站点建设;推动商贸、供销、邮政、电商互联互通,加强从村到乡镇的物流体系建设,实施快递下乡工程;深入实施电子商务进农村综合示范;鼓励地方规范发展电商产业园,聚集品牌推广、物流集散、人才培养、技术支持、质量安全等功能服务;全面实施信息进村入户工程,开展整省推进示范;完善全国农产品流通骨干网络,加快构建公益性农产品市场体系,加强农产品产地预冷等冷链物流基础设施网络建设,完善鲜活农产品直供直销体系;推进“互联网+”现代农业行动。
二是中央各政府主管部门出台相应的促进发展与加强监管的政策,如:
(1)商务部、中央网信办、国家发改委联合颁布《电子商务“十三五”发展规划纲要》,电商进农村综合示范县累计达到了756个,做到了边试点、边验收、边推广;
(2)2017年1月,国家发改委办公厅、中央网信办秘书局、商务部办公厅联合颁布《促进电子商务发展部际综合协调工作组工作制度及三年行动计划出台》,30余部委2016-2018年将展开分工,这里再次提到了农村电商的问题,坚持精准扶贫、精准脱贫的方针,以贫困县、贫困村和建档立库贫困户为重点,开展电商扶贫;
(3)2017年1月9日,清理整顿各类交易场所部际联席会议第三次会议召开,决定对各类交易场所进行清理整顿“回头看”;
(4)2017年1月11日国家工商总局出台的《网络购买商品七日无理由退货暂行办法》,2017年“3.15”实施,非常清晰地会加强管理;
(5)网络监管与示范发力,国家工商行政管理总局加强网络监管与服务示范区建设,在2016年上海长宁区建设网络监管与市场服务示范区建设的基础上,2017年国家工商行政管理总局先后在江苏宿迁、山东省临沂市、重庆市綦江区、福建省福州市、浙江金华、赣州+泰和等也启动网络监管与市场服务示范区建设。
(二)生鲜电商进一步活跃成为新亮点
1、冷链物流促进了中国农产品电商的发展
2017年我国冷链物流得到较快地发展,2017年我国农产品冷链物流总额达到4万亿元,同比增长17.6%,占全国物流总额252.8万亿元的1.58%,冷链物流总收入达到2400亿元,增长10%,冷链物流仓达到1.1937亿立方米,同比增长13.7%,约4775万吨,同比增长13.7%,冷藏车预计达到13.4万辆,全年增加1.9万辆,同比增长16.5%。在冷链物流的推动下,2017年我国生鲜电商交易额达到1391.3亿元,平均每年增长50%。
生鲜消费需求做倒逼冷链物流发展,生鲜电商潜在的巨大的市场需求对冷链物流发展具有拉动作用。冷链物流质量将得到提高,政府对冷链基础建设重点扶持,越来越多的冷链服务商将出现。冷链物流服务成本有望降低,生鲜电商行业发展带来的订单规模效应将会使冷链物流服务商的边际成本下降,从而形成正向循环。部分自建冷链物流将逐步开放,对于较为成熟的自建冷链物流将自建物流开放,成为第三方物流服务商,是提高效率、降低成本的一种方式。
2、线上非标农产品进一步实现品牌化
(4)消费升级推动商品品牌化。消费者购买生鲜对质量和品质更为重视,对体验有更高的要求,而价格已经不是最主要的消费决策因素。消费者生鲜购买观念的升级推动生鲜产品品牌化趋势,通过品牌的管理实现更严格的选品,供应链把控以及更创新的服务模式。
(2)生鲜产品标准化亟需品牌化。消费者追求更高的品质保障,生鲜产品需要经过严格标准化的分选、包装、和处理,确保商品的外观、口味都达到一定的标准。标准化的生鲜产品需要通过品牌传递给消费者,提升消费者依赖度,
(3)品牌化帮助实现差异化竞争。品牌把自身产品与其他产品区分开来,增大品牌的溢价的空间,增加消费者的忠诚度及粘性。比如产品可追溯、绿色、品质优良等等,另外,品牌故事的推广、各种营销方式的宣传,精细化运营等,都是打造优质生鲜品牌的关键。
3、场景化营销更为普遍,营销趋向内容化
消费不断升级、生鲜食品的“朝发夕食”能够满足消费者的诉求,他们需要在质量和体验上追求新的享受。
4、创新的消费体验将持续涌现
随着生鲜平台的不断创新,消费者线上购买生鲜更加便利,体验更加多元,生鲜电商平台供应链布局越来越深,线上线下融合更加紧密,场景化的消费需求日渐明显,成为生鲜电商未来发展的重要趋势。创造生鲜场景、一小时到达、即刻赔付等创新服务不断涌现,消费体验将不断地升级。
(三)农产品市场与电商生态圈、生态链发展
农村电商的发展逐渐形成相应的生态圈、生态链的发展态势,通过计算机、互联网、移动网、大数据、云计算、区块链、人机互动等现代新技术,将网站、平台与农业的产前、产中、产后联系起来,形成以平台和网站为中心的基地+农户+合作组织+厂商+农户的网上网下相互联动的生态圈、生态链关系,包括电商服务中心、电商园区、农户、合作社、加工企业、物流配送企业、金融保险机构等形成一个有机的联系。

(四)农产品电商卖实物,更卖服务与体验
农村电商以谁为核心,不是“下行”,而是“上行”,农产品上行是农村电商的“牛鼻子”,只有把它做好了,以农产品电商为中心,我国农村电商才有可持续的发展。总结各地的经验,我们发现,哪些地方农村电商做得好,都是以农产品电商为核心的,如农产品电商+旅游、农产品电商+农资、农产品电商+日用品、农产品电商+再生资源、农产品电商+食品安全、农产品电商+餐饮、农产品电商+休闲观光+娱乐等,只有这样才做好农村电商,这已成为一个大趋势。各地农村电商上行归纳起来,是“卖实物产品、卖服务、卖体验”,甚至将本地的物质文化遗产、非物质文化遗产也得到了开发。
(五)农商互联模式多样
2017年在“联产品、联设施、联标准、联数据、联市场”基础上,2017年各地将深化这一模式,2017年商务部与农业部签署了《关于深化农商协作大力发展农产品电子商务通知》。从10个方面加强农产品电子商务建设:
1、开展农产品电商出村试点。优先选择具备条件的深度贫困地区。试点县选择至少1个品种,加强农产品分等分级、加工包装、物流仓储、冷链等基础设施建设,实施农产品供应链管理,集中实现农产品商品化、品牌化、电商化,创新农产品电商销售机制和模式。
2、打造农产品电商供应链。各地要充分发挥“一村一品”、“一乡一业”的引导作用,立足农业生产的区位优势,以电商等市场需求为导向,依托益农信息社,带动新型农业经营主体和分散农户参与,积极引导当地农业生产的规模化、标准化,引进、培育一批适应电商发展的农业产业化龙头企业和专业运营公司。
3、推动农产品产销衔接。推动在大型社区试点设立农产品体验店、自提点和提货柜,加强与传统鲜活农产品零售渠道的合作,开展农场会员宅配、社区支持农业等模式探索,建立农产品社区直供系统。支持具备条件的新型农业经营主体、农产品加工流通企业与电子商务企业全面对接融合,以委托生产、订单农业等形式,建立长期稳定的产销关系。联合组织电商平台企业开展产销对接活动,重点推动“三品一标”、“一村一品”、特色农产品优势区产品上网销售。鼓励支持农产品批发市场发展电子商务。
4、实施农村电商百万带头人计划。加大人员培训和人才培养力度,充分发挥电子商务进农村综合示范和信息进村入户政策效用,积极利用农民手机应用技能培训、新型职业农民培育、农村实用人才带头人培训、返乡下乡人员创业创新培训等现有培训项目,对农民合作社成员、创业就业人员、电商转型的企业和政府部门人员等,开展电商理念、基础理论、技能技巧等不同层次的培训。要建立普及型公益性培训与提高型市场化培训相结合的可持续发展机制,有条件的地区可以建立专业的电商培训基地和师资队伍,开设网络公开培训课程。争取到2020年,电商示范县初步建立覆盖对象广泛、培训形式多样、服务支撑有力的电商培训体系,培训人员超过1000万人次,农村活跃网商超过100万个。
5、提高农产品网络上行的综合服务能力。进一步聚焦到农产品网络上行,建立和完善农产品供应链管理体系。鼓励电商示范县加大资金、技术、人才投入力度,充分发挥农村电商公共服务中心、益农信息社、行业组织、农民合作社、龙头企业和专业运营公司的作用。推动传统农业企业转变生产方式,提升产品设计能力,提高农产品的商品化率和电商销售比例。
6、强化农产品电子商务大数据发展应用。采取政府购买服务等方式,加强大数据技术应用,动态分析农村和农产品市场变化,帮助企业精准定位,推进个性化定制、柔性化生产。组织农产品电商出村试点县对本地农产品品类、质量、数量、上市时间、企业及其资质等进行摸底调查,与电子商务交易数据进行对接
7、大力培育农业农村品牌。依托优势企业、农民合作社联合社和行业协会打造区域特色品牌,引入电商要素改造提升传统名优品牌,把地方土特产和小品种做成带动农民增收的大产业。在特色农产品优势区、现代农业示范区、国家农产品质量安全县等建设工作中统筹推进品牌建设,鼓励电商企业加大宣传推广力度,支持地方共同培育一批认可度高的农业企业品牌和农产品品牌。鼓励农产品电商出村试点县集聚市场监管、食品卫生、质检等部门资源,支持龙头企业、农民合作社、家庭农场等新型农业经营主体、农户申请生产流通许可、注册商标、培育品牌等,简化相关程序,探索统一提供技术、设备支撑和场地条件等。
8、健全农产品质量安全检测和追溯体系。各地农业部门要加快建立完善布局合理、职能明确、功能齐全、运行高效的农产品质量安全检验检测体系。推动农产品质量安全检验检测机构和农业生产流通企业、新型农业经营主体、电商平台、追溯技术服务企业等加强合作,支持农产品电商出村试点县在农村电商公共服务中心、专业运营公司、龙头企业、农民合作社、农产品电商产业园区等地设立快速检测点,提供便捷高效的检测服务。加强生产、流通两个环节追溯工作衔接,加快推进国家农产品质量安全追溯管理信息平台建设,推动相关企业开展追溯服务,逐步建立“从田间到餐桌”的全过程可追溯体系。
9、开展农产品电子商务标准化试点。各地商务、农业主管部门应会同质检等部门,建立健全适应电商发展的农产品质量分级、采后处理、包装配送、产品追溯等标准体系,依托农产品电商出村试点县,以电商平台、龙头企业等为主体,就试点品种先总结制订企业标准、地方标准,再逐步形成行业标准和国家标准。以符合网络销售有关法规要求为目标,针对本地特色优质产品,按照产品形态、包装形式、运输仓储条件、相关业务流程等内容,明确技术要求和标准框架,完善标准化流通器具和操作规程,设计简便适用、易于操作的业务规程和操作准则。推动标准化程度较高的农产品探索开展网上现货交易、竞价拍卖等。
10、加强监测统计和调查研究。各级商务、农业部门要探索建立与电商企业的数据信息共享机制,建立健全农产品电子商务监测统计制度,及时发布运行信息。电商示范县要加强对县乡村三级电商服务体系和物流体系建设和运营情况的监测,充分发挥乡村站点的作用,做好线上数据与线下实际的比对,及时准确掌握本地网商数量、经营状况、发展规模等。组织开展农产品电子商务调查研究,及时解决存在的困难和问题,特别是要研究提出进一步推进电商扶贫的政策措施,大力推广在实践中创造出的好机制、好模式。联合认定一批农产品电子商务示范基地和示范企业。
(五)农产品电商扶贫进入“热点”发展期
全国电商进农村756个示范县中有67%是贫困县,许多贫困县都采取电商扶贫作为扶贫的一种方式,取得了较好的效果。阿里、京东、苏宁、供销E家、乐村淘、拚多多、沁坤等网站比较突出。2017年社交电商拼多多投入34亿元,帮助全国农户销售183.4万吨农货,催生9亿多笔扶贫订单;在730个国家级贫困县,扶持起4.8万商家,帮助农货搭上社交电商“高铁”,带动其年销售额增速超过310%。
2014-2017年电商进农村综合示范县及其比例

(六)农产品电商标准得到重视和推广
1、2017年我国冷链标准不断出台,国际标准得到广泛地应用。冷库方面,产地冷库建设增多,冷藏库、保鲜库、气调库体量将有所增加。冷藏车方面,新国标GB1589的出台对规范和推动冷藏车市场发展提供新动力。冷链物流体系也将逐步走向第三方服务。《中国冷链物流标准目录手册(2017)》中收集的标准目录为2017年6月30日以前发布的与冷链相关的国家标准、行业标准和地方标准193项。
2、至2017年,历时7年建立起现行的食品安全标准体系完成了对5000项食品标准的清理整合共审查修改了1293项标准,发布了1224项食品安全国家标准,这些标准大致包括8个方面:食品、食品添加剂、食品相关产品中的致病 性微生物、农药残留、兽药残留、生物毒素、重金属等物质的限量规定。我国成为唯一担任国际食品法典委员会食品添加剂、农药残留两个委员会主持国的发展中国家。
3、2017年11月国家标准委员会拟立项《农产品电子商务供应链质量控制规范》等36推荐性国家标准项目。2017年11月国内首个《鲜活农产品电子商务流通标准》在浙江杭州发布,该标准共制定了28类,包括蔬菜、水果、肉鱼蛋类和茶叶4大类,具体内容涉及质量基本要求、等级规格、安全检测、包装与标识、产品要求、贮藏保鲜和运输管理等方面。
(一)农产品电商加快转型升级步伐
当前我国承担农产品流通主渠道70%的农产品批发市场正转型升级外迁,我国农产品电商也在积极与实体经济融合并加快转型升级步伐,探讨多种网上与网下融合发展的路径和创新模式,以平台为核心的农产品供应链模式受到追捧。
(二)农产品电商冷链在示范中得到推广
商务部2018年1月公布了4个“农产品冷链流通标准化示范城市”:厦门市、成都市、潍坊市、烟台市。商务部公布了“农产品冷链流通标准化示范企业”(9家):山东中凯兴业贸易广场有限公司、山东喜地实业有限公司、家家悦集团股份有限公司、希杰荣庆物流供应链有限公司、山东宏大生姜市场有限公司、神州姜窖农业集团有限公司(原名称:潍坊艺德龙生态农业发展有限公司)、青海省三江集团商品储备有限责任公司、青海绿草源食品有限公司、新疆海联三邦投资有限公司。
(三)农产品电商将进一步规范发展
一是农产品市场的各种标准不断推出,从商品种养、采购、供应方式、市场运营与管理来说都会越来越规范、越来越标准化。随着标准的出台,2018年将以蔬菜、水果、肉鱼蛋类和茶叶为重点,对质量基本要求、等级规格、安全检测、包装与标识、产品要求、贮藏保鲜和运输管理等方面提出规范要求。
二是国家将加强农产品电商监管,如2018年1月1日起《网络餐饮服务食品安全监督管理办法》实施,这是史上最严的《食品安全法》和《网络食品安全违法行为查处办法》之后,国家对于网络餐饮服务食品安全的专门性规章,对于网络餐饮服务的监管、平台主体责任落实、入网餐饮商户和配送要求提出了更加明确的要求。目前,各地食品药品监管部门积极落实《办法》,适应新业态、运用新技术审慎监管。
(四)农产品电商将进一步智能化发展
许多农产品批发市场、菜市场、智能店、无人商店等将采用智能技术加快了提档升级的步伐,农产品的订单、采购、预冷、仓储、运输、配送、销售、退货、召回、包装回收等将更智能和规范。
(五)农产品电商将实现“五大融合发展”
1、内外贸融合发展。既做内贸,也做外贸,认真探索商品交易市场增加外贸功能的探索,不仅仅走出去,也包括引进来,还有在“一带一路”上发挥较大的作用。
2、网上网下融合发展。既要创新网下实体市场模式,也要创新网上市场的模式,并且做到网上与网下相融合发展,形成相互联动的关系。
3、硬件软件融合发展。过去商品交易市场的发展比较重视市场大楼的硬件建设,而较少市场的软件建设,市场软件建设不仅仅是建设博物馆、建设五A级旅游景点的建设,还包括市场制度、市场诚信体系、市场文化建设等。
4、围绕转型升级外迁融合发展。有步骤地将一些市场转型为其他业态,如零售、物流园区、体验市场等,各类市场要积极升级,用现代科技武装自己,外迁过程中也要转型、升级紧密融合起来。
5、农产品电商品牌的融合发展。在2017年品牌推进年,2018年农产品质量推进年的基础上,农产品电商将产品品牌、企业品牌、区域共用品牌融合发展,将农产品网上交易与网下交易融合发展,借鉴实体交易市场品牌建设经验,如培育品牌商户、引进品牌商品、提供品牌服务、提供品牌的管理,使中国农产品电商平台促进实体市场加快转型升级外迁的步伐。
(六)农产品电商国际化发展
当前中国农产品市场正在不断国际化,如中国农产品市场增加外贸功能,不仅“走出去”,也包括“引进来”,甘肃、四川、广西、齐齐哈尔等地开始了农产品中欧班列,甚至中欧冷链班列,中外农产品两个市场的联动频繁,促进了相互交流,满足两个市场需求。中国农产品电商国际化也正在加速,据阿里巴巴发布的《2018中国人新年俗报告》显示,天猫春节“照常买”数据统计,2018年春节期间,进口生鲜成交额同比2017年春节增长近300%,智利帝王蟹、波士顿大龙虾、新西兰长寿鱼、加拿大北极参、越南黑虎虾等上了百姓餐桌,智利车厘子订单同比增长超过400%。
(七)农产品电商功能化发展
我国农产品市场+互联网的各类市场,如超大型市场、大型市场、中型市场不仅仅具有交易功能,还具有信息功能、物配功能、供应链功能、支付结算及融资功能、网络金融的功能、外向型功能,有的还具有旅游功能等。
(八)农产品电商特色化发展
我国农产品市场+互联网只要有特色就会生存和发展,没有特色就没有生存和发展空间。传统地追求规模、数量、同质、低价等竞争方式已经不能够适应新农产品电商发展需要,网上网下一体化市场将更加理性选择竞争方式和发展路径。(文/北京工商大学教授 洪涛;编选:电子商务研究中心)


评论