广电总局近日正式发布《点播影院、点播院线管理规定》(以下简称《管理规定》),并宣布自2018年3月30日起正式实施。
2017年4月起,广电总局先后下发《关于规范点播影院、点播院线经营管理工作的通知》(以下简称《通知》)、《点播影院、点播院线管理暂行规定(征求意见稿)》(以下简称《暂行规定》)和《点播影院、点播院线管理规定》三部政策法规,不断促进点播影院、点播院线的规范化和市场化。
在去年4月的《通知》中,官方首次发声要将过往分散的点播影院,即我们熟知的私人影院纳入电影票房的统计渠道内。广电总局表示,将对点播院线以及点播影院发放相应的许可证并对其放映计费系统、放映设备以及放映片源做统一管理,其中对票务系统的对接和片源保护更是做出了极其明确的规定。
按照最新规定,点播影院是指电影院和流动放映活动场所之外,为观众观看自选影片提供放映服务经营活动的文化娱乐场所。同时,该规定对点播院线片源、资质等都做了进一步要求。

从出台的《规定》来看,官方有意让点播院线行业走向版权正规化、经营合法化,规范意图较为明显;这同时也是对点播院线身份的明确——区别于商业院线的补充定位。而随着行业规范的建立,也意味着点播影院行业在草莽圈地三年以后,将告别原始爆发阶段的灰暗运营迎来洗牌。
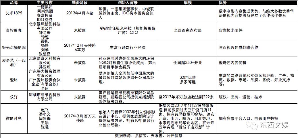
从已经布局点播院线的一线玩家来看,不管是占据内容优势的百视通极光影院,还是背靠极米硬件优势的青柠影咖,爱奇艺这样的视频独角兽巨头下沉布局,又或是IDG下重注的艾米1895,点播院线的竞争可以说只是刚刚开局。可以说,伴随着即将发放的点播院线牌照,入门门槛已初步建立完毕。

(来源于青柠影咖的加盟资料)
显然,点播影院即将迎来一波资源整合和快速扩张,其中,内容的壁垒和场景化的体验将在模式迭代过程中扮演关键的角色。
而在资本推动行业快速向上发展以后,在商业模式上最终还是要回归用户。
下为正文,欢迎批评指正。
重新设定点播院线的边界
自去年4月至今一年时间内,广电总局针对点播影院、点播院线已经连续发布了三条政策法规。随着相关规定的出台,点播影院、院线的边界也在不断被定义。
某种程度上,3月发布的《点播影院、点播院线管理规定》是在一定预期内对点播影院、院线的“定调”。总体而言,我们觉得《管理规定》中的以下三点值得关注,这三点将对点播影院的形态和商业模式产生深远影响,并一定程度上决定了商业模式的走向。
1. 纳入监管
明确国务院电影主管部门负责全国点播影院、点播院线电影放映、发行活动的监督管理工作。县级以上地方人民政府电影主管部门负责本行政区域内点播影院、点播院线电影放映、发行活动的监督管理工作;点播影院的经营收据需上报,将纳入电影票房统计。
这一方面是明确了监管部门,同时也明确了点播影院纳入监管背后自成的一套系统:技术标准、计费模式、分账模式。
2. 标准设定
标准的设定既包括点播影院,也包括点播院线的定义,背后对应的是管理体系的编织,同时也是对其行业位置的定位:
1)明确了点播影院的标准:单厅银幕宽度不超过6米、观众座位数不超过20个的产品形态。
这杜绝了点播影院无限制扩大影厅规模,与商业影院混淆的可能性,厘清了大小银幕之间的界限,令娱乐休闲性质的点播影院与追求电影放映效果的商业影院形成了差异化。一定程度上,“6米,20座”也决定了商业模式可延展的空间。
2)明确了点播院线的设立标准:合规的要求之外,省内点播院线所辖点播影院数量不少于30家,跨省点播院线所辖点播影院数量不少于60家等。
这意味着点播院线接下来会面临牌照的争夺,而这些规模上的要求仅仅只是入门门槛。而基于上述点播影院的定义,第一批牌照的发放料将与不会有传统院线的身影。短期内,政策会向点播院线运营方倾斜。
3.规范版权
《管理规定》中,点播院线对影片的发行只与电影院渠道平行,与任何其他渠道无关。强调点播院线必须要有与业务相适应的电影发行权。
这意味着,原则上最迟电影下档后,点播院线就能无缝对接电影的一轮播放,在发行时间上将有望领先网络视听版权、DVD等其他渠道。同时,影片数量成为了衡量点播院线竞争力、吸引力的一个重要指标,未来市场上能获得更多影片发行权的点播院线必将能吸引更多点播影院加盟。

点播院线的竞争刚刚开局
随着最新的《管理规定》落地,约九成以上的点播影院面临洗牌,市场竞争将走向10%的品牌运营商之间的竞争。而事先布局规范化运营的点播院线将成为稀缺资源,市场资源将进一步集中到拥有完整合规产业链的点播院线品牌手里。
回顾发现,点播影院从2014年开始野蛮生长,到2017年已经达到上万家规模,增长速度惊人。按照一家私人影院至少3个房间估算,银幕数或已在3万以上。然而,市场上多数的点播影院普遍存在以盗版资源放映、打监管擦边球的问题,这意味着行业洗牌已经不可避免。
私人影院之所以短时间内发展迅猛,主要在于点播影院的许多独特优势。相比传统电影院,点播院线可以提供更加私密、轻奢的观影体验,满足社交、商务等多元的个性化需求,另一方面,当下很多电影观众看一场电影所需时间成本多达4-5个小时,点播影院对场地要求较低,甚至在一些小区内均可建设,其便捷多元的放映渠道可大大压缩时间成本,且观影时间由用户自行确定,并不受限于影院排期。
目前,点播影院已经形成包括版权运营商、影院管理运营商、设备商这样相对成熟的产业链。点播影院领域的影院管理商包括极光点播影院、爱奇艺娱刻(原一起看)、爱沐、艾米1895、青柠影咖、微影时光等品牌,其中不少都已有资本的介入,且悄然完成产业链的组局。而据我们的产业链调研,在私人影院合法化、规范化的背后,传统院线方也正观望着这一形态。对于传统影院来说,在影城开辟出对空间需求不高的点播影院并不是难事。包括BAT巨头预计也不会缺席这一场景。

不过,基于前面官方对点播院线形态的定义以及“影片非同步”的要求,我们预计传统院线和点播院线不会形成正面竞争,点播影院每厅不超过20个座位,包时间、包影院,分的不是票房。这种关系有点类似超市和shopping mall,未来点播影院可能会在商业院线里面。
对这些点播院线运营方而言,行业壁垒建立之后,最终成败如何终究会落在公司自身运营和资本实力上来。而在商业模式上,下文我们也会提及已经出现两大分野。
点播院线两种商业模式的思考
作为一种新生形态,点播院线下一步将如何发展,它的商业模式又将有何不同,我们可以看到主流的两种观点:即内容为王和体验为王。
1)模式一:内容为王,第二院线
这种模式强调在“6M+20座”的场景下,最关键的是内容要做好,最终形成以内容为主导的第二院线,规模约在几百亿。
这个“第二院线”不仅可以承接热门影片下档后的二轮放映,并且可以为一些未上映的影片提供一个出口。
这类故事的想象力之一在于,与同质化的传统院线相比,点播院线从基因中就带有一定的分线的属性,目前风霆讯、爱奇艺、百视通、暴风、芒果、尚幕均已入局,最终可能形成内容优势的寡头。
不过,值得注意的是,影院内容本质上是多屏时代的一屏,风险在于多屏是“一鸡多吃”,点播影院看电影成本远高于其他屏幕,人越少,越有点播影院私密的优势。

2)模式二:场景化,体验为王
在这种模式下,点播影院的市场空间是以电影为入口,落点在区别于电影院的不同社交场景体验上。
通过大众点评上对点播院线的评论统计可以发现,吸引用户去私人影院的是其他消费,场景的社交远大于内容的功能,看电影已经成为次要的需求。而点播影院能更贴近不同群体的需要,满足“影迷活动”“朋友聚会”“情侣约会”等等不同群体的消费场景。而场景化后的收入结构重点自然不在票房。
可以看到的是,多家点播影院运营方已经就用户不同年龄群、门店地址进行不同产品线的开发。在这其中,考验的是运营者对用户的理解和运营的能力。
当然,最终的赢家可能是这两种模式的融合体,即既有版权的竞争优势,又能将场景体验做好。事实上,基于更好的场景体验已经有设备商跟进,比如imax已经推出私人影院产品线。
只是,如果两者兼具,面临的挑战将是成本居高不下导致的难以大规模复制,这种资本的取向显然对点播影院的开局带来一定影响。
可能的路径是,上述两种模式会在产业发展不同的阶段均有体现。但不论如何,在资本推动行业快速向上发展以后,最终经营者还是要站在用户的角度找落脚点。
本文为东西电影研究组根据自身研究和调研梳理,转载请联系东西文娱(微信号:EW-Entertainment)


评论