4月9日下午开始,一张关于“微视短视频项目说明书”的截图在社交网络流传。
说明中指出,由于近期抖音短视频的火爆,抢占了大量流量,腾讯决心加大力度投入微视内容建设,用大量补贴的方式批量引入优质的短视频内容原创者。

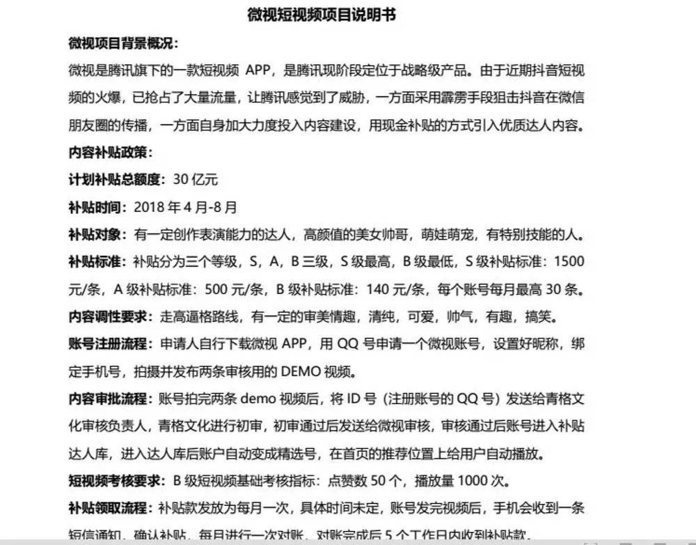
具体计划如下:从2018年4月开始,微视将拿出30亿元,以最高每条1500元的标准补贴创作者,持续5个月。补贴分为3个等级,S级补贴标准为1500元/条,A级补贴标准为500元/条,B级补贴标准为140元/条。每月发放一次。
这标志着腾讯微视追击抖音之战正式拉开帷幕。
早在3月24日,网络上就曾传出微信与QQ空间封杀抖音的消息,但腾讯将原因归结于微信朋友圈的防刷机制,过了阀值会有刷不到的情况出现,凌晨12点后则会自动恢复正常。QQ空间则给出“用户系统BUG”的解释,强调非官方行为。
但联想到今日微视的种种动作,腾讯一系列疑似“封杀”头条系产品的举动格外耐人寻味。

除了“封杀”,微视还找来了自家帮手。4月10日下午,腾讯内容开放平台发布回应称,企鹅号作为腾讯的内容开放平台,也在为腾讯微视提供优质的原创短视频内容。为此采取了严格的线下筛选合作机制,甄选全球的短视频内容原创作者以及MCN机构进行内容合作,将这些优质原创内容输出到腾讯微视中,同时补贴这些内容创作者和机构。
腾讯内容开放平台并未提及企鹅号计划补贴额度和具体的补贴机制,但在去年底的腾讯全球合作伙伴大会上,腾讯集团首席运营官任宇昕曾介绍,腾讯将打造全新的企鹅号,计划2018年投入100亿元人民币,服务图文资讯和短视频的创作者。该平台还提到,目前已有超过100个短视频原创内容创作机构与其取得联系及合作,单个达人账号最高月收入破12万元。
今年3月,腾讯董事局主席马化腾曾在两会期间表示,未来腾讯将持续探索发展短视频、直播等新型社交平台。
这或许是曾经沦为弃子的微视得以再度复活,并加以重视的原因。
据了解,微视最早于2013年9月上线,定位为8秒短视频分享社区,用户可以通过QQ、微信等方式登录;除了在其中分享拍摄的短视频之外,还可以将内容同步分享到微信好友、朋友圈等。不过,去年4月份,微视曾短暂的发布了下线通知。
2017年5月17日,iOS版的微视全新改版上线,并新增了10秒原创大片、音乐秀MV、对口型录制等多款功能,但数据上一只不温不火。
今年年初,微视新版本增加了“高能舞室”和“海量音乐”功能。4月5日,新上线安卓版本又推出了视频跟拍、歌词字幕、AI 美颜美型滤镜等三大功能。
可以看出,无论是从产品形态、功能,设计、还是内容上,微视都在竭力靠近抖音,但市场真的需要另一个抖音吗?



评论