文/陈思睿
2018年1月30日,南京市公布了《南京市“十三五”人口发展规划》,预计“十三五”期间,全市总人口将增加87万人左右,到2020年末全市总人口预计将达到910万人左右。“宁聚计划”实施3个月、落户新政执行1个月以来,日前,首次在南京办理就业登记并参保的大专及以上学历人数有6.9万人,其中外地大学生占八成以上。
人才的引入无疑对房地产有着重要的影响,学历和年轻的叠加,意味着未来强大的房屋购买力,非本地生人士更成为了优质的刚需一族。
纵观整个南京楼市,在各板块限价调控下,河西中限价4万5,河西南、南部新城、鼓楼滨江限价3万5,主城的房价普遍高于3万。目前南京主城的万元盘已然绝迹,传统的刚需阵地也渐渐发生着变化。
并且,去年南京有70多家楼盘收官,其中就包括了多家刚需项目。300万以下总价的普通住宅,正逐渐从南京各板块快速消失。面对居高不下的房价,刚需一族想要在南京购得房产,总的看来,仍是两江板块的选择空间较大。
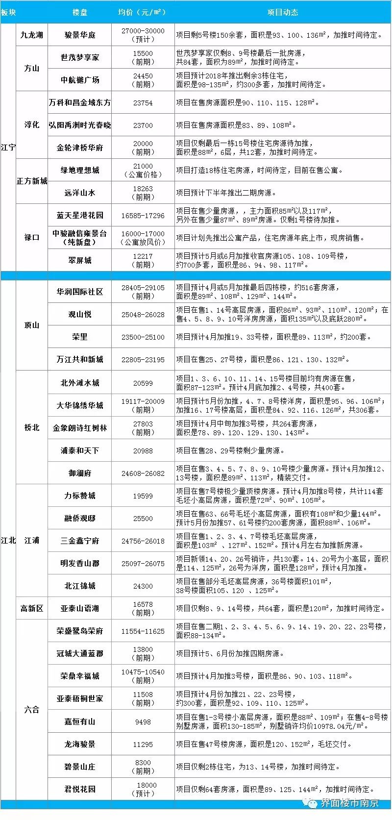
据界面楼市南京站统计,目前南京区域内总价300万以下的房源基本都分布在江宁和江北板块。
注:数据截止到4月16日

江宁:均价2万以下楼盘愈加稀少
江宁的百家湖、竹山路和九龙湖板块是主力改善板块,楼盘已经陆续收官。骏景华庭还剩最后一栋房源未加推,预计93㎡的小户型总价将在300万左右。
而方山大学城的世茂梦享家、中航樾广场已经一年多没有加推新房,剩余少量房源,综合前期均价和周边楼盘情况,考虑到限价政策,面积89-98㎡的后期总价预计在250-300万左右。
传统刚需阵地的江宁滨江已经无房可售,而江宁淳化成为刚需后路,万科和昌金域东方、弘阳禹洲时光春晓还有房在售,但房价“2”字开头的高起点,即使是90㎡左右的小户型,入市门槛也要200万左右。
远洋山水一期的最后三栋楼近期已经加推,均价1.81 -1.85万/㎡,二期房源最快下半年推出,据置业顾问透露,单价将破2万/㎡。

远洋山水一期房源进入收官阶段
江宁禄口目前房源均价尚未超过2万,但仅有蓝天星港花园在售少量房源,而翠屏城的700多套收官可能将延期到5或6月推出。近日区域内的纯新盘中骏融信雍景台公开售楼处,项目计划先开公寓产品,公寓放风均价在16000-17000万/㎡,住宅房源现房销售,将在年底上市。目前禄口的几幅地块地价在1.2-1.3万/㎡左右,上市时间非常遥远,未来这些地块一旦上市,房价或许会超过周边新房价格。

南京禄口新城中心区效果图
江北:刚需选择空间较大
江北总价200万左右的楼盘则分布在桥北、高新区和雨山路区域。江北核心区新房目前限价3万/㎡,据了解二手房成交价格在3-3.5万/㎡。区域内的华润国际社区将推出500多套收官房源,预计均价是28900元/㎡,华润国际社区的小户型89-108㎡总价在250-310万左右。纯新盘扬子江金茂悦和绿地海悦,精装房价目标是32000元/㎡,可见,江北核心区的新房买房门槛越来越高。

华润国际社区效果图
江浦板块的房价包容性很大,刚需和偏改善客群都可关注该区域。根据前期开盘情况统计,房源总价在140-400万之间,涵盖各种面积户型。而300万以下的楼盘,融侨观邸、三金鑫宁府、北江锦城目前有少量房源在售。明发香山郡近期新领3栋住宅销许,根据销许均价,其中最小的面积114㎡总价预计是290万左右。而区域内的力标赞城近期加推一栋房源,按照其在售的少量房源均价计算,预计总价在140万-200万之内。
桥北区域,结合前期房价,200 -250万可以考虑金象朗诗红树林和御澜府的小房型,据了解,金象朗诗红树林的加推3号楼的价格与前期基本一致。除了这两个楼盘以外,其余楼盘前期均价都在2万/㎡左右。桥北大盘北外滩水城,根据2月份均价考虑,总价200万以内可以买到其小户型的精装房。刚需一族在桥北的选择空间仍然较大。

而江北的高新区域仅剩亚泰山语湖还有34套房源,是南京主城寥寥可数的“1”字头房源板块,不过购买难度也是非常高。而在六合,根据现有楼盘的价格环境以及在售的房源均价来看,多数房源总价集中在150万以内。


评论