近期热议的“普陀山拟IPO”事件有了新进展。
“普陀山”将撤回IPO申请!
据中国证券报(ID:xhszzb)记者了解,中国证监会要求发行人撤回上市申请进行整改,并就名称使用、业务范围规范等方面是否符合《宗教事务条例》和《关于进一步治理佛教道教商业化问题的若干意见》精神取得相关管理部门明确意见。
从证监会网站公开的信息看,证监会2017年6月受理普陀山旅游发展股份有限公司首发申请后,即进入正常审核程序。2017年11月3日,国家宗教局、中宣部等12个部门发布《关于进一步治理佛教道教商业化问题的若干意见》(下称《意见》)后,证监会立即严格贯彻落实《宗教事务条例》和《意见》要求——
禁止发行人将佛教道教活动场所作为公司资产纳入上市主体,禁止将道教佛教活动场所的门票收入作为公司营业收入,不允许借用佛教道教名义进行商业炒作。

据中国证券报(ID:xhszzb)记者了解,此后证监会要求发行人撤回上市申请进行整改,并就名称使用、业务范围规范等方面是否符合《宗教事务条例》和《意见》精神取得相关管理部门明确意见。

目前,“普陀山”将撤回IPO申请。
“普陀山”拟上市引发社会热议

“普陀山”拟上市引发社会热议。中国佛教协会网站11日在“会务资讯”频道发布了署名为“奘真”的文章《谁在将佛教商业化?——普陀山上市的忧思》认为,普陀山“上市”有捆绑“佛教”上市之嫌,且有违国家刚刚出台的宗教法规和政策。

舟山市财政局官网4月12日发布消息称,舟山市国资委分管副主任11日召集产改等相关处室,专题听取普陀山旅游发展股份有限公司申报上市工作情况,认真梳理相关事宜,并就近日社会各界的关切进行了研究。
其中认为,上市资产纯属企业经营性资产,不涉及任何宗教资产,生产经营活动也不涉及任何宗教场所;如上市审核通过,在提交股票名称审核时,将充分考虑各方关切,不以“普陀山”作为股票名称。
“普陀山”是个怎样的企业?
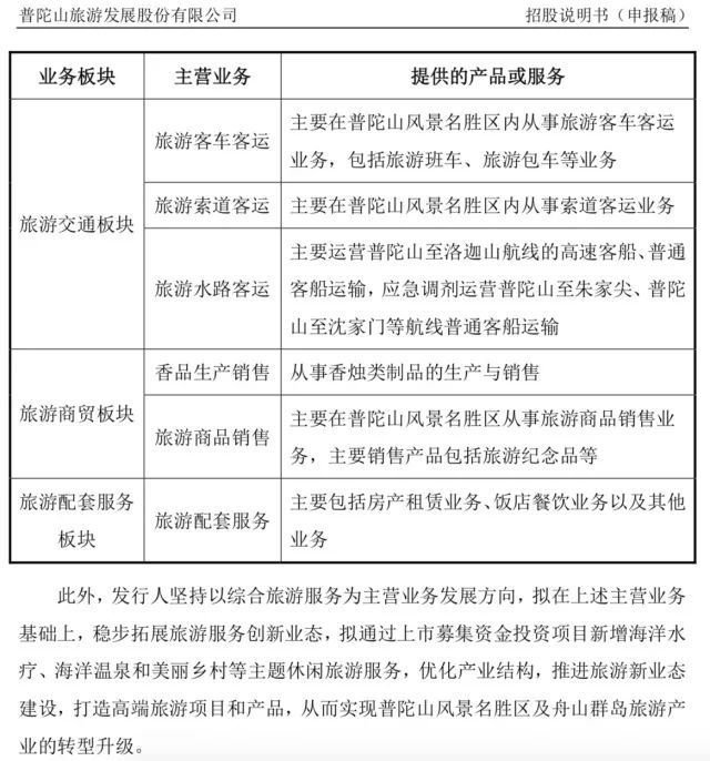
4月2日更新的“普陀山”招股说明书显示,其是一家综合性旅游服务企业。
主营业务:旅游客车客运、旅游索道客运、旅游水路客运、香品生产销售、旅游商品销售、旅游配套服务等业务。
主要经营区域:位于普陀山风景名胜区内。




评论