
文丨左岸 编辑 | 快刀
来源丨懂懂笔记
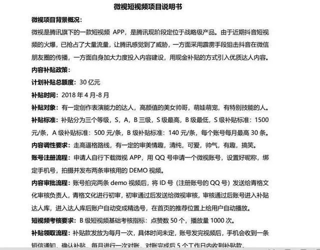
就在快手和火山小视频被央视点名的前一天,4月2日,复活半年的微视悄然发布了一次重大更新,推出了视频跟拍、歌词字幕、一键美颜三大新功能,并且打通QQ音乐曲库。与此同时,《微视短视频项目说明书》也遭到曝光,显示腾讯将拿出30亿补贴微视项目。有媒体报道称,这份补贴说明书已经不是最近的标准了,目前微视方面已经提高了相关的补贴标准,尚未完全确定。

不过,腾讯并没有将全部的赌注压在微视一个应用身上,流量巨大的微信也同样成为其另一个选择。
日前,微信公众号后台同样迎来重大改版。新版本的微信公众号将支持在多条图文推送中的任何位置,单独插入图片、视频、音频或图文内容。同时,视频内容有了更高的辨识度,推送视频的权限从 1 条增加到了 8 条——尤其是视频内容还能与图文、音频等同时推送。
腾讯的这一系列动作目的非常明显,趁机出手,斩获更多的市场份额。
你们先整改,我发力了

近一段时间,快手、火山小视频、抖音等短视频平台相继迎来的大规模监管。内涵段子被关停,部分头部短视频平台已经连续遭到央视以及各大官方媒体的点名批评。
于是,我们看到平台道歉,推出整改措施,下架大量视频,大量违规账号封禁、新用户暂停上传视频……而且为了避免麻烦,相关短视频平台还暂时关闭了评论功能。
其实不仅仅是短视频领域,几乎所有内容平台都遭遇强力监管,不少平台内容遭遇下架。而就在这个风口浪尖上,腾讯却选择发力短视频领域,祭出微视大规模补贴和微信公众号两大杀手锏,希望能够趁各大短视频平台都处在一定收缩状态时,夺取一定市场份额。
除了对环境变化的时机把握,微视在渠道方面的动作也是直奔“七寸”。
比如在前不久备受关注的锤子科技春季发布会上,微视就和锤子来了一次合作,成功的登上了老罗的PPT。

诚然,商业战场总是无巧不成书。在感叹腾讯此次发力之巧妙、力度之强劲之余,我们也不由得回想起马化腾此前表露的想法。

早在今年两会期间,马化腾就表露了自己发力短视频领域的想法,并强调:已经注意到短视频目前非常火,正在探索发展短视频、直播等新型社交平台。这番话语,当时就引起了外界对腾讯结合社交与短视频(直播)举措的猜想。
因为手握微信和QQ两大流量巨头的腾讯,从来都不需要为流量发愁。
目前,随着内容整顿的开始,在抢占曝光渠道的同时,腾讯也暂停了各个短视频APP在微信和QQ的外链播放,这其中就包括腾讯自家的微视。不过,在QQ空间的独立APP,微视已经获得极其靠前的位置,甚至要高于NOW直播,位列发现页第一的位置。

可以看到,为了刺激用户使用微视,除了在内容端发力之外,腾讯还将其与QQ等级挂钩,用户收看一定数量的微视内容将会得到一定奖励。这一切,似乎都已经是万事俱备了。
是否能够成功上位?
现在看来,一切外界因素都对腾讯方面非常有利,加上自身有钱、有流量,按说成功的几率很大。那么,微视真的能够趁着场中乱局成功上位吗?未必十拿九稳。这要从几个方面来分析。
最主要的问题是,这一次重新回归的微视,除了面对整个行业进行大整顿这一突发情况,其他的竞争环境跟整顿之前并无太大区别。
砸30亿?之前腾讯对微视也没有缺少过重金支持。2013年,腾讯正式推出微视入局短视频市场时,整个短视频行业还处于刚刚萌芽的状态,那时候正是开拓疆土的最好机会。不过,因为产品定位不明确,内容话题创作跟不上等原因,微视并没有成功。随后,腾讯放弃微视,投资快手也被外界认为是其放弃自主打造短视频应用的一个表示,这也非常符合腾讯一贯的风格,我自己做不成了就投资别人。

现在看到短视频行业的火爆,不死心的腾讯再度重启微视。不过,虽然整个短视频行业遭到了大力整治,但是基本格局早已定型,而且重获新生的微视相较被放弃之前,整体并没有那种翻天覆地的变化。
此次30亿巨额补贴砸进去,可能会为微视获得一定的用户增长,但是如何留住这部分被引流的用户是微视目前最重要的问题,毕竟之前微视被关停最重要的原因就是用户被引导进来之后发现没什么可以看得,很快又流失了,所以内容是非常重要的一环。腾讯方面显然也注意到了这一点,据悉目前微视已经签约了不少MCN机构,希望借助他们的高质量内容来留住用户。
但是,我们同样不能忽视一点是,在短视频领域几大玩家称霸的当下,用户的忠诚度是非常恐怖的。这一点大家从内涵段子被关停之后,段友们的大规模集体活动就可见一斑。更吊诡的是,微视就是段友们的战场之一。懂懂笔记观察发现,目前微视在各大应用商店的评论已经被各路段友攻陷,一星差评刷的飞起。
由此来看,想要从抖音、快手这一类应用手中抢夺用户并不容易,微视需要做的还很多。
就目前来看,现阶段的微视显然还没达到挑战头部应用的级别。对此,懂懂笔记还专门询问了一些短视频应用的重度用户,得到反馈往往都是,从目前来看,微视无论是从内容还是产品特点方面相比其他短视频应用都仍有一定差距。
【结束语】
回顾抖音和快手这一类短视频头部应用的崛起历程我们就会发现,短视频领域除了内容非常重要之外,产品特性的差异化也是非常重要的一个因素,以千人千面去迎合不同的用户群体的偏好,是快速崛起的最好方法。不过,现阶段的微视显然还是过于平庸了一点。
可以肯定的是,腾讯的重新入局,会让短视频这个本就变幻莫测的市场变得更加复杂。无论是趁火打劫也好,碰巧遇上也罢,现在的行业现状确实是为微视提供另一个很好的机会,能不能抓住这次机会就要看腾讯自己的了。


评论