
数字中国的建设如火如荼。在国家的大力支持和推动下,电子政务取得了较大进展。数据显示,2017年我国电子政务市场规模达2722亿元,同比增长16%,预计2018年将突破3000亿元。
本期的智能内参,我们推荐来自东方证券的电子政务行业调研报告,从近20年的产业演进出发,探讨新时代下电子政务的产品形态、创新技术以及行业格局等。如果想收藏本文的报告全文(东方证券:回顾电子政务二十年发展史:千亿级市场正迎来新一轮黄金发展期),可以在智东西(公众号:zhidxcom)回复关键词“nc246”下载。
以下为智能内参整理呈现的干货:

千亿级市场的拐点
我国电子政务起步于上世纪80年代末,经历30年发展历程,国内电子政务行业的发展共经历了四个阶段:
1、起步阶段:(1996-1999);

▲电子政务起步阶段:牵头单位、重点项目(三金工程)

▲电子政务起步阶段:牵头单位、重点项目(政府上网工程)
2、黄金发展阶段:国家信息化领导小组时期(2001-2007);

▲电子政务黄金发展期:牵头单位、重点项目(两网一站四库十二金)
3、创新探索阶段:工信部时期(2008-2014);

▲电子政务创新探索期:牵头单位、重点项目
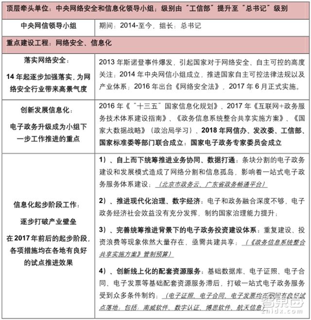
4、新一轮起步阶段:网信办时期(2014-2017)。

▲我国电子政务进入新一轮发展起步阶段
在夯实信息化基础、取得阶段性成果背景下,电子政务建设正由“单项应用”向“共享协同”的阶段进阶。东方证券认为在部委职能调整扫清障碍,政策支持打开空间的背景下,千亿级市场当前正迎来自上而下的拐点性变革,2018年电子政务行业“新一轮黄金发展期”的序幕即将拉开。
根据前瞻产业研究院数据,预计到2018年电子政务市场规模将突破3000亿元。

▲电子政务市场规模(单位:亿元)
一方面,IT技术的进步是电子政务行业发展的基石、新的业务需求是推动信息化建设加速的核心驱动力。随着大数据、云计算等新技术在众多标杆性系统中的逐步验证推广,当前新技术已经足够支撑政务信息化升级。
另一方面,顶层牵头机构的级别层次,决定了电子政务建设实施的落地进程。2014 年至今,在中央网络安全和信息化领导小组的推进下,电子政务行业已经来到了新一轮的起步阶段。

▲牵头单位级别决定电子政务建设实施的落地进程

现状:升级进行时

▲政务信息化建设模式滞后,产业发展遇到瓶颈
目前我国电子政务呈现区域发展不平衡、“纵强横弱”的问题,政务信息化建设已经滞后于新时代下政府部门的业务协同需求,部门和地区对电子政务的投资热情与应用效果之间的反差强烈,导致电子政务整体市场发展缺乏亮点。

▲我国电子政务发展阶段:处于共享协同阶段,积极实现应用深化
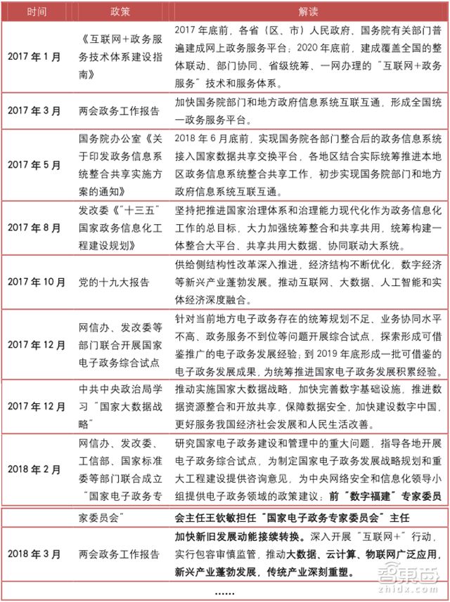
可喜的是,当前政策的密集发布,对上述部门之间的协同合作、预算审批等细节的诸多规范及推进。

▲电子政务、数字经济:一年多的时间里,政策充分铺垫
前期单项应用的架构所造成的“各自为政、条块分割、烟囱林立、信息孤岛”问题,将在当前时点以“大数据、大平台、大系统”的顶层架构所替代,我国电子政务建设已经从前期的“垂直应用阶段”逐步进阶为“共享协同阶段”。

▲部委改革落地带来政务信息化巨大的新增需求以及“业务协同、数据共享”的升级需求
与此同时,机构改革落地, 抑制政务信息系统建设及升级主要因素消除,机构之间的分拆合并以及职能方面的调整,将为带来政务信息化巨大的新增需求以及“业务协同、数据共享”的升级需求;同时创新政务信息化工作,将成为推进改革任务的重要抓手。

数字福建的启示
4月22日即将召开的“数字中国”建设峰会,更是以顶层的战略定位提出“以信息化驱动现代化,加快建设数字中国”。
当前福建省已经基本建立起具有特色的集约化、低成本、可共享和可持续的区域信息化发展模式,信息化已成为经济社会发展的强大驱动力,数字经济占福建省经济总量比重已超三分之一。

▲“十三五”数字福建专项规划滚动管理的重大项目(单位:亿元)
列入“十三五”数字福建专项规划的重大项目主要分为6类:基础设施、信息网络经济、政务信息化及信息惠民、大数据应用、智慧生态、网络信息安全;拟在十三五期间投入超过2700亿元。
当前“数字中国”的战略方针以及负责推进的组织架构与当年“数字福建”建设具有诸多相似性;“十三五”期间的数字福建建设,将实施大整合、大平台、大数据、大共享、大服务,充分释放大数据驱动创新发展、提高治理能力、创新公共服务的巨大潜能;打造成数字中国的名片。

产业生态重构
新时代(“共享协同阶段”)下互联网+政务服务的技术升级 、顶层架构、 投资及建设模式均将发生重要的变化。
技术方面将引入云计算、大数据、AI 等创新能力;投资模式已逐步由自建转为服务购买;顶层架构由单项应用的局部建设转为“大平台、大数据、大系统”的整体协同;建设模式由独自建设转为共享共用。
三大变化下,电子政务的产业生态合作发生质变。

▲电子政务行业产业链垂直的分工演进到生态共同体
电子政务厂商在面向G端客户的过程中,前期的项目建设思维将由转为运营服务思维,推动前期产品交付模式转向持续运营模式;同时面向电子政务行业合作方面,原有的大型系统集成时代背景下的单纯上下游点对点合作,已经不能满足政府用户的需求;在“大平台、大数据、大系统”的新架构需求下,政府需要电子政务厂商提供面向“业务协同、数据共享”情况下的一体化解决与服务能力。
在技术以及业务模式升级的背景下,企业及政府双方将共同围绕业务需要打造模式创新和变革。公司的交付方式变成共创和共享式的服务;双方关系逐渐变成了合伙人关系。
整个产业生态也在发生快速变化,过去的企业合作方式更多是链状的,有咨询服务商,有系统集成商,有平台软件商,有基础设施提供商,是一个链状的点对点的合作方式。而当前整个产业的生态,将变成多对多网状的关系,从过去产业链垂直的分工演进到“开放、协同、共赢”的生态共同体;IT产业生态重构和竞争格局转变目前已经非常明显。

行业集中度将提升

▲行业格局变化下,积极转型的大型总集成厂商与细分领域解决方案龙头厂商受益
“垂直应用阶段”逐步进阶为“共享协同阶段”的过程中,行业格局也将发生改变。
首先,转型明显的超大型总集厂商,生态地位将显著提升。
“大平台、大数据、大系统”的顶层架构将塑造新的产业生态,从过去的产业链垂直的分工升级至生态共同体;超大型总集厂商具备对各政府部门的业务理解以及系统卡位优势,在“互联网+政务服务”成功转型的情况下,其将在政务云/数据互联互通时代下,具备更强“业务协同、数据共享”的PAAS及DAAS平台型的优势;成为产业生态体系中的重要支撑,其产业价值将远高于过去的传统集成总包。
另外,各细分解决方案领域的龙头厂商 ,相对竞争优势将明显提升。
龙头厂商具备技术迭代及解决方案层面上的优势,将在新一轮技术创新的行业发展背景下取得重要优势。随着云计算、大数据、移动互联技术逐步推进至电子政务领域,原先已存在20年之久的信息化集成建设能力亟待较为全面的技术升级;当前技术以及解决方案能力分水岭愈发明显的背景下,各细分领域龙头厂商与地方性IT配套厂商竞争优势逐步明显,并且技术迭代能力的差距将持续扩大。

新时代下的电子政务
新世纪以来,我国电子政务经过“十五”启动、“十一五”全面建设、“十二五”转型发展,基本实现部门办公自动化、重点业务信息化、政府网站普及化。

▲我国政务信息化建设的重点工程
新时代下,跨部门、跨地区共建工程逐步成为政务信息化工程建设的主要形态,成为支撑“放管服”改革的重要平台,政务信息化迈入“集约整合、全面互联、协同共治、共享开放、安全可信”的新阶段,“大平台、大数据、大系统”成为较长一个时期指导政务信息化建设的发展蓝图。
未来,我国政务信息化建设的重点工程将主要分为三大领域:

▲“互联网+政务服务”的顶层架构四大组成部分
1、横向(架构重塑): 构建“互联网+政务服务”的一体化政务数据平台。
即依托统一的国家电子政务网络加快建设综合性公共基础设施平台,实现电子政务关键公共基础设施的统建共用,支撑政务业务协同和数据共享汇聚。

▲“互联网+政务服务”平台系统组成图
2、中间层:共建共享国家基础信息资源。
以国家基础信息库共建共享为推进抓手,打破信息壁垒和“数据孤岛”,逐步实现与业务信息以及社会大数据的关联汇聚,构建统一高效、互联互通、安全可靠的国家信息资源体系,打通各部门信息系统,推动信息跨部门跨层级共享共用,依托国家公共数据开放网站,加快推进基础信息资源向社会开放。

▲“互联网+政务服务”平台体系组成图
3、纵向(功能升级):协同共建纵横联动业务系统。
围绕“十三五”经济社会发展的重大任务,聚焦深化“放管服”改革的主要需求,推动各部门联合构建充分共享、协同治理、界限清晰、分工有序的大系统工程。比如:执政能力信息化(全国纪检监察信息系统、监督执纪问责信息平台等)、公共安全信息化(平安中国、自然灾害监测预警、环境事故应急处置等)。

▲“互联网+政务服务”平台的三大建设方式
新时代下,业务系统将支撑“十三五”经济社会发展的重大任务,业务系统升级主要围绕两大主线: 绕两大主线:单项业务系统应用的纵向深化,转为基于统一业务规范、数据标准的纵横联动;办公信息化转为数字化、智能化,支撑现代化治理以及生产力释放。
新时代下新需求驱动业务系统功能升级的案例:金税三期、公安大数据平台 ;未来诸多业务系统将围绕上述两大主线,进行建设升级、亦将带来巨大市场空间。

▲新时代下新需求驱动业务系统功能升级
智东西认为,在顶层牵头下,信息技术的发展将进一步推动政务升级,从而带来更加联动、高效的服务。眼下,正值新的电子政务黄金发展期,产业生态结构将发生质的变化,超大型总集厂商和各细分解决方案领域的龙头厂商将受益。


评论