
文|李晓丽
编辑|葛翠
存量园区能不能继续卖了?
这是2018开年以来园区人最大的心疾。园区界在《北京产业地产100天》一文里已经指出,能否继续销售需要园区跟所在各辖区沟通,之后的实施细则也是有各区制定。
但是,等待细则的路漫漫,百天已过,音信寥寥。
园区界了解到各区可能会因为产业重点分布不同,对于不同领域的产业项目审核严格程度会区别对待。
各区的产业布局到底怎么来?调控风向到底往哪里吹?
官方有耐心慢慢研究,占压大量资金的园区眼看就要粮草断供,青黄不接了。
不过,4月20日,一场官方解读,恰似一场及时雨。
北京市留学人员海淀创业园联合北京市中小企业公共服务平台共同承办的北京市高精尖产业政策宣讲会在中关村创业大厦举行。北京市经信委科技标准处仝海威处长从全市高精尖产业的发展思路、政策演进、内涵和选择依据、主要内容、发展目标、重点举措、发展理念和人才服务等方面,对10个产业的指导意见进行了详细解读。
其实早在此之前,官方已经在昌平、怀柔、丰台等区巡回做过解读。只不过,园区界从此次海淀留创园的宣讲会中拿到了独家资料。接下来,园区界就从十大高精尖宏观布局、细分指导以及高精尖企业入围标准这三个层面为大家一一解读。
一、图读北京十大高精尖产业布局思路
这份解读里有一张产业分布图可谓提前透露了“天机”。这张图里,北京官方对各区的产业分布有一个初步建议,未来是否按这张图执行,还需要各区充分协调商议。不过在正式产业划分出来之前,园区人们可以透过这张图来揣摩官方意图,提前为园区主题、招商方向进行把舵。

图:北京高精尖产业布局(建议收藏)
可能看完这张图,园区人还是觉得不够明确。在4月20日的这场官方政策里,针对用地政策的专项解读过程中,明确了入园项目的审核要求——必须符合北京要求的十大高精尖,而且对于每个区域的产业要求也有2个原则:
原则上每个高精尖产业最多在三个区布局发展;
原则上每个区最多布局发展三个高精尖产业。

那么这十大产业和各区至之间到底是什么关系?
园区界从官方解读资料中发现,“10+3”政策背后还隐藏着三城一基地以及几十个中心、园区等等大项目大计划。
提前预判精准度如何,这要看对政策意图的领会程度如何。
首先,园区人得明白北京官方的总体目标,目标一致,步调才会一致。
在这一阶段的产业调整中,北京总体定位是全国科技创新中心。通过产业调整,北京希望到2020年达到高精尖制造业9690亿以及高精尖服务业30130亿的产值。而且,高精尖产业和传统产业比重要调换,从2016年的4:6,转变为6:4。
那么,这产业调整要怎么落实?官方有明确解读:
产业转变往哪里集聚?重点园区
重点园区往哪里建设?主导产业
主导产业往哪里分布?创新型企业
站在园区人的角度看问题,这其实是给园区选址、园区转型和招商引资指了一条明路。
而且政府整体的工作思路也有一个转变,落实到园区层面也是一样,过去简单粗暴的给钱给政策的工作方式要转变了,过去从全国乃至全球各地招引企业方式也要向自我培育转变了。
这十大产业不可能个个抓,站在园区角度应该怎么选呢?
首先要明白这十大产业之间的关系:
要占据产业地位的是:人工智能和集成电路。人工智能产业具有先发优势,有望实现全球领跑;集成电路产业正在积蓄发展动能,处于跟跑至并跑阶段。
作为产业基础的是:支柱性产业——软件和信息服务产业,以及潜力产业——医药健康产业和新能源智能汽车产业。
产业结构调整的有:制造业的智能装备产业、新材料产业;科技服务业;二三产融合的新一代信息技术产业、节能环保产业。

(图:十大高精尖产业战略地位)
在资金保障层面,除了有百亿级基金配套,北京还将研究出台《创新型企业培育壮大三年行动计划》、《北京市新兴行业登记指导目录》;并形成高精尖企业登记注册正面清单。
二、详解十大高精尖产业具体布局
十大高精尖产业怎么落地? “三城一区”规划编制是顶层引领。
三城指的是中关村科学城、未来科学城、怀柔科学城,一区指的是创新型产业集群和示范区。
除了这“三城一区”,园区界粗略算了一下,还有几十个大基地、中心大项目隐藏在“10+3”这系列政策里面。
接下来,园区界按产业挨个说起:
1、新一代信息技术产业:产值目标增长4000亿

在新一代信息技术产业板块下,官方要推动北京国际人工智能研究院的建设;支持公共开放计算平台、数据平台等基础设施建设。
对于转型轻资产服务的园区还要留意以下这些点:在推动人工智能与行业应用深度融合方面,北京要面向智慧城市、智慧交通等领域,培育技术能力强、服务水平高、带动能力强的龙头企业;鼓励人工智能企业面向城市管理、金融等领域推出用户画像、视频检测等可嵌入、轻量级智能服务。
在形成大数据创新业态上,北京要打造京津冀大数据综合试验区。具体的支撑就是要推动“中国数坝”云计算产业基地建设;推动京津冀大数据综合试验区应用感知体验中心平稳运行;建设面向津冀、辐射全国的工业云和工业大数据服务平台。
在云生态方面,北京可以说下了重注。官方对于这个板块的认知是这样的:北京是全国云计算产业的先行者,但在服务器硬件、云计算软件平台和应用方面与国际先进水平还存在一定差距。接下来的产业布局里,北京要打造“祥云工程”3.0,要形成医疗云、交通云、教育云、金融云等行业“云生态”。
在提升网络空间安全话语权方面,北京还要建设一个中心两大工程和一个园区。一个中心指的是基础软件产业创新中心,两大工程指基础工业软件创新工程、高端可信计算系统创新工程,园区是指国家网络安全产业示范园区。目前北京市已经与工信部联合启动建设国家网络安全产业园。
2、集成电路产业:产值目标1000亿

中国的工艺和国际差在哪呢?官方指出中芯国际量产工艺为28纳米,与全球先进的7纳米、14纳米还存在一定差距。
下一步北京将集中资源重点投入,实施“核心企业-关键领域-重点产品”突破战略。
平台建设方面,北京要建设世界一流的国家级集成电路创新平台;在核心技术突破方面,每年滚动支持3至5家骨干设计企业在创新技术领域增加研发投入,鼓励企业积极参与国家科技计划和重大项目,鼓励骨干企业建设海外研发基地,与海外企业或研发机构开展多层次合作;建立集成电路设计产业服务体系,完善中关村集成电路设计园等公共服务平台功能。
3、医药健康产产业:产值目标突破1000亿
2017年,生物医药产业产值突破1000亿元,增速达18%,是去年北京增速最快的产业。目前北京生物医药产业的总体架构如图所示:

在这个产业领域,北京将推动药物研发由“跟跑”向“并跑”、领跑升级。
北京要支持国际顶尖研发机构、跨国医药企业研发中心在京落户,鼓励北京市科研机构和企业联合创建一批达到国际领先水平的开放实验室和创新中心。支持医药创业孵化器、实验动物服务平台、医学工程转化中心等建设、提高中试、工程化实验、规模化试生产能力。
同时,要面向产业重大关键技术问题,加快创建一批医疗产业创新中心、企业技术中心、高精尖设计中心等创新载体。还要重点打造10至20个医药智能化生产车间。实施医药健康领域绿色工业园区创建示范工程。加快“北京.沧州渤海新区生物医药产业园”等合作共建园区建设。
4、智能装备产业:产值目标1700亿

在中国制造2025战略中,发展智能装备产业是核心任务。目前产值已经超过1200亿,但我国80%的集成电路芯片制造装备、40%的大型石化装备、70%的汽车制造关键设备、先进集约化农业装备依靠进口。
不过北京智能装备产额有发展基础较好,发明专利拥有量是全国排名第二。
到2020年,在智能机器人、增材制造、智能制造解决方案等领域形成5到7家产业创新中心和产业公共平台。打造全国高端装备产业创新示范区和系统解决方案策源地。
在智能制造装备方面,我国是世界第一大工业机器人进口国,市场进口份额全球最高。北京在人机交互、工业设计方面累积了一定技术优势,但在减速器、控制器等关键材料和关键控制领域,还有很大提升空间。
接下来,北京将在高档数控机床、智能机器人、增城制造装备、智能传感与控制装备、智能检测与装配装备、智能物流与仓储、智能制造系统集成这8个细分领域重点投入,还发展高档数控机床和五轴加工中心、复杂结构件数控加工中心等等。
具体如图所示:

5、节能环保产业:产值目标2850亿

北京鼓励重点企业、工业园区开展多种形式的环境污染第三方治理试点;鼓励企业建设工程技术研究中心等创新机构;结合北京城市副中心、新机场、2022年冬奥会和冬残奥会场馆建设,促进节能环保技术、产品和服务示范应用。
同时,北京还要全面推行绿色办公,完善政府优先采购和强制采购制度,扩大政府采购节能环保产品范围,到2020年政府绿色采购比例达到90%以上。
6、软件和信息服务业:产值目标1万亿

目前北京软件和信息服务业产值已经完成8752.1亿。未来,面向国家重大战略需求,解决“缺芯少魂”问题,北京要建设软件“强基”工程;推动基础软件先进制造创新中心建设,大力发展面向新型智能硬件的基础软件平台;鼓励龙头企业建设基础共性软件平台、新型工业app库和工业app共享交易平台构建工业技术软件体系。
以海淀区、朝阳区、通州区为软件产业主发展带,官方希望实现和其他区多点位协同发展,高水平规划建设国家网络安全产业园、虚拟现实产业园等专业园区和基地,形成产业链完备、生态环境互补、空间布局合理的“一带多点”发展新格局;引导企业在京津冀地区错位布局,加快京津冀大数据综合试验区建设;支持国际知名开源社区在北京建立分支机构;鼓励全球领先的跨国软件企业在京设立研发中心、扩大研发规模。
7、新能源智能汽车产业

作为潜力产业,官方没有指出未来的目标产值,不过目前北京该产业产值已突破300亿元。截至2017年底,北京累积推广新能源和清洁能源车辆20.8万辆,其中纯电动汽车17.1万辆,累计建成充电桩11.52万个。
在新能源整车方面,北京奔驰新能源等全球最先进生产工艺标准的新能源汽车生产基地已经规划建设;在动力电池方面形成了房山国能,顺义桑顿,大兴普莱德,亦庄宁德时代等一大批国内顶尖新能源电池项目,总计年产能接近20GWh。
北京还将继续建设亦庄、 顺义和房山三大新能源汽车产业基地,实现传统汽车与新能源汽车共平台开发及新能源汽车全新平台产品开发,推 动传统自主品牌汽车向智能网联化、电动化方向转型升级。
8、新材料产业

新材料同样是北京的潜力产业,没有指出目标产值,不过目前北京是全国重要的新材料产业集聚区。
这个产业的科技创新重点集聚在中关村科学城、怀柔科学城和未来科学城;产业承载主要聚集在顺义区、房山区、北京经济技术开发区。

在具体产业布局方面,北京鼓励未来科学城入驻企业围绕应用需求,联合科研机构共同开展新材料产品应用研究和示范应用。鼓励龙头企业在京设立企业总部及研发中心,以市场为导向,通过兼并重组,发展成为行业领先企业等。
9、人工智能产业:产值目标510亿

北京人工智能产业定位是,到2020年初步成为具有全球影响力的人工智能创新中心。
在产业引导方面,北京鼓励国外人工智能企业和科研机构在京设立基础研究院和研发中心。支持建立一批专业化、开放化的人工智能新型研发机构,建立跨区域人工智能创新资源服务平台等。

那么,这个产业主要由哪些园区承接呢?如图所示,主要是中关村科学城、怀柔科学城、经济技术开发区、中关村国家自主创新示范区和未来科学城。
10、科技服务业:产值目标1.6万亿
目前,北京在2016年科技服务业就已经已达1.15万亿,主要聚集在9个领域,如图所示:

接下来的重点是:将通过强化“硬科技”创业孵化服务,引导机构专业化发展,促进创新创业服务生态升级;鼓励创业孵化机构开展国际合作,推动创业孵化服务与实体经济紧密结合,为首都经济发展培育新增长点。
三、高精尖企业入围标准
对于政策落实期间处于等待状态的园区来说,除了销售难题,还有招商难题。原本招来的企业能不能过关,悬在心头,官方也一直没能给个明确的说法。
这次政策解读里其实对于哪些企业算是高精尖,说得也比较明白了。对于园区招商人员来说,照着这类企业去招引,方向准错不了。
什么企业算是高精尖?官方给出的标准有四个:研发投入高、产出效率高、技术水平高、成长速度快。

比如百度、小米、京东方、滴滴、美团、今日头条等等,这都属于典型高精尖企业。

1、研发投入高

百度,2017年研发投入是127亿,研发占比达到15.2%,研发投入强度在BAT里最高。
2、产出效率高

亦庄——全员劳动生产率达到42万元/人,是全北京市平均水平的两倍,单位土地总收入超过1亿元/公顷,全北京市开发区中最高。
小米,店面坪效达到27万元/平米/年,位居世界第二。
3、技术水平高

京东方,累积可使用专利数量超过5.5万件,位居全球业内前列;独有的ADSDS超硬屏技术成为世界三大显示屏技术标准之一,《2016全球创新报告》里京东方跻身半导体领域全球第二大创新公司,目前智能手机液晶显示屏市占率第一,平板电脑显示屏市占率第一,笔记本电脑液晶显示面板市占率第一。
4、成长速度快

滴滴、美团、今日头条快速成长为独角兽企业,他们是北京产业创新的新名片
在政策解读文件里,还有各细分产业的高精尖企业。
在新一代信息技术产业里战绩优势的有紫光展锐,京东方,小米;服务业代表企业有百度、神州数码、360、亚信、启明星辰、太极计算机公司。
在集成电路产业里,北京龙头代表企业有全球频射企业第二名的威讯联合,全球代工第四的中芯国际,国内设备企业第一的北方华创,全球NORFLASH芯片前三的兆易创新,国内智能卡企业前三的华大电子。
智能装备产业高精尖里的精雕科技、安川首钢、金风科技、国电联合动力、三一重工。
节能环保产业的领军企业和创新型企业分别是:北控税务、首创股份、换位集团、碧水源、神雾集团、雪迪龙、桑德环境、高能环境。
人工智能产业里的face++、地平线机器人、寒武纪、小米、搜狗、商汤科技、百度等等。
除了这些高精尖,北京今年将重点推动的重大项目有这几个:奔驰新能源汽车、百度深度学习平台、中芯国际14纳米产线、小米智能终端芯片、桑顿新能源电池等十个左右百亿量级投资的重大高精尖项目。
北京志之所在不只独角兽,而是千亿级航母企业。
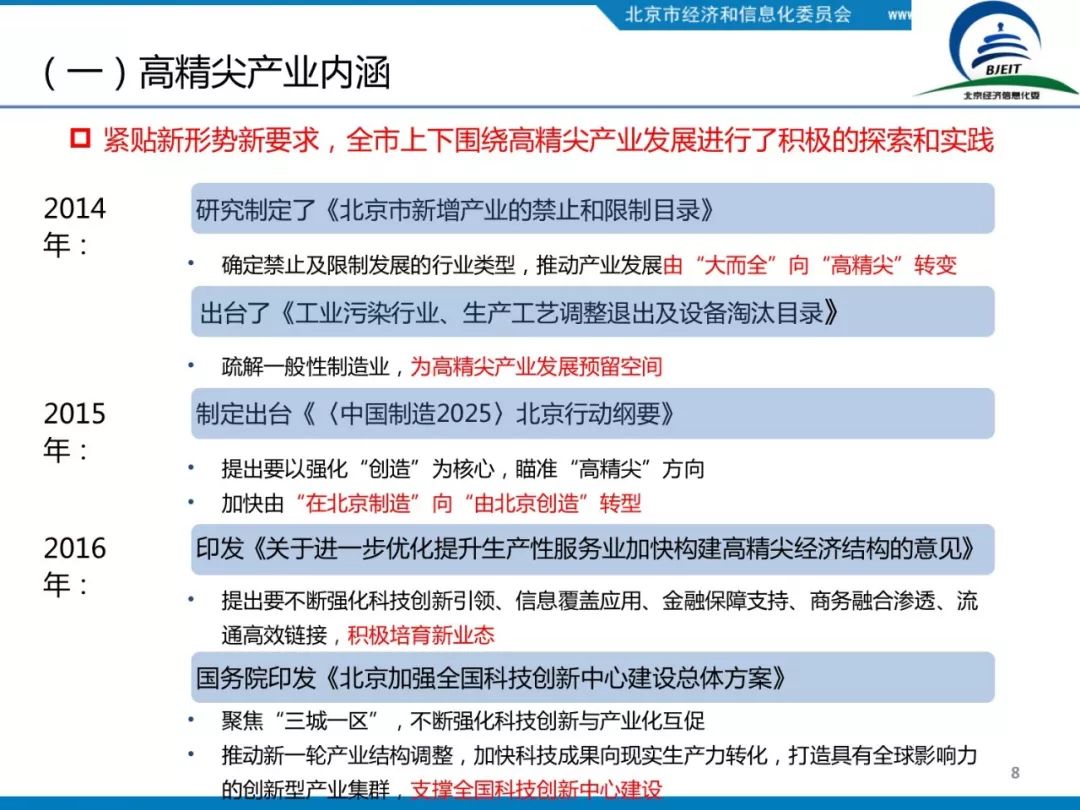
而这些早在此前出台的系列政策里有表达,只不过园区人没有串联起来体会其中的奥义。这也是官方解读人员在现场解释说为什么要再出“10+3”系列高精尖产业指导政策。那是因为,官方以为从2014年来发布的政策已经说得很明白了,但经过几年发展,发现下面并没有领会要义,索性直接发个更加直接具体的指导政策,于是就有了去年底的这“10+3”。
所以对于园区人来说,除了研读新政,挺有必要把之前的政策也翻出了研究透彻。

(图:北京此前出台的系列产业调整政策)
全部看下来,这几十个大项目,几十个标杆企业,万亿级的产业布局,还在纠结房子能不能卖的园区人,还在苦恼项目能不能过审的招商人,看完这些你对开展后面的工作有点思路了吗?(完)
作者微信号:13520830818


评论