作者:易可
上映短短三天揽下近8亿票房,但《后来的我们》这几天可谓经历了冰火两重天。好成绩还来不及庆祝,一场规模前所未有的退票事件,将这部影片推向了风口浪尖。

这部聚焦北漂男女爱情以及亲情的影片,在上映前已经表现出了惊人的潜力,第三方票务平台的想看人数破百万,映前预售破亿,而在4月28日首映日,即五一假期前的最后一天工作日,该片票房在上映7小时后便突破2亿,最终首日票房高达2.88亿。
但首映当天晚间,微博知名电影博主“电影票房”曝光了该片的大规模恶性退票情况,并随后粗略计算出《后来的我们》上映首日恶性退票金额可能高达2000万左右。一同流出的还有下面这张疑似此次操作的流程分析图。

从各地影城反馈的情况来看,影片出品方兼发行方猫眼是此次恶性退票事件的主要渠道,猫眼也因此迅速成为众矢之的。
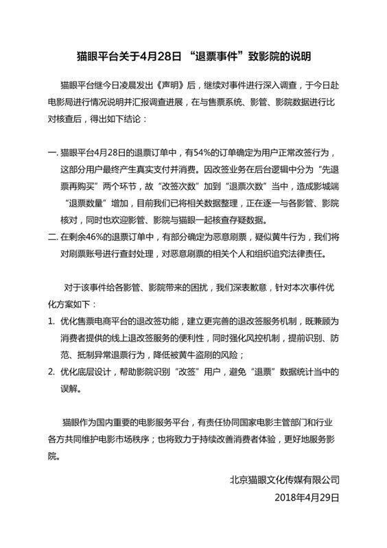
针对此事,猫眼先后发布了两个声明。

29日凌晨两点多,猫眼官微发布声明回应称,“截至4月28日23点,猫眼平台疑似恶意刷票并退票数量约38万张,涉及票房约1300万,占影片当日总票房2.8亿的4.6%。恶意刷票订单集中在19.9元等特惠票。”
同时,猫眼与淘票票都暂时关闭了退票功能。

29日,猫眼方面又在给影院发出的声明中表示,在4月28日的退票订单中,有54%属于用户正常改签行为,剩余46%退票订单,有部分确定为恶意刷票,疑似黄牛行为。
不过从数娱梦工厂(公众号D-entertainment)对各地影院的采访来看,这一说法遭到了普遍质疑。“现在根本没有黄牛党可以在全国开展这么大规模的倒票活动。”有资深影院管理人士表示。
此外,有媒体披露该片存在水军刷好评情况,但数娱梦工厂(公众号D-entertainment)观察后发现,该片可能也遭遇了水军的恶意差评。
影片在上映前曾经进行了大量全国路演,彼时收获了良好口碑,但在上映的短短一天内评分由最初的7分下滑至6.5分,目前已经下滑至6分。短时间内如此快速的分值回落,为该片增加了些许诡异,豆瓣也于29日当天关闭了该片的评分功能。
根据官方的《中国电影报》的消息,国家电影局已经初步认定该影片退票情况确有异常,具体问题尚待研判,若查明为不正当竞争或票房造假行为,将严肃处理。
而刘若英工作室也于今日(4月30日)晚间发表声明称,刘若英团队自28日开始持续与片方和发行方进行沟通,强烈希望找出问题所在、查清事实真相,并会积极配合相关部门查明真相,使影片早日回到更纯粹的电影讨论之中。
这部以强劲势头领跑五一档的影片,正在经历着一场暗潮涌动的生死劫。这背后涉及到的绝不仅是其票房表现,而其反映的可能是互联网时代影视行业更深层次的问题。
退票渠道集中于猫眼 票务平台已关闭退票功能
目前市场上对于此次恶意刷票的流程解释大概为,相关方为抢排片而做出不当操作,即自己大面积购入预售票,以预售票房数据吸引真实消费入场,造成影片非常火爆的情况进而绑架院线排片后,再于上映当日大批退票。
虽然截至目前只有黄牛被推向前台,但经过数娱梦工厂的采访,此次事件的矛头更多的指向猫眼。
数娱梦工厂(公众号D-entertainment)28日晚间向黑龙江、浙江、重庆、深圳、上海等多地影院管理者咨询后发现,此次《后来的我们》退票确实较为普遍,并且退票渠道以猫眼为主。
“虽然淘票票也有退票,但就比正常范围多一点,猫眼是高得太不正常了。”不少影城经理向数娱梦工厂表示。
以深圳一家影院《后来的我们》28日晚间7点的最新数据为例,此前影片的预售票房达到8370元,预售人次为279人,其中退票人次高达102人,退票3060元,退票率达到36.5%。

而“电影票房”披露的影院工作群对话则显示,28日当天,武汉万达所有影院的退票达到了4000多张,东莞万达所有影院的退票达到了2000多张。
据了解,仅万达方面已统计出超过9万张退票,其中淘票票平台有超过2万张,其他大部分退票渠道为猫眼。
而部分影城方面也相继做出了应急措施,拒绝退票或者对退票数量进行了限制。

猫眼在29日凌晨两点多以及29日晚间先后发表声明回应此事,其声称此次猫眼平台发生的约38万张退票订单,有大约21万张属于用户正常改签,剩余大概17万张中,部分确定为恶意刷票,疑似黄牛行为。

幕后黑手尚不得而知 但大概率不是黄牛
虽然真相目前尚有待调查,但围绕着该影片的种种疑虑,依然非常值得探讨——
第一,到底谁最有可能作恶?是身兼出品方、发行方且有条件做出类似大规模操作的猫眼、还是竞品平台或片方、亦或是被最先推出的黄牛?
第二,虚假票房到底有多少,真是传言中的2000万吗?
第三,先被爆出请了水军刷好评,但分数却快速直线下降,疑似遭恶意差评,《后来的我们》的对手,显然不止一方。
虽然目前猫眼嫌疑最大,但有部分业内人士认为,猫眼此举未免过于明目张胆,而且退票完全可以慢慢退出,而不用等到上映当天大规模抽身最终动静太大被发现。
对此,有影城经理向数娱梦工厂表达了自己的看法,“为什么非得等到当天才退?因为要冲首日票房成绩,之前春节档就有影片这么操作过。这里面水很深,必然有一部分是片方行为和购票平台行为,一部分是其他片方的倾轧,剩下很少一部分才是真正的观众退票。”
至于恶性退票系由黄牛所为的说法,则更加值得商榷。
一位影城方面的资深管理人士向数娱梦工厂分析,随着互联网购票平台的发展,黄牛的生存空间早已被大大压缩,如此大规模的集体退票行为,也必然需要大量资金和一定的组织性。
“2014年之前我曾经在某省会城市工作过多年,那时候该地段三家影城,横店、万达和星美,最多的时候足足养活了近300号黄牛,后来第三方垄断后,则各自换行业了,现在根本没有黄牛党可以在全国开展这么大规模的倒票活动。”
另一方面,事件发生后,有业内人士根据退票订单数量以及部分影院不同平台的退票比例,统计出4月28日出现恶意退票的票房金额可能高达2000万左右。
不过,该数据必然也存在一定水分,因为这里面也包含了真实的用户正常退票。猫眼在声明中也表示,在38万张退票订单中,有54%属于用户的正常改签行为。
一位影城经理在事件爆发后也向数娱梦工厂表示,“有些退票确实属于正常行为,毕竟这部电影的票房基数本身就很大,电影又有很多学生观影群体,而恰逢五一假期,消费地点由学校发生了变化。举个例子,我们有一家影城就开在大学城里面,今天的退票率就非常高。很简单,学生有的回家,有的出去旅游,很多离开学校。”
电影局介入调查 导演希望片方、发行方尽快查明真相
数娱梦工厂了解到,目前电影局已经介入到该事件的调查之中。日前电影局依据国家电影专资数据平台的数据,对近几日退票信息进行了分析,初步认定该影片退票情况确有异常,具体问题尚待研判。
根据《中国电影报》的报道,电影局有关负责人已于4月29日对影片出品方、发行方等相关人员进行了约谈,要求立即完善退票机制,认真查明存在的漏洞、进一步梳理情况、完善数据,形成书面报告报主管部门。
电影局相关负责人表示,电影主管部门坚决反对不正当竞争,反对任何票房造假的行为,决不允许任何扰乱电影市场、破坏市场秩序、损害电影产业整体利益和声誉的行为。对此一旦发现查明,将严肃处理。
今日(4月30日)晚间,事件发生后一直保持沉默的刘若英方面也发布声明表示,团队自28日开始持续与片方和发行方进行沟通,强烈希望找出问题所在、查清事实真相,并会积极配合相关部门查明真相,使影片早日回到更纯粹的电影讨论之中。

退票事件似乎并没有影响到《后来的我们》所受到的追捧。在一片争议声中,该片上映三日后一举拿下近8亿票房,全国排片从首日的45%一路上升为今日(4月30日)的50%,上座率也高于同期上映的《幕后玩家》和《战神纪》。

不过,该片的豆瓣口碑却呈现出了日渐下滑的状态。从开局的7分一路下滑至目前的6分,在短短3天内降低了1分。
数娱梦工厂注意到,在目前该片排名前20的热评中,仅有2个四星和1个三星,其他评价全部为一星和二星的差评,且不少言论中含有较为明显而偏激的针对导演和演员个人的人身攻击。
从影24年,刘若英与影视行业可谓渊源颇深。1995年出道之初便凭借《少女小渔》获得第40届亚太影展最佳女主角,多年来相继参演了《南京1937》、《夜奔》、《人间四月天》、《粉红女郎》和《天下无贼》等一系列影视剧以及话剧作品,并荣获过亚太影展最佳女主以及金像奖最佳女配、金马奖评审团特别大奖等电影奖项。
《后来的我们》作为刘若英的导演处女作,创作团队可以说集结了业内各个领域的佼佼者,摄影李屏宾的代表作包括《花样年华》《戏梦人生》《最好的时光》等,声音指导杜笃之则是侯孝贤的御用指导,剪辑师廖庆松则与台湾大部分重量级导演都合作过。
事实上,该片在前期路演阶段已经收获了大量好评,如今口碑却逐步陷入恶化,这似乎也是导演方面发声呼吁希望影片早日回到更纯粹的电影讨论中的重要原因。



评论