五一档电影市场本该是战火四起,没想到却因为《后来的我们》涉嫌“票房作假”而弄得一地鸡毛。如今票房已破6亿,口碑却接连下滑的《后来的我们》还能否达到猫眼平台先前预估的20亿票房?
“奶茶”情怀是否能打破争议尚未可知,小长假票房之争仍在持续,《幕后玩家》等一系列作品口碑逆袭持续发力,市场有望回归理性。《后来的我们》遭遇大规模退票
这几天,娱乐圈里最热门的事儿,要数《后来的我们》“退票门”事件,一度登上热搜榜第一位。
原本,五一小长假档期,国产电影市场竞争激烈,《后来的我们》《幕后玩家》《战神纪》《低压槽:欲望之城》《黄金花》打响票房之战。其中,《后来的我们》最被看好。作为刘若英导演的处女作,大打情怀牌,小清新预告片加上“前任”“北漂”等关键词进行情感攻势,似乎有意无意地打造又一款《前任3》,既有当红小生、小花演绎,也有知名监制张一白助阵,《后来的我们》刚一开拍就受到广泛关注。在上映前,猫眼上有91万人标记想看,预售票房1.2亿,成了五一档期一家独大。

4月28日,《后来的我们》首映日拿到50%排片比,近80%分账比,票房上更是表现不俗,首日票房2.8亿,这个数据堪称逼近好莱坞真人电影最高水平。作为一部中低成本的爱情题材电影,《后来的我们》从成绩上来看,无疑是亮眼的。
没想到的是,原本有望成为爆款,《后来的我们》却被曝出票房作假。“这一手空手套白狼,院线血亏,肯定是坐不住的。”业内人士表示,如果不是玩得太过,还真的发现不了。
退票事件成罗生门?
此次退票事件范围到底有多大?
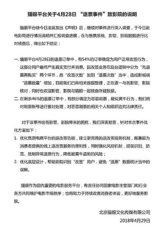
29日凌晨,出品兼发行方猫眼发布声明,称平台遭到了恶意刷票,退票数量约38万张,涉及约1300万元票房,且恶意刷票订单集中在19.9元等特惠票等,万达、猫眼等相关购票平台都陆续关闭了退票功能。有数据统计显示,这起退票行为涉及到约4000家影城。
其操作流程:预售场次开通后,片方开始大规模购入预售票,显得预售成绩很好,这样影城就会主动加排场次,再继续大规模购票,制造火爆和抢手现象,不过这容易使得真实观众买不到票,随后在上映日当天,在退票零手续费的情况下退票,而这时各大影院的场次已排定,无法更改,直接就“绑架”了影院场次。

目前,《后来的我们》豆瓣评分已经跌到6.0分,不过截止到第二日(4月29日)21:00,其票房已累计约5.37亿元,排片更是高达51%,票房占比在71%左右。关于这次集体退票事件背后的数据及行为仍在进一步调查中。
那么,谁才是此次“退票事件”背后的推手?
猫眼平台首当其冲成为被怀疑对象,这里主要有两方面原因,第一、平台退票最高。第二、猫眼是《后来的我们》出品方之一,还是宣传方、发行方,不仅动机足够,而且猫眼平台也有相应的实力操作这么大规模的退票。当然,“猫眼论”还有不少疑点,首先,猫眼平台应该不该这么冒险,用自己平台的声誉去“踩红线”,其次,退票的多数特价票,不符合票房刷高价票,快速拉升票房的逻辑。

而被推上风口浪尖的猫眼也在4月29日发布声明,坚称自己冤枉,已将数据移交主管部门处理,还暂时关闭了退票功能。将恶意刷票,归咎“疑似黄牛行为”。
那会不会是黄牛或者是猫眼的竞争对手干的?
“黄牛说就是背锅的。”反对者认为,此次退票事件规模之大,黄牛很难操作,换而言之,能做出这场营销事件的,国内平台、机构屈指可数,绝不是几个黄牛能办到的,此外,黄牛倒买倒卖要有足够的利润差额,目前曝出的特价票价格还是不符合黄牛的选择区间。

另外,据当晚统计,万达方面的9万张退票中,淘票票也占有2万。“做赔钱买卖,帮助竞争对手票房拉升,淘票票似乎嫌疑也不大。”网友表示,此次退票事件已然成为罗生门,恐怕要等待节后才有调查结果出现。
对此,电影局也表态,初步认定该影片退票情况确有异常,具体问题尚待研判。29日,电影局有关负责人已对影片出品方、发行方等相关人员进行了约谈,要求立即完善退票机制,认真查明存在的漏洞、进一步梳理情况、完善数据,形成书面报告报主管部门。
电影局相关负责人表示,无论哪一部影片,都应该以其影片质量去赢得观众喜爱。电影主管部门坚决反对不正当竞争,反对任何票房造假的行为,决不允许任何扰乱电影市场、破坏市场秩序、损害电影产业整体利益和声誉的行为。一旦发现查明票房作假,将严肃处理。
国内市场频频出现票房作假
票房作假这个事儿,其实并非第一次。
此前通过线下,已经出现过几次。有的片方给影院砸钱做幽灵场,刷高票房。片方砸钱,影院赚钱,自然没什么好争议的,这种“花钱买宣传”的方式也有着明显的缺陷,不够壕是真的没法玩儿。于是乎,又有了第二种造假方式,小鲜肉粉丝通过买票锁场,希望院线能够增加排片。但这种妨碍影院、院线赚钱的招立马就被破了——强势砍片,改成非黄金档。两三张票钱就想包场,似乎有点异想天开。
而互联网刷票,通过票务平台购买预售票,这种方式据说也曾玩过,但规模不大,没有引发轰动。像这次事件,可以称得上是一场标志性的了。
随着时代的发展,票务平台占据了影院9成以上的生意,成为导流的重要途径,说句不客气的话,影院几乎得靠着票务平台才有钱赚。这无疑放大了票务平台的权利,而为了增加用户体验,开设出的电影票退改签服务,最终酿出了苦果。
票房和口碑双造假的后果显而易见。一方面,院线经理不会再那么信任第三方售票平台提供的数据;另一方面,观众也不会再相信所谓的“口碑传播”。这将演变成一个没有赢家的局面。
呼吁立法严打“票房游戏”
“我不想在这里聊损失的问题,相信很多影院都很无奈!但是这个事情暴露出来的问题真心希望有关部门可以尽快出台相关政策!”不少影院经理们都难以理解这戏剧性的一幕,原本期待小长假的黑马,造成了巨大损失。
当然,也有不少人支持《后来的我们》,表示目前票房已过6亿,即便存在几千万的票房作假,也难掩它是一部好的作品。
如果没有先前的票房作假,《后来的我们》能否达到目前的票房,已然未可知。但毫无疑问,《后来的我们》排片量挤压了同期其他电影的票房空间。从口碑上来看,《后来的我们》也远不如《前任3》那样,引发共鸣。首先是人设上,有着导演太强的个人风格,难以获得广泛认同,此外,故事方面略显薄弱,PPT式对话鸡汤台词也是槽点满满。

相比之下,同期影片《幕后玩家》口碑逆袭,堪称诚意满满,整场电影看下来,就觉得题材新且反类型、剧本没大型bug、演员演技在线,《幕后玩家》已经是一部能及格甚至可以更好的悬疑片了。
还有在民族史诗中融入魔幻色彩的《战神纪》,以及唯一一部引进动画《玛丽与魔女之花》等。原本应该是战火燃起的五一却毁于一场“票房作假”的风波,让起跑线不再公平。
对此,《幕后玩家》和《战神记》也相继发表声明,《幕后玩家》出品方和发行方联合呼吁各方“咨询相关平台和出品发行方探寻(退票)真实原因”;《战神纪》撇清关系,同时透露公映前影片曾在“观影平台受到恶意抹黑”。
一时之间,众说纷纭。
究其根源,似乎线上票务平台垄断,既是运动员,又是裁判员的身份,才是引发此类事件的诱因。
即便曾立法“电影发行企业、电影院等应当如实统计电影销售收入,提供真实准确的统计数据,不得采取制造虚假交易、虚报瞒报销售收入等不正当手段,欺骗、误导观众,扰乱电影市场秩序。”
但保不齐有人顶风作案,上有政策下有对策,找个新花样,换个新套路,逮着机会就想来点“猫儿腻”。
关于电影票房的争议,不能使之成为“罗生门”,相关部门必须以“促进法”为武器,要独立自主地调查,不受外界和企业提供的数据资料的影响。同时要增加举报、监管渠道,从而保证这个市场的有序,给消费者一个交待。
中国电影市场,再不能只图眼前利益而忽略长远发展了。从这个意义上说,我们依法治理电影市场,不仅需要“促进法”,还需要具体的实施细则。而这个实施细则至少应当把操纵票房的手段类型明晰化,确定举报的方式和渠道,明确如何向社会公示有关部门监督调查和处罚的过程,以及在何种情况下由行政处罚转到司法裁决。
值得一提的是,目前作为“促进法”配套法规之一的《电影行政处罚裁量办法》正在制定之中。无疑,这是“以法治电影”又向前迈进的一大步,我们拭目以待。


评论