2017年以来,地方调控政策差异化明显,热点城市政策不断收紧,城市加大限购、限贷力度及各项市场交易监管措施频频出台,纷纷开启“限售”模式且范围不断扩大,一线城市、热点二线城市和环一线的三四线城市成为市场调控的重点目标。在此背景下,城市市场分化更加严重,一线城市成交同比腰斩,7成二线城市成交量同比降幅高达24%,但瑕不掩瑜,部分热点城市如杭州、南京、武汉、成都和重庆等依旧成交规模、房价、土地、豪宅等各方面创下新高,大多数项目一经开盘就短时售罄,市场屡屡陷入无房可售的窘境。
事实上,当前多数二线城市和热点三四线城市都面临严苛的调控政策,但“越限越买”丝毫没有阻挡购房者的投资热情,其发展的可持续性问题也成为市场关注的焦点,我们将围绕供、求两大维度,从成交、房价、土地、库存等多方面展开具体分析,判断未来市场供求关系,预测其市场发展前景。在这样的方法论基础上,我们通过对各城市市场具体表现,筛选出了当前市场火热的、极具代表性的五个城市——杭州、南京、武汉、成都、重庆作为分析样本。为何这些城市市场表现尤为出彩?未来供求关系将出现什么新变化?市场前景和风险点又有哪些?
城市市场动因分析
2016年以来,杭州、南京、武汉、成都、重庆五城楼市基本都呈现出量价齐升、库存下降的趋势,步入2017年虽然在调控政策的诸多限制下,成交规模有了些许回落,但房价依旧维持在高位,市场热度不减。这些区域的“大热”除了与城市基本面向好,投资驱动密不可分,更多的还是内外部多重因素共同作用的体现。首先,政策层面“越限越买”,购房者投资热情高涨;其次,各类规划政策利好,基础设施完善,周边城市的人口溢出效应显著;再次,受新城建设、旧城改造等影响,棚改货币化安置加速推进,带来增量购房需求。
1、限购、限贷频频升级倒逼恐慌需求,限价的巨大价差催生投资
2017年,整体调控政策不断加码,特别是“十九大”召开后,“房住不炒”的定位被再次明确,“因城施政”的调控思路也使得各能级城市分化显著,一线城市着重加强商办市场管理,二线城市限购政策持续扩容,更多三四线城市相继加入调控行列。而杭州、南京、武汉、成都都相继重启和升级了限购限贷,不断抑制投机炒作需求。

从限购层面来看,购房资格的门槛在不断提升,基本包含以下内容:限购区域扩容至远郊区域,增加或提高非本地户籍家庭社保缴存年限要求,本市户籍单身以及离异人士执行限购,并将二手房纳入限购范围等。以杭州为例,先是于2016年9月重启限购,发布《杭州部分区域实施限购政策》一文,宣布自9月19日起暂停向拥有1套及以上住房的非本市户籍居民家庭出售新建商品住房和二手住房。其后11月,限购升级,对不能提供自购房之日起前2年内在本市连续缴纳1年以上个人所得税或社会保险证明的非本市户籍居民家庭暂停出售新建商品住房和二手住房,且非本市户籍居民家庭不得通过补缴个人所得税或社会保险购买住房。2017年3月3日,杭州市住房保障和房产管理局发布《关于进一步调整住房限购措施的通知》,明确进一步调整住房限购政策,包括扩大限购实施范围(涵盖富阳区和大江东产业集聚区)、升级非本地户籍居民限购(购房资格调整为“自购房之日起前3年内在本市连续缴纳2年社保以上”)、增设本地户籍居民家庭限购(暂停对已拥有2套及以上住房的本市户籍居民家庭出售新建商品住房和二手住房)等措施。
从限贷层面来看,一线城市限贷政策异常严苛,二线城市限贷政策明显分化,武汉、成都的政策力度较为温和,基本上首套房首付不高于30%,二套房首付不高于50%。这主要源于前期中西部城市的库存量普遍较大,“去库存”一度是政策调控的主基调,若调控力度过猛会对目前逐渐转好的市场形成的打击过大,因此出台的调控新政基本偏向温和理性,旨在稳定楼市预期。与之形成鲜明对比的当属杭州、南京,因地处东南沿海长三角,区位优越,经济水平相对发达,因而备受投资者青睐,市场成交“高烧不退”,政府不得不执行严格的限贷政策,杭州认房又认贷,二套房首付超60%。南京则更为严苛,二套房有贷家庭首付多达80%,甚至高于一线城市。
限购限贷的层层升级,却出现“越限越买”的市场表现,一方面源于政策“末班车”效应,人们恐慌购房的情绪浓厚;另一方面,投资投机者对房价的乐观预期犹存,“二胎政策”的放开也刺激了部分改善型需求,从而对房价起到了推波助澜的作用。值得关注的是,虽然多数城市调控层面依旧严苛,但武汉、南京也相继出台了人才引进政策,以南京为例,2018年1月调整了人才落户政策,允许研究生以上学历及40岁以下的本科学历人才,以及持高级工及以上职业资格证书的技术、技能型人才先落户再就业,这也意味着其限购政策有了一定程度的松动,对于提升本地人口素质,构建稳定购房需求还是大有裨益。
2、规划利好、省会“光环”吸引人才集聚,承接外溢人口
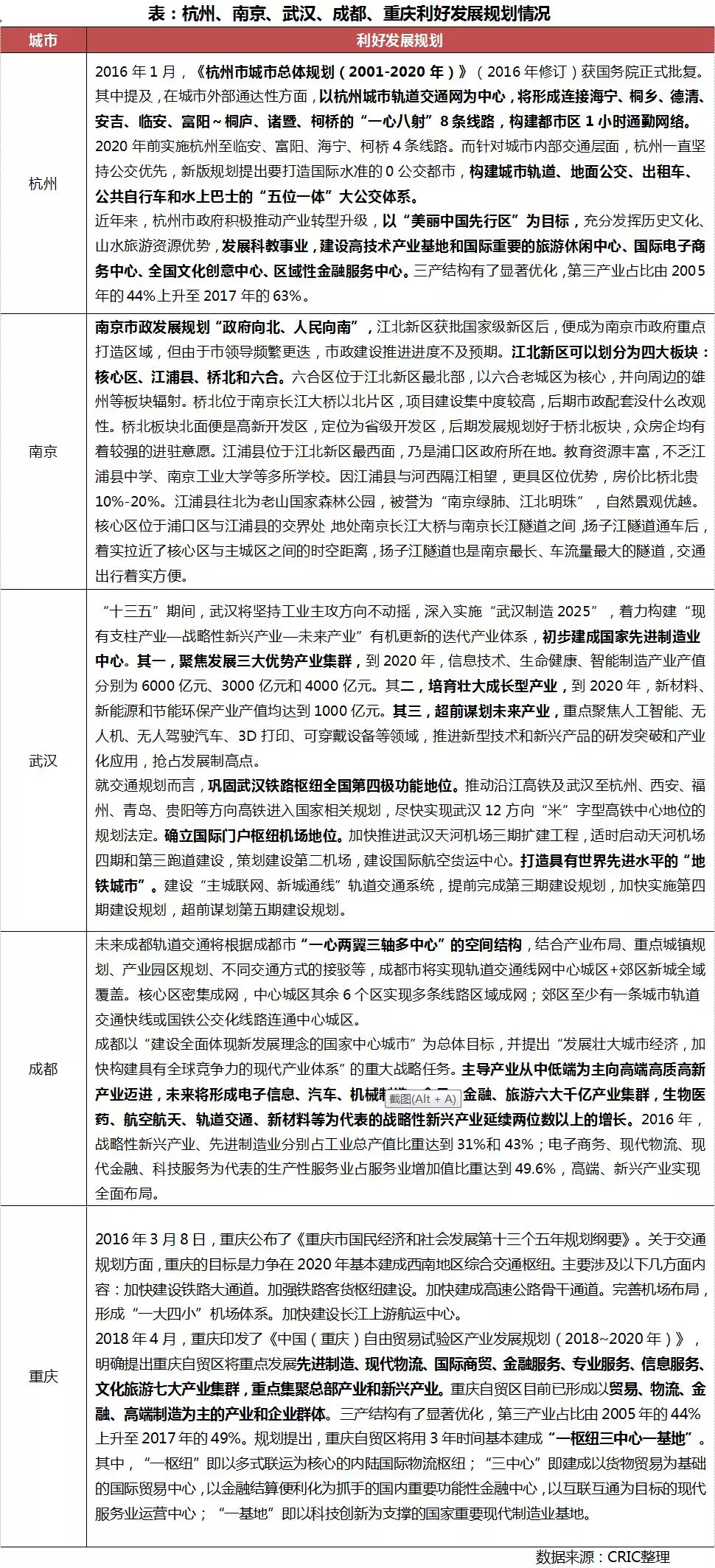
“十三五”规划以来,南京、杭州、武汉、成都、重庆纷纷提出了各自的城市发展策略,重大基础设施和各城城建规划频出,不断完善地铁、快速路等交通配套设施,这一系列举措对城市房地产市场也起到了一定的振奋作用。

以杭州为例,出台了《杭州市城市总体规划(2001-2020年)(2016年修订)》,确定的3334平方公里城市规划区范围内,实行城乡统一规划管理,并逐步扩展到新设立的富阳区。进一步加强与上海、宁波等周边城市的协调合作,切实发挥杭州市对浙江省以及长江三角洲南翼的引领带动作用。2016年G20峰会后,相关的基础设施建设和配套服务也在不断提速,在城市外部通达性方面,以杭州城市轨道交通网为中心,将形成连接海宁、桐乡、德清、安吉、临安、富阳~桐庐、诸暨、柯桥的“一心八射”8条线路,构建都市区1小时通勤网络。2020年前实施杭州至临安、富阳、海宁、柯桥4条线路。而针对城市内部交通层面,杭州一直坚持公交优先,新版规划提出要打造国际水准的公交都市,构建城市轨道、地面公交、出租车、公共自行车和水上巴士的“五位一体”大公交体系。此外,地铁建设一直备受关注,也是近期公共交通建设的重中之重,到2020年,将规划10条轨道交通线路,总长406.5千米,新增建设用地向地铁站点周边地区倾斜。
南京、杭州、武汉、成都、重庆基本都属于省会或直辖市,不仅可以吸纳省内和周边三四线城市的人口迁移,同时随着一线城市严苛调控政策的出台,也客观上挤压了部分客群转移至基本面较好的核心二线,比如上海外溢至杭州工作、购房,加之武汉、南京等城市均出台了较为优厚的人才引入策略,客观上也为当地房价构建了稳固的支撑。
3、杭州旧城改造货币化安置加速,成为房价攀升的有力推手
杭州楼市成交“大热”除了以上的共性原因外,还包括旧城改造、棚改货币化安置等因素的影响。2017年为杭州的拆迁大年,多区域的拆迁进程稳步推进,余杭区2017年全年拆迁总户数达到了1997户,拆迁面积达100.06万平米,根据余杭区17-19年城中村改造示意图显示,18年计划完成的拆迁量是17年的1.9倍,且明确货币化安置的比例不低于50%,预计将有1883户持币入市的拆迁户,尤其是良渚、五常、乔司等区域18年的拆迁量较大。此外,萧山公布三年拆迁计划,涉及60个城中村,17年已改造面积占比38%,18年预计拆迁户数环比下降19%,集中在城厢街道(萧山市区)、蜀山街道(南部卧城)、所前、宁围(钱江世纪城、新街、桥南)、闻堰等区域。
加强新城建设是杭州整体市政规划的重要品质,不仅有助于提升居民的居住品质,而且人性化的货币安置方式也为居民选房提供了更大的空间,包括了地段、楼层,品牌、物业等。毋庸置疑,以现有房价进行货币补偿,一定程度上也成为了杭州楼市的“无形推手”,持有现金的拆迁户往往会利用货币杠杆选择多套房源投资或自住,其他购房者也会“望风而动”,加剧“恐慌性”购房,部分热门楼盘甚至提出全款支付,同样难以缓解供求紧张的局面。

4、成渝房价持续低位,市场热度梯次传催生强烈价格洼地涨价预期
成都、重庆楼市此前一直处于“不愠不火”的状态,成交均价基本维持在7000元/平米左右,而之所以2017年同比涨幅均超20%与市场热度梯次传导密切相关。从国家统计局公布的70个大中城市房价数据看,自3月起房价就一直保持普遍持续上涨的趋势,截止去年12月房价环比上涨的城市有46个。
随着全国范围内主要城市及热点城市房价的大幅上涨,成都、重庆的房价洼地的资金流入效应也逐步显现,一方面东南部沿海城市的核心一二线城市面临限购、限贷持续升级的“窘境”,资产荒促使投资客开始将目光转向中部城市,市场热度逐步传导;另一方面,随着城市新城建设的推进,产业集聚效应,周边三四线城市的人口也开始逐步向省会和直辖市集聚,从而也为当地楼市成交“添了一把火”。成渝两地的房价收入比出现了稳步提升,成都由2015年5.87攀升至2017年的7.47,重庆则由2015年5.52攀升至2017年的6.16,基本仍处于合理的区间。值得关注的是,今年“两会”再次提及了关于成渝经济群一体化发展的规划要求,成都、重庆作为成渝经济群的核心城市,将在这波政策利好中迎来新一轮发展契机,而产业联动、城市融合也会为其提供源源不断的人口涌入,房价上升预期继续得到强化。 2
二线城市整体市场表现
1、成交:市场持续高热度,重庆、成都和武汉等稳居前三甲
2015年,受益于去库存新政持续发力,重庆、成都、武汉、杭州和南京等城市市场率先触底回升,成交快速上行。2016年,各线城市成交量全线回升,上述五城市场异常火爆,其成交量更是各自刷新历史新高。2017年,受制于调控政策持续高压,市场热度渐由一、二线城市向三四线城市梯次转移。各线城市成交量显著分化,一线城市近乎腰斩,二线城市涨跌互现,三四线城市持续火爆。其中,成都、武汉、杭州和南京成交量均有不同程度的回落,同比跌幅超20%。重庆调控政策相较宽松,成交量同比增长17%。整体而言,上述五城成交量依旧维持在较高水平,排名顺利跻身TOP20城市行列,重庆、成都和武汉更是高居前三甲。值得一提的是,2018年1季度五城市场依旧延续较高热度,新开盘项目去化表现优异,首开便告售罄的案例不在少数。以成都为例,一、二手房价格严重倒挂,日光盘比比皆是,房地产市场已然出现“无房可售”的窘境。

2、房价:杭州南京房价和杭成渝近两年房价涨幅高于二线均值
2015年以来,随着房地产市场持续转暖,杭州、南京、武汉、成都和重庆成交量持续高位运行,房价也是稳中有升。2017年,杭州、南京两市成交均价双双突破2万元/平方米,仅次于厦门,排名高居二线城市前三位。武汉、成都和重庆成交均价都在1万元/平方米左右,但房价显著提升,涨幅明显高于二线城市平均水平,成都房价上涨尤为迅速,2017年同比涨幅22%,今年1季度同比涨幅达32%,热点区域、板块房价已然实现翻番,市场热度可见一斑。受严格限价的影响,南京、武汉房价涨幅在2016年之后同比涨幅显著收窄,武汉房价运行平稳,涨幅略有不及二线城市平均水平,显示调控政策成效显著。


3、土地:5城供地规模连年维持低位,成渝高位减量且地价涨幅显著
2017年土地市场总供应面积虽有小幅抬升但仍处于低位运行状态,各城市政策因地制宜,根据不同区域的商品房消化周期进行不同的供地政策,避免高库存区域过度供应土地。但在调控力度持续保持高压的背景下,五个城市土地成交规模均略好于2016年但,武汉、重庆、成都的2017年成交建面总量均超2000万方,位于二线城市前列。而从成交楼面价来看,除南京外,其余各市2017年均实现稳步提升,值得关注的当属成都,虽然土地成交建面与去年大体持平,但地价翻番,成交热度可见一斑。


从企业竞争格局来看,房企整体拿地规模达到了一个新的历史高度,不管是大型房企,还是中等规模房企,均加强了在土地储备上的扩张,尤其是针对热门区域的地块争抢更为激烈。以杭州为例,2017年共有15家外来房企在杭州拿地,因土拍限价政策影响,溢价率多为70%,而从拿地区域来看,主要集中在城北、城东,温州时代重仓南部副城,重点围绕地铁、绕城环线、产业辐射带等布点,板块地价被不断刷新。再如成都,近两年,融创、中海、万科、恒大、碧桂园、龙湖、绿城等大型品牌房企在土地市场频频出手,2017年中海更是以47.9亿元总价,溢价率高达108%竞得天府新区兴隆街道地块,刷新地王记录。
4、库存:历经两年成交大热使库存基本去化殆尽,普遍供不应求
得益于良好的市场成交表现,各城市的库存量在2016年、2017年均有了显著下降,除成都外,其余城市库存量基本都小于500万平方米,消化周期不足半年,以重庆为例,2017年末库存仅为346万方,同比下降了66%,消化周期仅为1.5个月。
库存量显著下跌,一方面源于政府加强了预售证管理,严格参照周边同类项目或本项目前期售价,指导企业理性定价。为了赢得更多的利润空间,企业不得不将前期高价地块延迟入市,或是在售楼盘“捂盘惜售”,客观上导致了供应紧张等问题;另一方面,各核心一二线城市在这波行情的带动下,销售规模普遍再创新高,成都基本出现了“无房可卖”的情况,已售房源在政府严控下在缓慢备案,成交量在2017年的“回落”也存在失真的可能,这也是导致库存见底的重要原因。

3
城市市场前景展望
总体上看,当前杭州、南京、武汉、成都、重庆五个二线城市均为房地产市场热度较高的城市,虽然量价表现各异,但不可否认的是,五城市场目前均呈现一房难求的局面。前期热点城市如南京、杭州,经过2017年的调整,市场已然逐渐回归理性,供给上也相对宽松,政府适时推出了各类人才购房政策,一定程度上可以看作为“隐性”的松绑限购,以增加楼市成交,继续维持楼市稳定,因此预计这类城市成交量会小幅回暖;其次,去年大热的重庆、成都、武汉,预计这些城市交易量将迎来小幅上涨,主要是因为这些城市经济基础较强,人口吸纳力较强,存在一定的市场需求,但是也要警惕长期风险,去年过热的市场已经有一定程度的透支,长期来看势必要有一定程度的回调。
1、杭州置业客群购买力强,短期市场继续向好,中长期能保持高位运行
杭州经济基础雄厚,各种配套完善,城市综合实力较强,提升了城市的人口吸引力,这一点从杭州的常住人口变动情况即可体现。2014年以来杭州市场迅速从谷底恢复,成交量开始逐年攀升,2016年成交面积创下历史新高,2017年虽然小幅回落,但成交均价却持续攀升,首次突破20000元/平米,市场热度可见一斑,并且在限价、限签政策影响下,钱江新城、钱江世纪城等热点板块一、二手房销售价格倒挂现象显著,尤其在地铁沿线及市政规划利好的新兴板块,一、二手房比价在70%左右。同时二手房高价凸显新房高性价比,一房难求情况普遍存在。这点在高端豪宅市场就可见一斑,杭州已然跻身国内豪宅聚集前5城市之列,豪宅数量和能级仅次于上海、深圳和北京,且地位不断强化,2017年杭州唯一实现豪宅成交正增长,2018年一季度杭州千万元级豪宅成交套数同比增三倍有余。考虑到杭州楼市受到人口和资金的持续汇集推动,短期市场仍将继续向好,未来商品住宅市场继续保持高位运行将成为大概率事件。
2、南京短期供给与需求严重错位导致供不应求,大量高价项目恐成“雷区”
2015年以来,南京楼市成交转暖,供求关系明显改善,库存逐渐得到化解。2016年楼市成交更是显著放量,去库存速度加快,消化周期一度跌至3个月以内。2017年,受制四限政策持续高压,房地产市场降温明显,但供不应求的市场格局并未实质性扭转。
南京作为江苏省省会城市,对省内、外迁入人口有着较强吸引力。随着经济快速发展,就业机会持续增多,人口虹吸效应愈加明显;另一方面,外来人口安家落户需求强烈,将陆续转化为购房群体,进一步助推市场热度。进入2018年,南京出台人才购房新政,对研究生以上学历或40岁以下本科生均可落户,租房补贴年限由原来的2年调整为3年,符合一定条件的还可申请共有产权房,新政吸引了一部分人相继落户,效果将在未来陆续显现。
现阶段,受前期高价土地和“限价”政策影响,南京潜在待售房源以高价盘居多,造成供应高端化与需求支付能力透支化的严重错误,这又在一定程度上加剧了适格产品的供不应求矛盾,诸如河西、江北新区等热点区域已然陷入“无房可售”的窘境,致使一、二手房价格倒挂。而展望未来,2016-2017年间成交的高价地项目将陆续入市,南京房地产市场恐将陷入严重分化境地,一端是刚需、首改产品的持续供不应求,一端是高价项目的门可罗雀。
3、武汉 “抢人大战”成效初显,未来供应充足,成交量价将稳中有升
自2016年10月起,武汉连续出台限购限贷政策,力图稳定持续火爆的楼市,但2017年以来政策变得相对宽松,并且加大了人才引进的力度,连续多次放宽落户限制,以及相关五年留住百万大学生计划配套政策措施, 在二线城市抢人大战中跑在前列。从大学生流动情况来看,“百万大学生留汉创业就业工程”成效显著,2017年大学毕业生留汉人数多达30.1万人,同比增长2.1倍;新落户大学毕业生14.2万人,同比增加近5倍。随着大量高精尖人才留汉创业就业,中产阶段群体有望持续增多,武汉房地产市场明显受益。
从库存方面来看,以近三年年均成交量推算,尚需3.75年才能去化完毕,可以看出武汉供应还是较为充足的。随着待售项目加快推案节奏,叠加新晋出让地块陆续开发销售,房地产库存将低位回升,消化周期也将升至8-12个月的正常水平;价格方面由于需求较为旺盛,预计仍将继续保持平稳小幅上升的态势。
4、成都市场规模和热度仍将强化,解决区域供求错配问题才能稳定房价
成都相较其他一、二线城市“价格洼地”凸显,加之成都省会城市特有的教育医疗等资源汇集,优渥人才落户政策的吸引,相当一部分省内三四线城市客群都会在成都购房。而且从目前成都客群的购买力来看,房价依然可以承受,后续购房需求有可能还会增长。
根据目前成都住宅项目存量情况,并结合过往两年土地供应量以及成都市未来三年供地规划,预计2018年政府仍会增加土地供应量;供应区域由主城向近郊及远郊优势地段外溢,南向及东进区域将为土供热点区域,尤其要增加龙泉、温江、新都、郫县等区域的供地计划。
5、重庆调控政策后期易紧难松,主城区供应提升、人口汇聚维持市场热度
在中央强调住房居住属性背景下,地方调控政策差异化明显,热点城市政策不断收紧,各级政府限购限贷力度及各项监管措施频频加码,着力抑制投资投机性需求,未来调控政策只会越发严格。长久以来,重庆、成都的房价被低估,尤其在2015年两城房价收入比均低于6,远低于北上广深等城市,加上重庆相对宽松的政策,相当一部分投资客转而向重庆、成都这些价格洼地转移,尤其是有规划利好的一些新区,导致重庆、成都价格开始飙升,房价的上涨预期又引发了本地居民的投资需求,市场恐慌购房成为常态,不利于健康发展。
考虑到目前重庆政策依然较为宽松,预计未来重庆极有可能出台限购政策,以遏制不合理的投资投机需求。供给方面,尽管当前去化周期较低,但重庆待开发土地存量仍比较充足,按照过去12个月的平均去化速度,去化周期约为25个月,所以,预计重庆将逐渐恢复供求平衡,成交面积,基于人口持续净流入且增幅逐年扩大,新兴产业聚集导入产业人口和资本,带来大量有效购房需求,成交规模和房价仍将继续保持平稳小幅上升的态势。
综上,我们认为,五大城市各有所长,重庆政策层面相对宽松,有利于吸引外在投资者;成都购房需求旺盛,市场基本呈现“一房难求”的迹象;杭州在严苛的政策调控下,房价主要靠内生行需求支撑;武汉、南京则依靠着人才引进不断提升人口素质。五大城市作为二线城市中的“翘楚”,楼市发展潜力十足,不过综合要排出谁先谁后,还是较为困难的。
来源:丁祖昱评楼市



评论