作者:向来严谨的侦探君
来源:金融街侦探

5月8日一大早,侦探君的朋友圈就被一张火药味十足的截图刷屏了。
凌晨,张一鸣在微信朋友圈写道“celebratesmall success”,并配上抖音TikTok(抖音的国际版)Q1苹果商店下载量全球第一名的截图,金沙创投合伙人朱啸虎、华兴资本创始人包凡等一众大佬纷纷点赞。
但是,有“金喷壶”朱啸虎的地方好像总少不了撕X的样子……
作为短视频行业崛起的新秀,抖音成绩喜人,张一鸣在评论区多加了一句,“微信的借口封杀微视的抄袭搬运挡不住抖音的步伐”。
这……???
“耿直boy”马化腾回复张一鸣,“可以理解为诽谤”。


不得不说,小马哥怼起人来,颇有IT男的风范,简短、耿直、犀利……面对张一鸣两三行的“质疑”,小马哥总是简短的几个字。

两位大佬深夜你来我往,火药味十足,吃瓜群众默默的搬好了板凳。
1、“梦想”可以是P的,但脾气不能
毕竟腾讯的“梦想”不久前才上演了一出年度“PS大戏”,侦探君刚开始很怀疑这张截图的真假。
所以,侦探君找腾讯内部多人进行求证、核实,虽然对方没有给出正面回复,但侦探君刷朋友圈的时候从猎豹CEO傅盛、以及一些接近张一鸣的人士得到了侧面证实。

阿里文娱集团董事长兼CEO也在微头条发布动态,表示支持张一鸣,并附上那张朋友圈截图。

如果侦探君没有记错,前两天张一鸣还发朋友圈说腾讯是一家极其优秀的公司,Pony也是他最敬佩的CEO。

这条朋友圈还没凉呢,就和“最敬佩的CEO”撕得火热了。
算了,大佬的心思,不是侦探君这样的凡人能猜滴。
掏出小本本,静观这场隔空互撕以及站队情况,认真思考下辛苦搬砖的钱应该买哪只股票。
2、内涵已挂,抖音称王?快手微视:我呢?
当初抖音成立6个月后,快手就拿到了腾讯领投的3.5亿美元战略投资。
后起之秀和行业巨头之间的暗潮汹涌,引起很多吃瓜群众的默默关注。

还是段子说的有道理,你以为微信好友就是真的“好朋友”吗?
Too young too simple!
抖音和微视,一家背靠今日头条,一家背靠腾讯,这么大的阵仗,吃瓜群众搬好小板凳看八卦就好了。
今日头条旗下的内涵段子永久关停后,据说有大量的“段友”涌入抖音成了“抖友”。
不止靠着庞大的用户基数,还有一大批明星替它“站台”,像鹿晗,赵奕欢,张伦硕,钟丽缇,王一博,张蓝心,小岳岳等等,无疑替抖音拉动不少流量。
短视频这么大的风口,行业大佬腾讯又怎么会错过呢?
腾讯“重新捡起”的腾讯微视近来也是动作颇多,想要重振旗鼓。
这个短视频项目最早是在2013年9月上线,2015年多个重要员工离职。
2017年,腾讯再次展露出在短视频行业的野心,不止3.5亿美元领投快手,还把曾经关闭的短视频项目“微视”重新启动了。
2018年,微视宣布进行了“视频跟拍、歌词字幕、一键美颜”三大重要功能更新,吸引了不少达人入驻。
腾讯微视还找了“小鲜肉”黄子韬做代言。最近腾讯视频出品的火上天的综艺《创造101》的官方指定短视频APP也是腾讯微视。

不错过短视频的风口,腾讯也是很努力了。
3、短视频风口爆发,大佬站队打擂?
短视频2014年爆发后,各种平台层出不穷,侦探君掰着手指头数了一大串,抖音、快手、火山视频、西瓜视频、陌陌、花椒、映客、秒拍……
各个短视频平台背后都站着不少“大头”公司,竞争相当激烈。
今年2月份,朋友圈里集体安利抖音,不少媒体关注到上线500多天的抖音pk掉了成立7年的快手。


作为行业的老大哥,快手在短视频行业扎根了快7年,背后还有腾讯爸爸真金白银的投资支持,被“头条系”产品吊打,到底什么仇什么怨啊~~
微视和抖音之间也是“火花”不断。
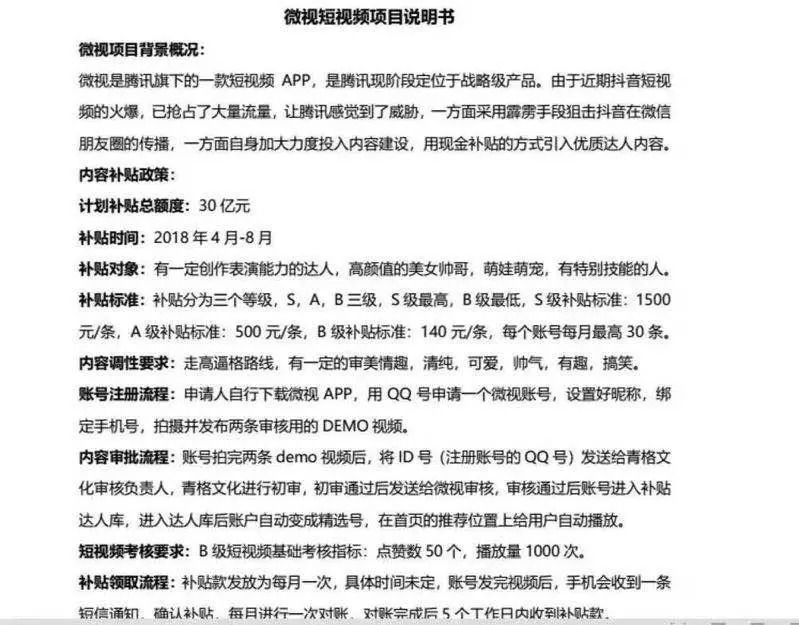
前段时间,朋友圈流传过一张腾讯补贴微视30亿的截图。截图里明确标出腾讯对标抖音给出的补贴时间和价格。

在媒体向腾讯求证此事时,腾讯方面提供的公告里表示,企鹅号将为微视提供优质的原创短视频内容。平台将优质原创内容输出到微视时,也将补贴这些内容创作者和机构,单个达人账号最高月收入突破12万元。

至于截图是真是假,腾讯方面始终没有说明。
不过,抖音和微视的“火花四溅”是肯定的了,提到双方的稿子风格都是下面风格的,让吃瓜群众大呼热闹,感觉在看文字版的吐槽大会。


在头条内容被整顿,内涵段子关闭之后,抖音显然是张一鸣手中的王炸牌,相信大家还记的前段时间头条和阿里的“联姻绯闻”。
虽然阿里集团市场公关委员会主席王帅在微博声称两家各自都守身如玉,吃瓜群众们八卦的心显然还不能停止。
这年头,大佬们非白纸黑字的发言永远都有翻盘的可能。

头条有阿里一直梦寐以求的社交链以及持续需要的流量,两家除了媒体外是否会合作不好说。对于这一点,腾讯不能说是不在意的。
谚语有云,“敌人的敌人就是朋友”,这么看来,“阿里系”高管力挺张一鸣的逻辑也就不难理解了。
明眼人都知道,张一鸣和马化腾“耿直”开撕,其实还是在给自家的产品站台打擂,态度比内容更重要。
从微信屏蔽了抖音的朋友圈传播,力挺微视,两方迟早有一战。
毕竟赢家拿走一切,第一的位置只站的下一个人。这两位,又有谁想做第二呢?
@吃瓜群众,张一鸣和马化腾,你站谁呢?


评论