曾于2014年到2016年在西非造成1.1万人死亡的埃博拉病毒又有卷土重来的迹象。
刚果民主共和国(刚果金)卫生部证实,上周在该国乡村地区发现的埃博拉疫情已经蔓延到城市地区,西南部城市姆班达卡出现了首例感染病例。截至目前,刚果(金)已发现45例疑似感染病例,此外当局还在对23人的死亡进行调查。
对于此轮埃博拉重现,世界卫生组织将召开紧急会议,讨论疫情蔓延到其他国家的可能性。
据《卫报》和BBC新闻5月18日报道,刚果(金)卫生部周三晚确认,赤道省首府姆班达卡发现了首位埃博拉感染者,该市有约120万人口。上周,比科罗镇首先宣布发现埃博拉疫情,姆班达卡距离比科罗约150公里。
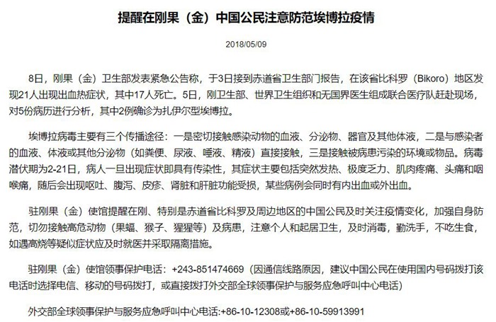
中国驻刚果(金)大使馆已发出公告,提醒当地中国公民注意防范;使馆同时发布了中国海关总署的公告,要求近期从刚果(金)回国的中国公民配合入境卫生检疫。
据姆班达卡的医务人员预计,有超过300人与该市的首位埃博拉感染者有过接触,当局正在试图寻找与患者接触过的人员。
姆班达卡出现的病例也引发了当地居民恐慌,部分居民已经准备乘船逃离。位于刚果河畔的姆班达卡地处首都金沙萨的上游,是重要的交通枢纽。由于其地理位置,卫生部门官员担忧埃博拉疫情会威胁到首都地区甚至蔓延到周边国家。
世界卫生组织将于当地时间周五举行紧急会谈,决定是否宣布刚果(金)的埃博拉爆发为“需引起国际关注的公共卫生突发事件”。
世卫组织官员萨拉马(Peter Salama)表示,疫情蔓延到姆班达卡是“一个重大变化”,“现在我们在城市发现了埃博拉,这与偏远乡村地区的情况非常不同。如今已经具备了病例呈爆炸性增长的可能”。
萨拉马称,有居民在参加了比科罗镇埃博拉感染者的葬礼之后前往姆班达卡,可能正是这些居民将埃博拉病毒带进城市地区。
他指出,如果不能及时控制,姆班达卡的疫情很可能蔓延到金沙萨甚至扩散到邻国刚果(布)、中非共和国等国家。
世卫组织已经派出30多名专家前往姆班达卡,第一批发出的4000份实验性疫苗已于周三抵达金沙萨。
这些实验性疫苗由默克集团研发,此前在几内亚的埃博拉爆发中进行过实验,但目前尚未获得许可证书。
据Vox新闻网报道,这种名为rVSV-ZEBOV的疫苗最早由加拿大公共卫生局在2003年研发,疫苗在猴子身上实验时显示了100%的成功率。但在西非的埃博拉病毒爆发之前,这种疫苗并未引起医药公司的兴趣,直到2014年才授权给默克集团。
在2014到2016年疫情大爆发期间,几内亚和塞拉利昂的部分居民接受了疫苗实验。结果显示,5837名接受疫苗注射的受测者均未感染埃博拉病毒。
虽然有不俗的实验结果,但此次是该疫苗首次大规模投入使用。按照规定,疫苗必须在零下60摄氏度到零下80摄氏度的温度中储存。
埃博拉病毒有五种类型,目前认为该病毒的自然宿主是狐蝠科的果蝠。但猴子、大猩猩、羚羊、豪猪也可被埃博拉感染。
接触传播是埃博拉病毒最主要的传播途径,通过接触患者和被感染动物的血液、体液、分泌物、排泄物以及被其污染的物品,经由皮肤、呼吸道或结膜感染,潜伏期为2至21天。
临床症状为急性起病,发热并快速进展至高热,伴乏力、头痛、肌痛、咽痛等,并会出现恶心、呕吐、腹痛、腹泻、皮疹、肾脏和肝脏功能受损,某些病例会同时有内出血或外出血。
世卫组织将埃博拉病毒列为对人类危害最严重的病毒之一,其病死率高达50%至90%,目前并没有针对埃博拉的专用药。




评论