作者:赵思强
早在腾讯复活微视前,百度在今年1月就上线了一款名为Nani小视频的短视频软件,但最近才有所动作——Nani小视频在官方微博发布达人招募启示,宣称要招募5000名头部小视频达人以及不限量招募潜力作者。

刺猬公社(ID:ciweigongshe)从百度方面获悉,目前产品还处在初级阶段,整体战略的理顺、补贴计划、产品中长期规划都在进行中,在7、8月份将会完全准备好。
根据界面新闻的报道,Nani小视频针对有经验的头部达人,采取底薪+补贴的新模式,月薪保底10000元,上设上限。对于那些毫无经验的“素人”来说,只要上传3条小视频并通过审核,也可以拿到保底3000元的月薪。报名成功后补贴按月结算,只要每月能够产出6条以上精选级别的视频,就能获得最高S级别的10000元底薪。
底薪的级别根据结算周期内实际完成情况分为三档,S档10000元,A档3000元,B档1000元,当月Nani官方会根据达人上月的内容质量调整底薪。百度还承诺为创作者开放手机百度feed流、搜索明星卡片、贴吧首页推荐,以及贴吧大神认证等百度体系内的资源。

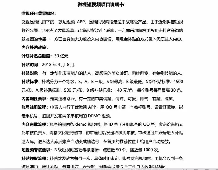
而钛媒体之前曾撰文称,入驻微视的MCN透露,微视官方同样按S级、A级、B级的内容设置补贴金额,依次为3000元、1000元和300元。

若两组数据属实,Nani的补贴力度要大于微视,足以看出百度这次在短视频领域的资金决心。另外,从目前Nani小视频的App界面来看,它与微视、抖音一样同样采用竖视频信息流的形式,用对手的方式来抗衡对手的意图明显,只是,躯壳的装扮与灵魂的塑造不是一两天就能搞定的,这场仗并不好打。
百度在短视频业务布局上的动作频频,很容易让人想到他过往的历史,这已经不是百度第一次上线短视频App了。
2016年,百度推出过一款叫“榴莲”的短视频App,是百度图像进化而来,取“兴趣相投,恋恋不舍”之意。但仅过不到半年,榴莲App便停止更新。
2017年6月1日,榴莲APP官方微博发布声明,称由于“业务发展上的需要”,榴莲App正式下线。因此Nani小视频在2017年12月刚刚上线时,也被外界看作是百度直接布局短视频的又一次尝试。

在视频这个赛道里,因为投资了爱奇艺,百度在长视频领域还占有一席之地。根据App Annie的2018年3月统计,爱奇艺在长视频App中,MAU排名位列第二,前三名分别是腾讯视频、爱奇艺和优酷视频。
但是在短视频领域,能放声歌唱的只有腾讯和字节跳动(今日头条),完全没有看到百度和阿里巴巴的身影。快手和全民K歌属于腾讯系,其他的抖音、火山小视频、西瓜视频全是字节跳动旗下产品。


根据Quest Mobile的春季报告,移动互联网的总体流量增长继续下跌,在用户时长争夺战中,唯一的亮点就是短视频,从去年3月的1.5%上升至今年3月份的7.4%。
短视频的风口还没有过去,这个赛道理依旧孕育着多款初期产品,作为现阶段最成功的短视频App之一,抖音已经取得了非常傲人的成绩。
36氪最近的一篇报道中也提到,据业内人士透露,截至4月,抖音日活已经超过1亿,直逼快手,而到了5月底,这个数字已经涨到1.5亿。
而QuestMobile发布的《2017年中国移动互联网年度报告》显示,2017年短视频独立App行业用户已突破4.1亿人,较去年同期增长率达116.5%。
这也就是说,可能有超过三分之一的短视频用户,不属于BAT。
如此巨大的流量,让BAT无动于衷是不可能的,短视频成了必须占领的高地,除了投入重兵迎战,别无他法。
其中,声势最浩大的莫过于腾讯。今年4月初,腾讯旗下的短视频产品微视带着新Logo和Slogan,做了今年来的首次重大更新。

新增视频跟拍、显示歌词字幕、一键美颜或美型三大功能,打通QQ音乐千万正版曲库。并且整合腾讯平台游戏、动漫、影视、综艺等内容支持,例如结合王者荣耀、狐妖小红娘、绝地求生等IP为用户提供AR贴纸玩法等。
而这次微视复活后,腾讯可以说是倾尽全力地想把这个“亲儿子”养大——重金补贴、内测微信朋友圈发布视频同步到微视的功能、邀请创造101选手入驻吸引粉丝、发布外链管理规则,封杀其他同类型产品等。
虽然封禁外链在引起较大争议后删除,但这一系列动作似乎都在贯彻落实着马化腾在两会上说的“注意下短视频”。

你能分清这是哪四款App吗?
近日,腾讯又上线了三款全新短视频App“下饭视频”、“速看视频”、“时光小视频”。
据知情人士透露,“这都属于战略级产品”。其中“下饭视频”是以分频道信息流推荐PUGC视频为主要模式的横屏短视频应用,同类型的还有百度的快看视频、阿里的土豆视频、以及字节跳动的西瓜视频。
可以发现,微视、Nani这些产品在对标抖音的同时,同样也想摸索出属于自己的差异化路线,不断推出新的功能以吸引更多的用户。
5月30日,微视iOS新版本实现“实时长腿”,在录制视频时可一键调节腿部长度,修身材比例,成为国内首款自研瘦腿的短视频App,而Nani也推出了“分身术功能,可以在拍摄中实现同一个画面中同时出现多个动作剪影。

但就目前的效果来看,这些技术上的“小彩蛋”顶多是对原由产品进行修修补补,增加小功能,还不足以让其产生足够大的能量对抗抖音。
《运营之光》一书作者黄有璨,在分析腾讯扶持微视的原因时认为,BAT、TMD这一级的互联网公司,其安身立命之本是需要牢牢占据住互联网世界中的某一个甚至是几个核心用户入口,并拥有几种足够强大的变现路径和变现手段。
黄有璨表示,腾讯拥有一个极为强大的一级入口,并依靠微信公众号,拥有了无数“二级入口”和多样化的商业产品+变现手段。而抖音的出现,尤其是开始在接入电商之后,可能第一次让头条看到了自己将会拥有一个强大的“二级入口”的机会,也第一次把腾讯与头条之争,上升到了“变现路径和变现手段之争”和“生态之争”。
刺猬公社曾在采访一些专注于头条号运营的内容公司时,有个别公司高层分析,字节跳动一直想做自己的电商平台,但是付费金融系统并不够快捷,需要通过多个环节才能实现商品购买和支付。字节跳动已经拥有非常强大的内容平台作为导流入口了,如果能够在短时间内建立起一套完整和靠谱的付费系统与电商平台,会给字节跳动带去更加可观的收入。
抖音接入淘宝,是合作,但也有可能是对流量的妥协。因为抖音不想放弃通过流量进行的商业化,也不想放弃它对这些流量掌控的主导权,遗憾的是,它没有属于自己的电商平台。
抖音的带货能力非常强,这让淘宝方面看到了非常直接的商机。淘宝曾经花大力气搭建过自己的内容生态,在文字、图片、视频等领域都有拓展,但是一直以来都比较传统,没有形成爆款,相反,抖音做成了。
阿里从来没有放弃短视频这个赛道,在抖音火起来之前,它只是没有找到在这个赛道里正确跳舞的姿势,现在已经有抖音这个模板,它不会“坐视不管”。通过外部链接导流进入淘宝,不如直接自建属于自己的短视频App,这样还省掉了购买大数据的那部分经费。
在前不久淘宝召开的商家大会上,阿里巴巴CEO张勇表示,仅仅过去一年,淘宝上注册的内容达人超过了150万,这些人通过直播、短视频、图文种草等形式,帮助平台上的品牌商家与消费者互动,形成了淘宝的内容创新生态。
本月初,淘宝短视频官方在淘宝论坛发布帖子,主题为《短视频新产品内容紧急招募》,称淘宝短视频业务在2018年会投入更多的流量和资源,独立App将于6月初上线。

在内容上,主要是以生活消费相关、有趣、接地气的短视频,如9.9元包邮开箱,淘宝神器,好物推荐等。视频时长被规定为10s-30s,建议15s为主。
淘宝对短视频早就有所布局,但淘宝官方表示,以过去在淘内嵌入有好货、头条、微淘、必买等板块的运营方式,过度同质化的内容导致了短视频机构活跃度非常低,所以为了提高机构生产内容的活跃度,淘宝希望通过独立App的方式让更多机构能够参与进来,并为机构和达人提供更多变现的可能性。
可以看出,BAT都在死死盯着抖音的成功,但和已经逐渐成熟的抖音相比,BAT三家的短视频仍处在一个比较初级的发展阶段,被抖音牵着鼻子走。
2018即将过半,BAT的轮番出手能否令之后的短视频局势有所变化,把抖音拉下马,充满了悬念。



评论