
行业研究
中国老龄人口数量不断增加,老龄化严峻的形势倒逼整个养老产业的发展。
民政部发布的《2016年社会服务发展统计公报》显示, 我国养老床位数从2005年的158万张迅速增长至2016年底的730万张。
我国PPP养老项目投资额从2016年初的1227亿元迅速增长到2017年8月的近1900亿元。
当下,中国养老产业尚处于起步阶段。养老地产作为养老产业的重要部分,其市场空间和机遇受到投资机构和房地产开发企业的重视。
因为养老地产的特殊性,医养结合的服务模式成为养老地产的核心内容,一线城市及发达地区成为房企布局的重点。
从行业发展历程来看,养老地产经历了从营销噱头到产业布局的过度,行业变革内生动力,已呈企业抢占制高点,平台化的趋势。
2011年起,政策推动养老地产长足发展。养老地产模式逐渐成熟,地产商的产品形态逐步多元化。出现了医疗养老结合、候鸟式旅游养老、学院式养老等多元化养老地产模式。
但由于中国养老模式尚未系统形成,人民养老观念变化缓慢,养老服务机构依旧存在服务能力不足的问题,养老服务人员缺乏,设施设备有待完善,养老地产企业的盈利状况不容乐观。
毋庸置疑,养老地产需求爆发是历史发展的必然。
近期北京市财政局的《关于推进居家养老健康服务工作情况报告》指出,2017年市财政共安排养老服务资金预算12.81亿元,较2016年增长17.7%;其中,安排居家养老服务资金10.89亿元,增幅达近三成,而整体来看,2015-2017年北京市级财政共安排了26.24亿元支持居家养老服务。
在居家养老服务的浪潮之下,多层次的老年需求和多业态融合的养老市场催生出多样化的养老住宅。
从全球来看,美国,日本、瑞典和法国等国家社会保障制度的发展历史悠久,尤其是在养老模式的发展上值得借鉴。
对中国而言,养老机构制度体系排斥市场化的运营,福利形式的主管部门与市场运营的公司矛盾渐显,使得养老地产徘徊在长期投资和短期投资之间。
此行研文章从宏观上就养老地产的产业链,行业规模和模式进行了说明,也从微观的产品结构和开发模式入手,对比国外经典的养老地产模式,分析我国养老地产发展的现存问题,以探讨未来的发展之路。
指导 | 李筱姝
撰文 | 武静静
统筹 | 林兰枫

一、概念及背景
1.1. 养老地产概念
养老地产就是将养老主题融合于地产开发项目之中,以满足日益增长的老年市场需求,从建筑设计、园林规划、装饰标准、配套设施、服务细则都必须经过适老化设计。
养老地产实现了品质地产和管家服务的有机结合,养老地产在规模上更大,在产品以及合作开发上将会有更多专业化的机构参与,同时也会在产品上整合更多针对老年人需求的特殊资源,且覆盖的人群也更加广泛。
1.2. 养老地产的发展背景
1.2.1 中国老龄化形势日益严峻,老年消费市场将迎来大爆发
联合国对于人口老龄化国家的界定:一个国家60岁以上的老年人口达到总人口数的1%或者65岁以上老年人口占人口总数的7%以上,那么这个国家就已经属于人口老龄化国家。
从下图数据看出,中国已经是一个典型的人口老龄化国家,并且老龄人口的比重在逐年增加,人口老龄化趋势严峻。


预计到2020年,全国60岁以上老年人口将增加到2.55亿人左右,占总人口比重提升到17.8%左右;高龄老年人将增加到2900万人左右;独居和空巢老人将增加到1.18亿人左右。2030年,我国60岁以上人口将达3.7亿,到2050年前后,中国老年人口将接近5亿,65岁以上人口达2.54亿。
1.2.2 国家对于养老行业的政策支持
2013年开始,从国家到地方各级机构纷纷推出养老产业扶持政策。
十九大报告明确提出:积极应对人口老龄化,构建养老、孝老、敬老政策体系和社会环境,推进医养结合,加快老龄事业和产业发展。
近年来,从国家到地方各级机构纷纷推出养老产业扶持政策,有的旨在鼓励社会资本入局养老产业,也有的是为了推动促进医养结合发展。总体来看,养老行业政策在向“更精准、更落地”的趋势发展。
下图中,《亲子商业志》整理汇总了养老行业近三年不同类型的政策以供参考。

二、养老地产市场及其特征
2.1.市场规模
据中国社科院老年研究院预测,养老市场商机将从2014年的4万亿上升至2030年13万亿。由此看来,未来老年人口将会逐渐成为消费的主力人群。
海通证券研报显示,截至2050年我国新增社会养老住宅潜在需求为9757万平-1.82亿平米。
根据观点指数发布的《2017 中国养老地产市场报告》显示,截止到2015年底,已经有10余家保险企业,80多家地产开发企业和大量的外资企业布局中国养老地产,投资总额超过3000亿元。
总体来看,养老地产的特点是投资规模巨大、投资周期长、中后期资金回流稳定、长期综合投资收益率较高和抗风险能力强。
2.2.“银发经济”
我国老年人整体购买力正在稳步提高,消费观念也悄然发生了变化,从老年人口的经济结构来看,具有消费力和购买力的老年人口数量很庞大。
第一,随着物质条件的日益丰富,老年消费群体的个性化需求显著提神,“银发经济”将面向更广阔的消费群体。
第二,目前银发市场的购买力主要来自于四五十年代出生的老年人,其接受教育的程度、知识文化水平、经济状况都有了极大改善,经济独立型老年人数量比例上升,其消费能力和消费自主性显著提升。另一方面,子女亲属等也成为老年市场的间接消费者。
第三,消费观念发生转变,逐渐形成新的消费特点,其中,食品、医疗卫生保健用品的消费占很大比例;经济实惠、使用方便、售后服务好的商品最受欢迎老年人对各类服务的需求在迅速增加。
根据近期中国老龄科学研究中心与社会科学文献出版社共同发布的《老龄蓝皮书》显示,2015年我国5.0%的老年人经常上网,其中城镇老年人这一比例为9.1%,高于农村老年人;低龄老年人网络消费的比例最高,达到12.7%;大部分老年人上网主要是看新闻,这一比例占到了85%,其次是看影视剧,占到了65.4%,聊天和炒股票各占到21.2%和14%,网上购物占到了12.4%。
2.3.产业链
从养老地产的整个产业链来看,处于上游部分的主要是是保险公司、房地产开发商和养老产业资本,这是养老地产的资金入口。
养老地产从功能上可以分为综合型的老年社区、全龄社区,社区嵌入型服务中心,老年公寓、特色主题养老这几种类型,这也是众多险资和房地产开发商布局的方向。

三、养老地产类型
3.1.资金类别分类
3.1.1 险资为主的养老地产
保险机构对于其长期资金进行资产配置,并与提供给客户群体的养老、健康保险产品相结合,以出租的形式持续经营,形成稳定的现金流。由于拥有长期资金的优势,保险公司更有能力建设和运营综合型持续照顾养老社区,并在全国范围内打造统一品牌,实现连锁经营。
同时,保险公司通过保险理财产品,可以对现有客户进行捆绑推广和销售,确保养老服务设施运营获得稳定资金的支持
2009年10月1日开始实施的新《保险法》中明确规定,保险资金可投资不动产。这一规定为保险资金投资养老产业、参与养老社区的建设开辟了通道。既可以为寿险资金开辟新的投资渠道,也可以解决养老产业的长期规划难以实现的问题,解决社区养老中的资金不足问题。
据不完全统计:除了泰康人寿、合众人寿和中国平安外,目前中国人寿、新华保险和中国太保等多家寿险公司都在谋划建立自身的保险养老社区。
3.1.2 地产为主的养老地产
房地产公司由于长期积累的地产开发经验,成为养老住宅建设开发的主力军。
地产公司多专注于现有养老社区的适老化改造以及新兴综合住宅的社区建设,项目以出售为主或租售并举。
根据公开资料,当前有三十多家房地产公司已经涉入养老住宅的建设开发和运营,而表达进入市场意愿的更高达八十多家。
3.1.3其他资金
除了保险机构和房地产企业分食养老地产这块大蛋糕之外,还有许多民营和外资的养老机构也争相出现,比如亲和源集团建设的上海亲和源老年公寓,它是我国首家定位于高端的会员制养老机构,采用的是公寓式养老模式。
3.2.功能上分类
3.2.1老年社区
老年社区指的是以老年人为主要对象,符合老年人的和心理特征,成片开发建设的老年住宅楼栋的集合体,除了配置有老年人所需的各类服务和辅助设施,还具备一定的城市配套功能。
3.2.2全龄社区
全龄社区模式通过整合了养老、教育、医疗等资源,提供了一个解决子女教育、父辈养老、自身养老等多重需求,适合全民居住、终生居住的社区。
它既可满足不同年龄段的物业配置,又具备居家养老服务标准体系配套,推崇老人在自身所熟悉的环境中居家养老,不脱离家庭与生活。
3.2.3 社区嵌入式服务机构
在社区建设如护理中心、日间照料中心、健康会所等,满足长者的生活照料、休闲娱乐等需求的场所。
3.2.4 老年公寓
老年公寓指向有生活自理能力的老年夫妇和单身老人提供便利和服务的一种新型老年住宅,是专供老年人集中居住,符合老年体能心态特征的公寓式老年住宅,具备餐饮、清洁卫生、文化娱乐、医疗保健服务体系,是综合管理的住宅类型。
3.2.5 特色主题养老
特色主题养老住宅主要是分为医养结合型、教养结合型和休闲旅游结合型,这是传统地产和其他产业融合的产物。
○ 医养结合型住宅中建有专业的老年康复以及护理医院,拥有专业的护理团队,旨在构建设备齐全的生活圈
○ 教养结合型是以“教育+养老”为核心,设立一定规模的老年大学,进而营造教育设备齐全的养老生活圈
○ 休闲旅游型是以养生养老为根本,融合旅游、购物等生活其他产业,为老年人提供高品质的休闲养老生活圈
四、主流产品结构与开发模式
4.1产品结构
从产品结构上来看,中国目前的养老住宅覆盖了多层次的老年人需求。

4.2开发模式

五. 国外经典养老地产模式
5.1美国
○ 美国养老社区分类
养老产业在全球不同市场有着不同的分类及运营模式。美国养老住宅和医疗地产市场规模较大,超过一万亿美元,从数额上看,约占美国GDP 总额的近6%。美国养老居住社区按照服务类型、老人健康状况和护理程度又可以细分为自理型、辅助型、失忆看护和特殊护理养老社区。
-
自理型养老社区:针对健康状况较好的老人提供居住、护理和其他生活服务。住户个人净值一般超过30 万美元,平均居住时间为32 个月。
-
辅助型养老社区:相较于自理型养老社区的住户需要获得更多护理服务。住户个人净值大多超过 20 万美元,平均居住时间为 23 个月。
-
失忆看护养老社区:针对失智老人,主要为阿茨海默症患者提供居住护理服务,美国 65 岁以上老年痴呆患者预计在未来十年内将增加 40%。
-
特殊护理养老社区:区别于上述社区住户主要依靠自费,该类养老社区住户较为依仗政府医疗财政,同时所提供的护理服务级别也最高。

○ 美国养老社区盈利模式
美国养老社区主要依靠于租金以及其他附加服务产生利润。
从支付来源来看,美国医疗养老又分为医疗补助保险、联邦医疗保险、医疗救助管理式保险、联邦医疗优势计划、商业保险以及个人支付几种形式。无论是哪种形式,对于养老机构来说,都是获利方。

另外,开发商、投资商、运营商在养老机构的盈利方式上不尽相同。
-
作为开发商,可以通过快速销售模式获取开发利润,利润率不高,但资金回笼速度快;
-
REITs 投资人则通过长期持有资产获取稳定的租金收益,利润率高,风险低,但资金回笼期长,投资回报率也略低;
-
而基金投资人通过资产的买卖获取资产升值收益,承担财务风险的同时还可获得较高投资回报率;
-
运营商借助轻资产模式放大经营现金回报,承担经营风险的同时也能获得较高投资回报率。
○ 美国养老社区案例
案例一:太阳城模式
美国太阳城中心老年社区的主要特色有:
01. 都在城市郊区,社区密度低、占地大、容积率低;
02. 属住宅用地,由开发商建造,依靠前期销售房屋产权回流资金;
03. 低层建筑为主,建筑形态多为单层、独栋或双拼为主;
04. 房屋售价较低,售价约为市内房价的1/3;
05. 目标客群为活跃健康老人,且必须是55岁以上的老人才能购买入住;
06. 配套设施以会所和运动场地为主,专为老人设置运动设施,如高尔夫球场、网球场、游泳池等。一般不自建医院和护理设施,医疗和护理主要依靠所在城镇的大市政配套,一般都会配建社区的商业中心;
07. 兼有旅游度假功能,凤凰城的太阳城总人数为44000人,其中28000人常住,16000人为季节性旅游。
案例2:CCRC——一站式退休养老社区
美国CCRC社区的主要特色有:
01. 位于城市郊区,但规划布局紧凑,交通路线方便,服务快捷;
02. 建筑单体多是低层、多层,户型平面按照目标客户群和使用功能不同而变化;
03. 目标客户群与使用功能复合,不会为一类老人建立空间和配套;
04. 医疗、护理配套完善,如紧邻医院,社区内设有医疗室,每层设有护理站等。
案例3:REITs(房地产投资信托基金)运营管理模式
美国养老地产的主流投资商是REITs。养老/医疗地产类的REITs公司80-90%的物业都是自有的,其余物业通过与运营商或其他投资人合作发起的私募基金平台持有。
REITs公司主要通过两种方式来运营旗下物业,一是净出租模式,二是委托经营模式。在净出租模式下,REITs公司把养老/医疗物业租赁给运营商,每年收取固定租金费用,而所有直接运营费用、社区维护费用、税费、保险费等均由租赁方承担。
在委托经营模式下,REITs公司将旗下物业托管给运营商,运营商每年收取相当于经营收入5-6%的管理费,但不承担经营亏损的风险,也不获取剩余收益;所有的经营收入都归REITs公司所有,所有的经营成本也由REITs公司负担,相应的,REITs公司获取租金及经营剩余收益,承担大部分经营风险。
5.2 日本养老地产模式
○ "机构设施"类别
"机构设施"模式就是由开发商建造一所适合老年人居住的设施,设施内配置以护理为主的各种服务。
◆ 种类
01. 老年公寓:没有太大限制,只要是老年人想去住基本上都能去住
02.付费的养老院:相当于民营养老院,但没有保险
03.认知症、特别是老年痴呆症的养老院
04.介护疗养型,带一定医疗功能的养老院
05.老人保健设施需要高龄介护的社区服务中心:主要提供上门介护服务
06.特别养老院:级别比较高、需要介护的高龄老人的综合性的养老机构
◆ 收费模式
收费项目包括:入住金、管理费、餐饮费、护理费、清洁费等。老人入住时一次性支付的费用叫"入住金",支付入住金的目的是购买"收费老人住家"内的一个单元的房屋、共用部分、公共设施及设备的"使用权"。在东京,有些高端"收费老人住家"的入住金标准为1亿日元或5000万日元以上;中端的在5000万日元左右;低端住家在1000万日元以下。
入住金的计算方式是根据入住老人的年龄、健康状况、当地平均寿命等各种可能影响老人入住期长短的因素来预测老人从入住至故去的期限。如果老人的寿命长于预测期限,老人有权免费行使"使用权"直至故去。入住金可以事先一次、分期或每月收取。除此之外,"收费老人住家"每月还可以收取的费用包括管理费、餐饮、护理、清洁等各种服务费。
◆ 盈利模式
法律规定"收费老人住家"的每一单元的使用面积必须在13平米以上,可以供一个老人单独居住由于13平米的单元太小,无法配备单独的厨房、杂物间和盥洗室,在这种情况下"收费老人住家"就必须提供可以满足多人使用的食堂及盥洗室。
一般20平米一个单元,每个单元内配置单独的小厨房和盥洗室成为当前日本"收费老人住家"的主流。通过向每个入住老人收取一次性的"入住金",把每个单元的部分或大部分成本回笼,开发商的资金压力得到了缓解。在运营过程中,再通过每个月收取管理费及服务费维持日常运营和回收其他投资成本。
◆ 成本计算
"收费老人住家"的成本主要为土地、建设、工资、设备、水电煤等费用。其中,工资几乎占50/100的日常运营成本,所以利用非全日制护理工或派遣员工的现象很普遍。
○ 住宅类
"住宅"则是房东通过收取租金得到投资回报的模式。
◆ 种类
01. 面向高龄者的住宅
"面向高龄者的住宅"是当前经营者倾向的"住宅"类中具有代表性的模式,签订了租赁合同后,房东可以配置护理、餐饮、清扫、家政等服务以增加收入,入住老人可以根据需要选择服务项目与房东另行签订服务合同。
02. 年长者住宅
入住对象一般为60岁以上且生活能够自理的健康老人。
03. 银发住宅
入住老人可能需要轻度照顾。
04. 自有产权住宅
入住对象一般为60岁以上且生活能够自理的健康老人。
◆ 收费模式
收费项目包括:每月租金、管理费、护理等。
在日本,因为老人的身体、经济状况都比较特殊,房东承担的风险比较大,政府出台了《高龄者专用租赁住宅登记标准》。由政府搭建面向老人的租赁信息平台,鼓励房东按照此标准将现有房屋进行改建并登记备案,这样老人就可以很顺利找到合适的住房了。
由于这类住宅的法律关系是房屋租赁,且入住对象一般是低收入的老人,所以不会收取"入住金"。在日本,这种模式更多被用于旧房改造或经营不善的租赁房屋。
◆ 盈利模式
"面向高龄者的住宅"的每一单元使用面积至少25平米(如果有足够的公用面积,每单元的使用面积可以减少为18平米)。按照房屋租赁的法律,房东可以收取相当于几个月租金的保证金。除房租收入,房东还可以向入住老人提供餐饮、清洁等服务增加收入。
◆ 成本计算
主要有改建费用、物业管理、水电煤等费用。这种模式与前一种模式相比,配备护理服务不是必须的。房东可以自由决定是否配备,如果需要配备,可以自己配备也可以委托第三方护理机构。这种模式的法律关系比较简单、运营成本不大、风险比较小。
5.3 欧洲养老地产模式(以瑞典、法国为例)
欧洲很多国家,如法国、瑞典等国家社会保障制度建设已经有一百多年的历史,加上市场经济体制又比较成熟,因此其养老相关制度建设方面的经验都值得借鉴,另外这些国家子女无赡养老人义务,老年人也更倾向于个人居住而非与子女一起,所以老年人的养老基本靠政府和个人来源。
○ 瑞典
◆ 养老模式:
早在1890年,瑞典65岁以上人口已经占总人口的7%,因此瑞典的老龄化进程已经发展了一百多年。
在瑞典,子女没有赡养和照料老人的义务,所以瑞典老人基本上都不会与子女共同生活,有三种养老方式:居家养老、老年公寓养老和养老院养老。
90%以上的老年人选择居家养老,只有3%-5%的老年人选择养老院养老,其余选择老年公寓养老。
◆ 养老金制度
瑞典有一个较为合理完善的养老金制度,能够给予老人基本的生活保障。养老金由国家统一发放,定居瑞典的人或者居住一定年限的外国人都可以享受。

◆ 养老住宅类型
瑞典的老年住宅主要是服务住宅,目的是为老年人统一提供住宅和服务,这种住宅一般规模在40-70户左右。每个住户都是独立的,必要时可以任意选择需要的生活服务项目,而且生活服务点一般就设在服务住宅里,住宅里的老年人可以方便使用。

○ 法国
法国国家统计及经济研究所预计,到2050年1月1日法国60岁以上人口与20至59岁人口的比率为7比10。
◆ 养老保险制度制度
法国并没有建立全社会统一的养老保险制度,而是依据公民归属部门、行业、层级的不同以及就业形态的不同,有差异性的制定养老保险制度。
可以归纳为4类:
一是特殊保险制度,主要适用于军人、国家公务员等;
二是普通保险制度,主要适用于一般企业雇员等;
三是农业雇员保险制度,主要适用于自耕农和农业雇工;
四是非农业雇员保障制度,主要适用于商人、自由职业者和手工业者等个体经营者。
◆ 养老住宅类型
法国老年住房产业发达,其养老设施大体上分为四种,即收容所、老年公寓、护理院和中长期老年医院。

六、养老地产企业主要盈利模式
6.1 销售型
这是很多开发企业采取的一种盈利模式,能够快速回笼资金,投资周期短;另外,还有一种销售+产权回购,这类的住宅项目的销售回款能够有效解决短期的资金流问题,但是产权回购的价格决定了后续养老居住和服务费用的上限,从而局限了养老服务的多样化和深度。另外,如果项目不能进行产权分割销售的情况下,采取转让固定年限使用权的盈利模式,这种模式叫做转让使用权模式。
6.2 租售结合型
租售结合型的项目通常是包括住宅和老年公寓两部分,住宅包括普通公寓和别墅以用来销售,是回收资金的主力并对持有型物业形成支持,而老年公寓则嵌入到普通社区用于出租。项目社区内通常都配备专门的养老设施,如护理中心、照料中心以及老年娱乐生活设施等。
6.3 会员制出租
一次性入会费或押金能部分覆盖养老设施改造以及设备等固定资产投入,年度出租、消费以及护理费用来维持养老机构运营。
6.4 逆抵押贷
老年人退休以后从开发商处购买一套老年公寓,并与开发商签订合同,每月由开发商支付给老人一定数量的生活费,直到老人去世,开发商返还剩余本金,住房归开发商所有。
6.5 分散租赁
采用一定押金分月或分季度付款的盈利模式,租期较为分散,有长有短,这种情况一般由开发商与专门的经营公司或物业公司合作开发,将既得利润作为按股分红的盈利模式。
七、养老地产的融资渠道
7.1 政府补贴
养老是一个产业链很长、跨领域的产业,因此这些政策涉及到民政、发改、卫生、科委、商业等多个部门,国家为支持民营企业的发展多有直接补助、政策贴息、运营补贴发放等方式。
7.2银行贷款
目前中国银行对养老服务业的支持处于起步阶段,全面推广尚有诸多政策性和实践性的瓶颈。长期以来,大多数养老机构得不到银行的信贷支持,银行系统也缺乏专门的信贷产品。
2016年国家出台《开发性金融支持社会养老服务体系建设实施意见》,支持国家开发银行推出针对养老项目的低息贷款,但目前民办养老机构仍很难获得低息贷款,政策落地仍需推进。
7.3 养老债券
2015年专门制定《养老产业专项债券发行指引》,在企业债券分类管理、企业债券预审权下放、鼓励企业债券融资方式创新等方面均存在政策利好,企业债券市场发展迅猛。于企业而言,未来发行养老产业专项债券将是一个解决资金压力的良好渠道。
7.4 产业基金
2015年,发改委已成立唯一一家针对大健康产业的国有基金,通过申请,能最快和最大额度的进行融资。另外,除了政府发起的创投引导基金之外,一些金融机构、民间资本也发起了产业基金。

7.5 信托投资基金
通过成立单一信托,让银行的资金以表外业务的形式通过信托渠道发放给养老地产项目,用来支付项目建安成本和养老设备采购成本等。
2016年,《关于金融支持养老服务业加快发展的指导意见》指出鼓励信托公司利用信托制度优势,积极开发各类附带养老保障的信托产品。

7.6PPP模式
2014年,《国务院关于加强地方政府性债务管理的意见》赋予地方政府适度举债融资权限。随后,各部委相继出台配套政策法规文件。第一批PPP项目中,有38个养老服务类项目在列,总投资超200亿。PPP模式运用政府及企业各方资金,很大程度上解决了养老产业巨大的资金缺口。但民办养老机构投资如何把握与政府的关系,如何解决盈利难问题,都是PPP模式的风险所在。

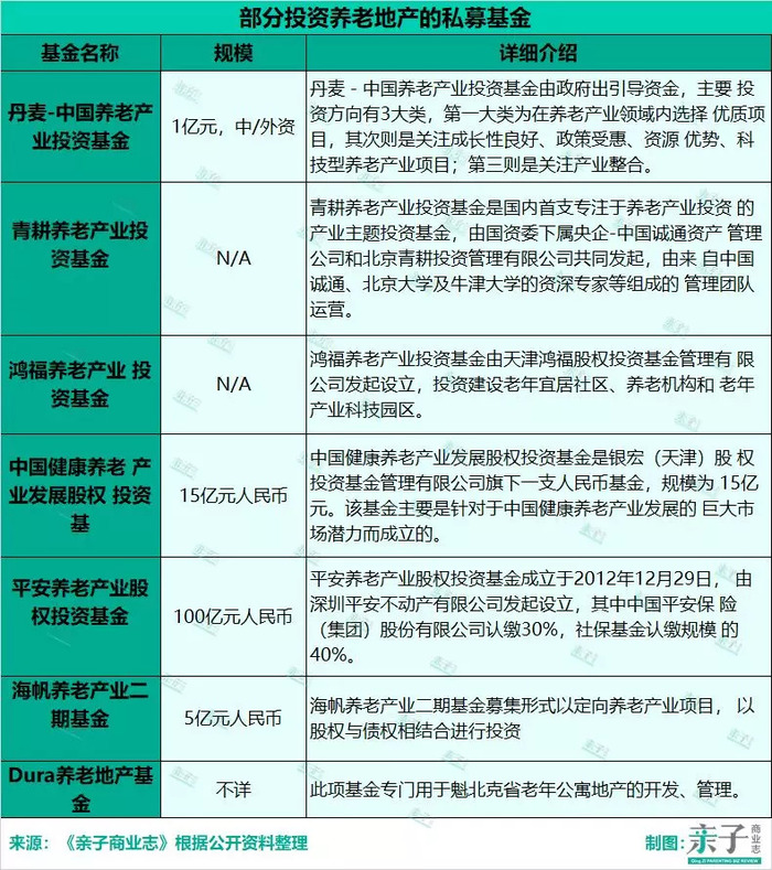
7.7 私募股权基金
对于缺乏资金的养老地产而言,募股权基金绝对是一条好的出路。因为中小企业缺乏的不仅仅是资金,他们更需要资本方提供管理、财务、渠道、人才、上市等方面的帮助。通过上市筹集项目发展资金或通过被收购获取上市企业资金支持,目前都是可选之路,但这两种渠道,对于企业的门槛限制仍然较高。

八、养老地产企业面临的问题与挑战
8.1 政策制度不明确
○税收问题
目前,中国的养老地产开发建设不享受养老产业税收优惠政策;养老服务运营税收优惠政策倾向于非营利性养老服务机构;这是养老地产税收政策的现状,也很大程度的限制了养老地产的发展。
○土地问题
政府针对养老项目用地没有明确的界定,也难以确定项目房屋的建筑性质。如果通过正常的招拍挂程序获取土地,过高的成本是养老项目无法承受的。以集体土地、保障房用地开发养老项目支持部分是可探讨的折中办法。
8.2 资金回笼缓慢,盈利模式不清晰
养老项目较普通住宅项目投资高,且受制于土地和项目分割情况,获取银行贷款难度较大,同时由于涉及到自持问题,资金回笼缓慢,通常为10-15年,争取险资投入或通过民政部门获取政府低息长期贷款基本是养老项目必经的融资渠道。
另一方面,中国现行养老机构制度体系实质上排斥市场化的运营,福利形式的主管部门与市场运营的公司矛盾渐显,所以企业深陷长期投资与短期回报之困。
8.3人才极度缺乏,培训机制尚未形成
根据民政局公布的最新的《2016年社会服务发展统计公报》显示,全国各类养老服务机构和设施14.0万个,比上年增长20.7 %,其中注册登记的养老服务机构2.9万个,社区养老服务机构和设施3.5万个,社区互助型养老设施7.6万个;各类养老床位合计730.2万张,比上年增长8.6%(每千名老年人拥有养老床位31.6张,比上年增长4.3%),其中社区留宿和日间照料床位322.9万张。
尽管养老服务机构及床位数都在呈现逐年上升的趋势,国家对养老服务的投入力度加大,但是距离“十三五“期间所提出的每千名老年人口拥有的养老床位数将提升至35-40张,其中护理型床位比例不低于30%的要求还是有一定距离。
综合来看,老年健康管理服务人才缺乏,缺老年综合专科专业人员,全国有 4千万失能半失能老人,单仅有30万护理员,且相关的教育培训体系并不健全。
8.4 医疗、护理等服务配套服务缺乏,适老化建设跟不上
目前,我国的老年健康服务体系尚待建立,老年健康服务设施建设配套不足,医养结合处于起步阶段,社区卫生服务站点数量少,2016年全国仅达到34327个,这与中国居家养老现状不符,因为普遍现行的医疗条件相对完备的养老住宅定位的都是高端人群。
九、养老地产企业前景分析
9.1 多元化
未来,养老地产将会是多元化产业融合的产物,以养老服务为纽带,上下游延伸、横向拓展,就是一条产业链。在发展养老地产的同时,可以撬动产业链上的其它板块,实现资源的整合和互补,打造全生态的产业服务链,如房企+保险+医疗机构强强携手;适老物业开发+保险产品设计+医疗护理服务,打通开发运营全过程;消费场景延伸,养老地产与旅游、商业地产共同开发。
9.2 专业化
养老地产不同项目开发的产品差异较大,从最初的项目定位,选址到中期的开发,产品设计,乃至后期的运营、盈利,是基于客户需求与开发目标相结合的体系,养老地产中生态环境是核心,所以这个需要养老地产各个环节人员的专业化,设备的专业化。
另外运营过程中对于专业要求较高,需要了解客户的详细信息,后续提供的专业管理服务更为重要。在美国,养老地产开发经营模式成熟,租金稳步增长,资本收益率在10%上下。而在我国,养老地产刚刚起步,行业标准未确立,政策法规未完善,如何构建专业化的养老行业体系至关重要。
9.3 科技化
在互联网时代,技术、数据、创新都能应用在养老产业上。当前,物联网技术、可穿戴技术都广泛应用在养老产业的方方面面。在养老地产项目开发时,需要运用大数据将各种各样的信息通过网络连接起来,来进行分析,来探索老年人不同层次所需要服务的要求。
养老地产的发展也必将搭乘高科技的快车,充分发挥创新思维,打通线上线下渠道,打造O2O物业服务体系,实现互联网+养老地产,未来产品将更加贴近服务群体的个性化需求,向微型化、精细化发展。
9.4 平台化
目前,大多数涉足养老地产的企业都在讲平台、讲产业,这主要是因为养老地产以医养结合的多元化价值服务为核心。
“医疗服务”是养老地产的主要价值输出,“养老服务”是提高生活质量的主要载体,而这两种服务的实现,需要一系列元素的支撑。
相比于传统的房地产项目,养老地产是多种服务业态的综合体,因此养老地产的竞争实质上是平台的竞争。强大的平台综合竞争力,是养老地产企业建立护城河的关键。这也意味着不能整合优质服务资源的小地产商,基本无望无法立足于养老地产产业。
未来,养老地产的竞争平台化趋势难以逆转,对资源整合能力、企业综合实力的、产品服务一体化均设置了较高门槛。
参考文献:
[1] 德勤分析.(2015-08).中国养老住宅—现状和发展趋势报告.deloitte.com.
[2] 观点指数.(2017-04).中国养老地产市场报告.guandian.cn.
[3] 光大证券研报.(2017-10).最美夕阳红-养老地产进入抢滩登陆黄金期.doc88.com.
[4] 中泰证券研报.(2017-8).兼具医疗与消费双重属性,老龄化加速产业需求释放.3mbang.com.
[5] 养老护联网.(2017-07).美国养老地产三种模式及典型案例.360doc.com.
亲子商业志原创内容 转载请联系授权


评论