文 | 跳跳虎
本文已获“一起拍电影”授权转载
谁还没有个电影梦呢?
暑期档从来都是电影市场最热门的档期之一,也一贯盛产票房奇迹,但一样“炮灰”一日游电影一样少不了。
6月作为暑期档的“前哨”,据不完全统计,将有近50部电影在本月蜂拥而至,涵盖了科幻、动作、爱情、动画、喜剧、惊悚等多种类型。但可以预见的是,这其中至少有20部国产片将沦为低口碑、低票房的“炮灰”电影。
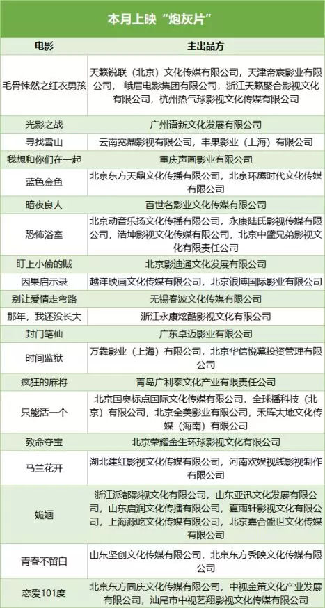
其中,剧情片7部(《寻找雪山》《光影之战》《我想和你们在一起》《因果启示录》《那年,我还没长大》《马兰花开》《青春不留白》);爱情片3部(《蓝色金鱼》《别让爱情走弯路》《恋爱101度》);恐怖片4部(《毛骨悚热之红衣男孩》《恐怖浴室》《封门笔仙》《姽婳》);动作片1部(《致命夺宝》);悬疑片3部(《只能活一个》《时间监狱》《暗夜良人》;喜剧片2部(《盯上小偷的贼》《疯狂的麻将》)。

「6月20部“炮灰片”,亏到连宣发费都回不来!」
本月近50部影片进驻6月档期。其中,剧情片7部,爱情片3部,恐怖片4部,动作片1部,悬疑片3部,喜剧片2部。

通过上表可见,本月上映的小体量国产片,类型主要以剧情片、恐怖片为主。非大制作、非一线演员主演、剧情缺乏吸引力导致其量级不具备市场号召力。
其中,在恐怖片中,《毛骨悚然之红衣男孩》定档六一,作为儿童节中的恐怖片,仅此一部,但影片与档期强大的反差并未带来票房“奇迹”;《恐怖浴室》则是以“爱”为主线的惊悚片,导演陆诗雨此前执导过多部恐怖片,其中票房最高的是《半夜叫你别回头》,票房853.1万,但其余恐怖作品大多在300万左右;《封门笔仙》讲述失踪寻人的故事,导演昆丁的作品以恐怖片为主,另外两部作品均未上映;而背后有6家出品方的《姽婳》,其导演尚永峰此前执导的《床下有人3》票房达928.1万。

剧情片中,《寻找雪山》以云南少数民族山区的兄妹寻找采药失踪的父母为主线,展现纳西族风土民俗,曾获首届少数民族电影节最佳故事片;《光影之战》是一部关于“美少女联手拯救地球”的科幻动作电影,受众主体是儿童并且去年就已上映过,今年再次重映;《我想和你们在一起》则聚焦留守儿童的问题,以孩子的视角审视农村因为贫困造成的亲情裂缝与社会问题;《那年,我还没长大》主打“温情”牌,讲述在八十年代下在山村与二叔相依为命的小海洋,为了得到正义象征的大盖帽而与同伴、二叔之间发生的故事;

《马兰花开》聚焦农村因高速路开发而遇到的拆迁问题,展现湖北省武穴市万名无职党员领岗诺则的故事;《青春不留白》则聚焦大学生自主创业中出现的种种问题,展现亲情与利益之间的博弈;而与其他影片不同的是,《因果启示录》是一部公益影片,影片展现从身边小事的损人利己,到相互间利欲熏心的你死我活,给那些处在道德边缘上的人们发出警醒。

爱情片中,《蓝色金鱼》由朱孝天、蓝燕主演,讲述一段找寻记忆之旅,并以中国草海为背景、国家非物质文化保护遗产古彝文化为线索;《别让爱情走弯路》则大打“婚姻保卫战”,讲述事业有成的男主在遭设计的婚外情中如何重新挽回婚姻与家庭;《恋爱101度》则展开一段啼笑皆非的“追爱之旅”。
动作片《致命夺宝》则将爱情、动作、寻宝元素融合在一起,展现一对情侣前世今生的爱情故事(捡到文物一定要上交国家)。
悬疑片中,《只能活一个》则是有关三角恋与连环杀人案的爱情悬疑片,导演同时执导本月上映的《毛骨悚然之红衣男孩》;《时间监狱》则是有关“时间轮回”和“时间穿越”的科幻悬疑片,展现人在现实和过去中做出何种选题;《暗夜良人》则以民国年间为背景,展现“罗生门般的人性丑恶”,导演王俊潾此前执导的《惊魂绣花鞋》票房592万。

喜剧片中,《盯上小偷的贼》以非法交易文物为线索,展现为了得到文物而引发的“螳螂捕蝉,黄雀在后”;《疯狂的麻将》则是一部黑色幽默的喜剧电影,用喜剧讽刺人性贪婪。
以上影片,无论是从主创阵容还是题材方面来说,受众都极其有限。而像打造体现地方特色的《马兰花开》《寻找雪山》等影片,或许在该区域会受到欢迎,但若将受众扩展到全国则相对较为困难。
尽管这类小体量影片市场号召力较弱,但六月档作为暑期档的“前站”,相对上半年而言影市表现更加活跃。这类影片选择在六月上映,一是因为相比二月档的“挤”、四月档的“冷”、七月档的“激烈”,大盘表现活跃的六月显然对票房助力更理想;而更大原因在于与本月强片基本都是进口片,这些走“接地气”路线的小体量国产片可以大打差异化竞争。
小片通过“亲民”、“接地气”路线往往会在三、四线中小城市及周边城镇地区能够得到些许关注。也因此,进口商业片与这类小片存在着差异化竞争的空间。

但是,六月档期作为暑期档前站,档期竞争本就不弱。而近50部影片进驻该档期,则造成影片题材类型丰富多样,涵盖了科幻、动作、爱情、动画、喜剧、惊悚等多种类型。观众的选择一旦变多,档期助力以及差异化竞争给影片带来的机会就会削弱。
因此,像大打差异化竞争,在六一儿童节上映的恐怖片《毛骨悚然之红衣男孩》,其票房表现也相对不佳。即使是对好莱坞系列大片有“审美疲劳”的内地观众,也往往会选择更有看点、卖相更好的国产片,而不是相对来说缺乏市场吸引力的小片。因此,在本月同质化小片扎堆以及进口强片、具备市场号召力的国产片影响下,这类小体量影片票房很难达到预期。
「近百家公司的无效投资,外行公司别再为宣发公司打工了!」
“炮灰片”背后,往往是新影视公司的无效投资,且多为制作项目较少、缺乏经验的新影视公司。

例如,《暗夜良人》出品方百世名影业,《盯上小偷的贼》出品方北京影迪通文化发展有限公司,《别让爱情走弯路》出品方无锡春波文化传媒有限公司,《疯狂的麻将》出品方青岛广利泰文化产业有限责任公司,《致命夺宝》出品方北京荣耀金生环球影视文化有限公司,《青春不留白》出品方山东坚创文化传媒有限公司等,皆为只有少量、甚至只有一部作品的影视公司。

在电影动辄就要上亿投资的今天,高成本投资的电影票房回报比不一定高,几千万上亿成本都有可能打水漂,几百万石沉大海就更是常事。但自从2006年《疯狂的石头》以小成本撬动高票房后,业内纷纷投资小成本商业片,都抱着成为第二部“石头”的希望。
因此,很多新影视公司由于缺乏项目操盘经验,或者在资源、资金有限等情况下,往往会瞄准“性价比”更高的中小成本影片先在电影市场“试水”,因为在国内电影市场,小成本“炮灰片”撬动高票房达到高收益率的例子不胜枚举。

但很可惜,观众已经不像前几年那样好“糊弄”了。近年内地电影观众的审美在不断提高,相比往年来说,今年不注重影片内容质量、只偏重商业元素堆砌的“圈钱”电影,观众已经很难买账。更何况影片内容与“卖相”具不过关的影片,无论选择哪个档期上映,都难以取得如愿的票房成绩。
在真正的高质量影片越来越难以被埋没的当下,也意味着靠商业包装“圈钱”的影片再也难以逃过观众雪亮的双眼,因而,炮灰片也只能接受炮灰的命运。



评论