从《中国有嘻哈》、《这!就是街舞》、《偶像练习生》、《创造101》等先后成为现象级综艺,到“Freestyle”“Pickme”“C位出道” “菊外人”等流行词的爆火,昭示了网综已经进入了全民话题带流量的时代。各视频平台对网综的持续发力,开启了IP体系化运营和网综生态营销的新模式。那么这一届特别挑剔、选择繁多的观众,怎么看?

为什么要看网综?
根据极光大数据,超六成观众表示相对于电影、电视剧等视频形式,节奏欢快、易于调节心情是他们更为偏爱网综的重要原因;其次,轻松不烧脑也是网综相对电影、电视剧等对观众更友好的地方。

极光调研数据显示,搞笑是网综观众最为喜爱的节目元素,高颜值和美食等要素也吸引了不少观众的目光。才华受到三成网综观众的关注。

观看网综已成为部分观众打发时间的重要方式。极光调研显示,约三成观众每周观看1-2次网综节目;超四成观众每天观看网综节目次数在1次及以上。

超半数的网综节目观众会在节目发布两天内进行观看,接近一半的观众不会这么热情追更。

现象级网综节目可带动同类型网综节目发展。极光大数据发现,近四成网综观众会在观看某网综后寻找同类型网综节目观看,而三成观众表示希望了解嘉宾在网综节目之外的其他八卦。

运动、竞争和机械更受男性网综观众欢迎,而女性观众则钟情于高颜值和反差萌要素,对萌娃更是完全没有抵抗力。

极光大数据发现,无处不在的广告植入是观众最为不满的地方,此外刻意炒CP也让观众觉得十分尴尬。而节目组之间、节目组和嘉宾之间、嘉宾和嘉宾之间翻来覆去的撕逼更是让观众觉得十分心累。

根据极光大数据,网综观众最能接受的广告形式为道具植入,其次为场景植入。传统的悬浮广告和贴片广告形式观众接受度最低。

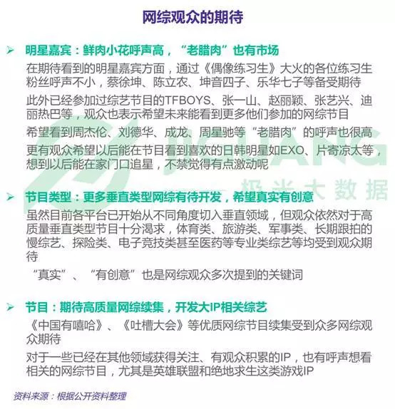
网综市场发展,离不开对于观众的把握。观众并非被动地观看网综,对于明星嘉宾、节目类型等,也有自己的期待。

极光调研发现,约七成观众选择目前所使用的视频平台是因为喜欢的节目在此平台独播。由此可见,视频平台需要不断为观众提供优质内容才能留住观众的心,而节目的丰富性也影响到观众对视频播放平台的选择。


为什么粉爱豆?
节目与明星嘉宾是互相成全的关系。《偶像练习生》的大火,不止让新人练习生俘获不少观众的芳心,张艺兴作为节目导演(program director,简称PD)也登顶网综观众最喜爱的明星嘉宾。手握《拜托了冰箱第四季》等节目的何炅、在《创造101 》中担任嘉宾的罗志祥、张杰,在《这!就是街舞》中担任导师的易烊千玺,均收获不少网综观众的喜爱。

极光大数据发现,男性网综观众相对整体网综观众,更喜欢罗志祥、李荣浩和娄艺潇,而易烊千玺、何炅、吴磊等明星则更招女性观众喜欢。

极光调研发现,颜值和性格是明星嘉宾圈粉的重要因素。超过四成的网综观众认为自己喜欢的明星嘉宾颜值高,暖心、呆萌和耿直是受到网综观众青睐的重要性格特质。专业能力强也会吸引大量网综观众的关注和喜爱。

根据极光大数据显示,约四成网综观众并不反感明星卖人设,表示如果明星卖的人设恰好对自己胃口的话,会更为关注这个明星。

极光调研发现,选秀类节目观众覆盖度最高,每100个网综观众中就有47个看过选秀类的网综节目。2018年以来,约一半的网综观众看过选秀类网综节目。而《吐槽大会第二季》、《奇葩大会第二季》等优质网综节目的续集,也吸引了超过三成网综观众观看。

截至2018年5月底,由爱奇艺打造的男团选秀节目《偶像练习生》狂揽31.4亿播放量,腾讯视频打造的女团选秀节目《创造101》播出仅六期,已达到28.4亿播放量。脱口秀《吐槽大会第二季》、街舞类节目《热血街舞团》和《这!就是街舞》播放量也均在15亿以上。

明星网综“吸金力”强。极光调研数据显示,43.8%的《创造101》观众购买了视频网站会员,此占比高于其他网综节目。20%以上喜欢《偶像练习生》的观众购买过节目内广告的产品,14.1%喜欢《创造101》的观众下载过广告中的app。

极光大数据发现,《偶像练习生》观众以19-24岁、女性为主,约三成观众为本科及以上学历。因受访者中学生及年轻未婚白领较多,仅23.3%月收入超过一万元。

根据极光大数据,《创造101》观众中30.9%为本科及以上学历,25-34岁观众占比最多,其次为19-24岁观众。

极光大数据发现,超过三成《热血街舞团》观众为19-24岁观众,家庭月收入过万的观众占比为23.3%。

极光大数据发现,《这!就是街舞》观众主要为高学历、女性观众,本科及以上学历观众占比达到37.9%。

粉丝的力量
极光调研数据显示,微博、微信、QQ等是粉丝关注喜欢的网综节目和艺人,甚至参与网综节目的重要平台。粉丝可在这些平台上了解节目、艺人最新动向,表达自己的关注和喜爱。
从打榜送出道,到支持出道后各种推广代言,涵盖了吃喝及穿戴,粉丝经济已渗透到各个方面。
三声原创内容 转载请联系授权


评论